Department of Andrology, The First Hospital of Jilin University, Jilin University, Changchun, 130012, China.
College of Animal Sciences, Jilin University, Changchun, 130062, China.
Cell Biol Toxicol. 2024 May 1;40(1):26. doi: 10.1007/s10565-024-09857-6.
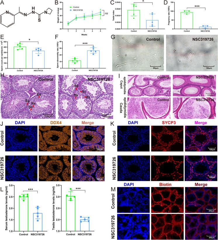
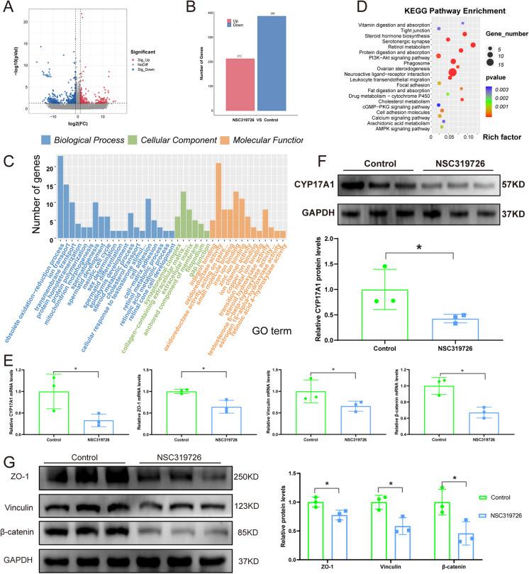
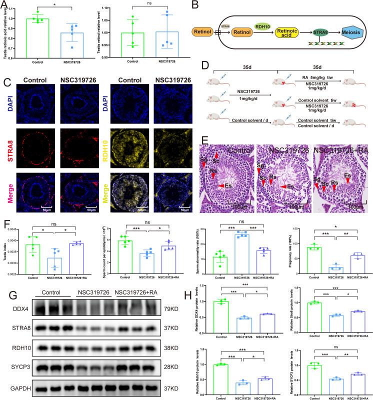
Copper ionophore NSC319726 has attracted researchers' attention in treating diseases, particularly cancers. However, its potential effects on male reproduction during medication are unclear. This study aimed to determine whether NSC319726 exposure affected the male reproductive system. The reproductive toxicity of NSC319726 was evaluated in male mice following a continuous exposure period of 5 weeks. The result showed that NSC319726 exposure caused testis index reduction, spermatogenesis dysfunction, and architectural damage in the testis and epididymis. The exposure interfered with spermatogonia proliferation, meiosis initiation, sperm count, and sperm morphology. The exposure also disturbed androgen synthesis and blood testis barrier integrity. NSC319726 treatment could elevate the copper ions in the testis to induce cuproptosis in the testis. Copper chelator rescued the elevated copper ions in the testis and partly restored the spermatogenesis dysfunction caused by NSC319726. NSC319726 treatment also decreased the level of retinol dehydrogenase 10 (RDH10), thereby inhibiting the conversion of retinol to retinoic acid, causing the inability to initiate meiosis. Retinoic acid treatment could rescue the meiotic initiation and spermatogenesis while not affecting the intracellular copper ion levels. The study provided an insight into the bio-safety of NSC319726. Retinoic acid could be a potential therapy for spermatogenesis impairment in patients undergoing treatment with NSC319726.
铜载体 NSC319726 在治疗疾病,特别是癌症方面引起了研究人员的关注。然而,其在用药期间对男性生殖系统的潜在影响尚不清楚。本研究旨在确定 NSC319726 暴露是否会影响男性生殖系统。在雄性小鼠连续暴露 5 周后,评估了 NSC319726 的生殖毒性。结果表明,NSC319726 暴露导致睾丸指数降低、精子发生功能障碍以及睾丸和附睾的结构损伤。暴露干扰了精原细胞增殖、减数分裂起始、精子计数和精子形态。暴露还破坏了雄激素合成和血睾屏障的完整性。NSC319726 处理可使睾丸中的铜离子升高,导致睾丸中的铜中毒。铜螯合剂可挽救睾丸中升高的铜离子,并部分恢复 NSC319726 引起的精子发生功能障碍。NSC319726 处理还降低了视黄醇脱氢酶 10 (RDH10)的水平,从而抑制了视黄醇向视黄酸的转化,导致减数分裂无法起始。视黄酸处理可挽救减数分裂起始和精子发生,而不影响细胞内铜离子水平。该研究深入了解了 NSC319726 的生物安全性。视黄酸可能是接受 NSC319726 治疗的患者精子发生障碍的潜在治疗方法。