Suppr超能文献

六种蛋白质特征在肾细胞癌骨转移中的临床意义

Clinical Implications of a Six-Protein Signature in Bone Metastasis of Renal Cell Carcinoma.

作者信息

Liu Zheng, Mao Hanwen, Chu Dinggai, Qin Liang, Wang Jiang

机构信息

Department of Oncology, People's Hospital of Dongxihu District, Wuhan, Hubei 430040, P.R. China.

Department of Orthopedic, Tongji Hospital, Tongji Medical College, Huazhong University of Science and Technology, Wuhan, Hubei 430030, P.R. China.

出版信息

J Cancer. 2024 Apr 8;15(10):3034-3044. doi: 10.7150/jca.88612. eCollection 2024.

Abstract

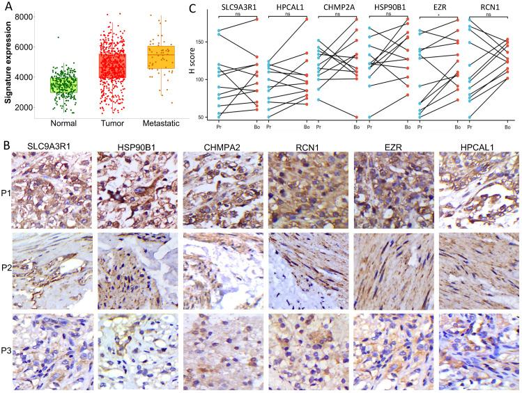
Bone metastases is prevalent from renal cell carcinoma (RCC) with poor quality of life and prognosis. Our previous proteomics analysis identified dysregulated proteins in the bone-tropism RCC cells. In this study, we further examined the clinical implications of these proteins using multiple clinical cohorts. We identified 6 proteins with significant upregulation in RCC tumor tissue in comparing to tumor adjacent normal tissue (p<0.05). High expression of these 6 protein-encoding genes significantly correlates with a poor survival in the TCGA-KIRC (Kidney renal clear cell carcinoma) cohort (log-rank test p=2.7e-05), and they all individually had a reverse-correlation with the gene expression of VHL and PBRM1 (p<0.001), and positive-correlation with the expression of VEGFA (p<0.001). Further gene set variation analysis (GSVA) revealed positive correlation with Th17 cells enrichment and negative CD8 T cell infiltration in the RCC tumor microenvironment. High expression of these 6 genes in pretreatment tumors favors longer overall survival (OS)(p=0.027) in anti-PDL1 treated patients (n=428). We treated one humeral metastases RCC patient with the anti-PDL1 antibody drug atezolizumab after examined the elevated expression of the 6 proteins in his nephrectomy tumor tissue, the tumor at the fracture site shrunk remarkably after four courses of treatment. These results altogether suggest a clinical implication of the 6-protein signature in RCC bone metastasis prognosis and response to immune-checkpoint inhibitor treatment.

摘要

骨转移在肾细胞癌(RCC)中很常见,会导致生活质量和预后较差。我们之前的蛋白质组学分析确定了骨嗜性RCC细胞中失调的蛋白质。在本研究中,我们使用多个临床队列进一步研究了这些蛋白质的临床意义。与肿瘤邻近正常组织相比,我们在RCC肿瘤组织中鉴定出6种显著上调的蛋白质(p<0.05)。在TCGA-KIRC(肾透明细胞癌)队列中,这6个蛋白质编码基因的高表达与较差的生存率显著相关(对数秩检验p=2.7e-05),并且它们均与VHL和PBRM1的基因表达呈负相关(p<0.001),与VEGFA的表达呈正相关(p<0.001)。进一步的基因集变异分析(GSVA)显示,RCC肿瘤微环境中与Th17细胞富集呈正相关,与CD8 T细胞浸润呈负相关。在接受抗PDL1治疗的患者(n=428)中,这6个基因在治疗前肿瘤中的高表达有利于更长的总生存期(OS)(p=0.027)。在检测到一名肱骨转移RCC患者肾切除肿瘤组织中这6种蛋白质表达升高后,我们用抗PDL1抗体药物阿替利珠单抗对其进行治疗,经过四个疗程的治疗后,骨折部位的肿瘤明显缩小。这些结果共同表明了这6种蛋白质特征在RCC骨转移预后和对免疫检查点抑制剂治疗反应中的临床意义。

https://cdn.ncbi.nlm.nih.gov/pmc/blobs/0e5b/11064255/7b16e62e3ac4/jcav15p3034g001.jpg

文献AI研究员

20分钟写一篇综述,助力文献阅读效率提升50倍。

立即体验

用中文搜PubMed

大模型驱动的PubMed中文搜索引擎

马上搜索

文档翻译

学术文献翻译模型,支持多种主流文档格式。

立即体验