• 文献检索
  • 文档翻译
  • 深度研究
  • 学术资讯
  • Suppr Zotero 插件Zotero 插件
  • 邀请有礼
  • 套餐&价格
  • 历史记录
应用&插件
Suppr Zotero 插件Zotero 插件浏览器插件Mac 客户端Windows 客户端微信小程序
定价
高级版会员购买积分包购买API积分包
服务
文献检索文档翻译深度研究API 文档MCP 服务
关于我们
关于 Suppr公司介绍联系我们用户协议隐私条款
关注我们

Suppr 超能文献

核心技术专利:CN118964589B侵权必究
粤ICP备2023148730 号-1Suppr @ 2026

文献检索

告别复杂PubMed语法,用中文像聊天一样搜索,搜遍4000万医学文献。AI智能推荐,让科研检索更轻松。

立即免费搜索

文件翻译

保留排版,准确专业,支持PDF/Word/PPT等文件格式,支持 12+语言互译。

免费翻译文档

深度研究

AI帮你快速写综述,25分钟生成高质量综述,智能提取关键信息,辅助科研写作。

立即免费体验

TSPAN6 通过与 CDK5RAP3 相互作用并调节 STAT3 信号通路来增强胶质母细胞瘤的恶性进展。

TSPAN6 reinforces the malignant progression of glioblastoma via interacting with CDK5RAP3 and regulating STAT3 signaling pathway.

机构信息

Affiliated Luqiao Hospital, School of Medicine, Hangzhou City University, Hangzhou, Zhejiang, China, 310015.

School of Medicine, Hangzhou City University, Hangzhou, Zhejiang, China, 310015.

出版信息

Int J Biol Sci. 2024 Apr 15;20(7):2440-2453. doi: 10.7150/ijbs.85984. eCollection 2024.

DOI:10.7150/ijbs.85984
PMID:38725860
原文链接:https://pmc.ncbi.nlm.nih.gov/articles/PMC11077372/
Abstract

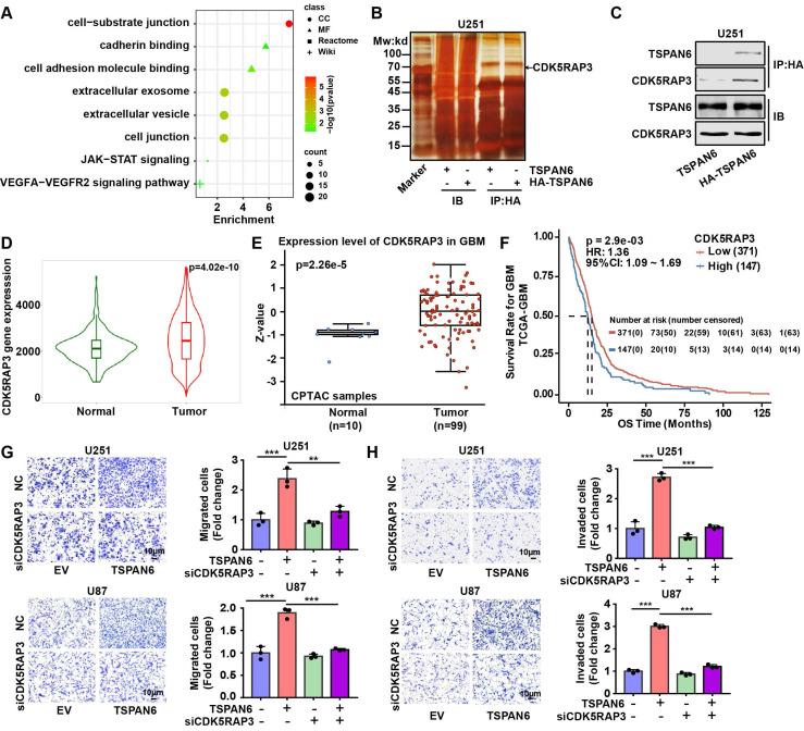
Glioblastoma is the prevailing and highly malignant form of primary brain neoplasm with poor prognosis. Exosomes derived from glioblastoma cells act a vital role in malignant progression via regulating tumor microenvironment (TME), exosomal tetraspanin protein family members (TSPANs) are important actors of cell communication in TME. Among all the TSPANs, TSPAN6 exhibited predominantly higher expression levels in comparison to normal tissues. Meanwhile, glioblastoma patients with high level of TSPAN6 had shorter overall survival compared with low level of TSPAN6. Furthermore, TSPAN6 promoted the malignant progression of glioblastoma via promoting the proliferation and metastatic potential of glioblastoma cells. More interestingly, TSPAN6 overexpression in glioblastoma cells promoted the migration of vascular endothelial cell, and exosome secretion inhibitor reversed the migrative ability of vascular endothelial cells enhanced by TSPAN6 overexpressing glioblastoma cells, indicating that TSPAN6 might reinforce angiogenesis via exosomes in TME. Mechanistically, TSPAN6 enhanced the malignant progression of glioblastoma by interacting with CDK5RAP3 and regulating STAT3 signaling pathway. In addition, TSPAN6 overexpression in glioblastoma cells enhanced angiogenesis via regulating TME and STAT3 signaling pathway. Collectively, TSPAN6 has the potential to serve as both a therapeutic target and a prognostic biomarker for the treatment of glioblastoma.

摘要

胶质母细胞瘤是原发性脑肿瘤中普遍存在且高度恶性的形式,预后不良。源自胶质母细胞瘤细胞的外泌体通过调节肿瘤微环境(TME)在恶性进展中发挥重要作用,外泌体四跨膜蛋白家族成员(TSPANs)是 TME 中细胞通讯的重要参与者。在所有的 TSPANs 中,TSPAN6 的表达水平明显高于正常组织。同时,TSPAN6 水平较高的胶质母细胞瘤患者的总生存期明显短于 TSPAN6 水平较低的患者。此外,TSPAN6 通过促进胶质母细胞瘤细胞的增殖和转移潜能,促进胶质母细胞瘤的恶性进展。更有趣的是,TSPAN6 在胶质母细胞瘤细胞中的过表达促进了血管内皮细胞的迁移,而外泌体分泌抑制剂逆转了 TSPAN6 过表达胶质母细胞瘤细胞增强的血管内皮细胞迁移能力,表明 TSPAN6 可能通过 TME 中的外泌体增强血管生成。在机制上,TSPAN6 通过与 CDK5RAP3 相互作用并调节 STAT3 信号通路来增强胶质母细胞瘤的恶性进展。此外,TSPAN6 过表达在胶质母细胞瘤细胞中通过调节 TME 和 STAT3 信号通路增强血管生成。总的来说,TSPAN6 有可能成为胶质母细胞瘤治疗的治疗靶点和预后生物标志物。

https://cdn.ncbi.nlm.nih.gov/pmc/blobs/0e67/11077372/d1063c3c01c5/ijbsv20p2440g008.jpg
https://cdn.ncbi.nlm.nih.gov/pmc/blobs/0e67/11077372/64137ea97daf/ijbsv20p2440g001.jpg
https://cdn.ncbi.nlm.nih.gov/pmc/blobs/0e67/11077372/94500e14b306/ijbsv20p2440g002.jpg
https://cdn.ncbi.nlm.nih.gov/pmc/blobs/0e67/11077372/d3319c58966c/ijbsv20p2440g003.jpg
https://cdn.ncbi.nlm.nih.gov/pmc/blobs/0e67/11077372/194bf89bffe2/ijbsv20p2440g004.jpg
https://cdn.ncbi.nlm.nih.gov/pmc/blobs/0e67/11077372/8e290d7fee2b/ijbsv20p2440g005.jpg
https://cdn.ncbi.nlm.nih.gov/pmc/blobs/0e67/11077372/c63971cd3626/ijbsv20p2440g006.jpg
https://cdn.ncbi.nlm.nih.gov/pmc/blobs/0e67/11077372/bf0a09928ce3/ijbsv20p2440g007.jpg
https://cdn.ncbi.nlm.nih.gov/pmc/blobs/0e67/11077372/d1063c3c01c5/ijbsv20p2440g008.jpg
https://cdn.ncbi.nlm.nih.gov/pmc/blobs/0e67/11077372/64137ea97daf/ijbsv20p2440g001.jpg
https://cdn.ncbi.nlm.nih.gov/pmc/blobs/0e67/11077372/94500e14b306/ijbsv20p2440g002.jpg
https://cdn.ncbi.nlm.nih.gov/pmc/blobs/0e67/11077372/d3319c58966c/ijbsv20p2440g003.jpg
https://cdn.ncbi.nlm.nih.gov/pmc/blobs/0e67/11077372/194bf89bffe2/ijbsv20p2440g004.jpg
https://cdn.ncbi.nlm.nih.gov/pmc/blobs/0e67/11077372/8e290d7fee2b/ijbsv20p2440g005.jpg
https://cdn.ncbi.nlm.nih.gov/pmc/blobs/0e67/11077372/c63971cd3626/ijbsv20p2440g006.jpg
https://cdn.ncbi.nlm.nih.gov/pmc/blobs/0e67/11077372/bf0a09928ce3/ijbsv20p2440g007.jpg
https://cdn.ncbi.nlm.nih.gov/pmc/blobs/0e67/11077372/d1063c3c01c5/ijbsv20p2440g008.jpg

相似文献

1
TSPAN6 reinforces the malignant progression of glioblastoma via interacting with CDK5RAP3 and regulating STAT3 signaling pathway.TSPAN6 通过与 CDK5RAP3 相互作用并调节 STAT3 信号通路来增强胶质母细胞瘤的恶性进展。
Int J Biol Sci. 2024 Apr 15;20(7):2440-2453. doi: 10.7150/ijbs.85984. eCollection 2024.
2
Diagnostic and prognostic significance of tetraspanin 6 and its role in facilitating glioma progression.四跨膜蛋白 6 的诊断和预后意义及其在促进胶质瘤进展中的作用。
Eur J Med Res. 2024 Oct 29;29(1):522. doi: 10.1186/s40001-024-02119-5.
3
Research on the TSPAN6 regulating the secretion of ADSCs-Exos through syntenin-1 and promoting wound healing.TSPAN6 通过 syntenin-1 调节 ADSCs-Exos 的分泌并促进伤口愈合的研究。
Stem Cell Res Ther. 2024 Nov 15;15(1):430. doi: 10.1186/s13287-024-04004-8.
4
Hypoxic Cancer-Secreted Exosomal miR-182-5p Promotes Glioblastoma Angiogenesis by Targeting Kruppel-like Factor 2 and 4.缺氧诱导的肿瘤细胞外泌体 miR-182-5p 通过靶向 Kruppel 样因子 2 和 4 促进脑胶质母细胞瘤血管生成。
Mol Cancer Res. 2020 Aug;18(8):1218-1231. doi: 10.1158/1541-7786.MCR-19-0725. Epub 2020 May 4.
5
Annexin A2-STAT3-Oncostatin M receptor axis drives phenotypic and mesenchymal changes in glioblastoma.膜联蛋白 A2-STAT3-孤啡肽受体轴驱动胶质母细胞瘤的表型和间充质变化。
Acta Neuropathol Commun. 2020 Apr 5;8(1):42. doi: 10.1186/s40478-020-00916-7.
6
Exosomes of glioma cells deliver miR-148a to promote proliferation and metastasis of glioblastoma via targeting CADM1.胶质瘤细胞外泌体通过靶向细胞粘附分子1(CADM1)传递miR-148a以促进胶质母细胞瘤的增殖和转移。
Bull Cancer. 2018 Jul-Aug;105(7-8):643-651. doi: 10.1016/j.bulcan.2018.05.003. Epub 2018 Jun 18.
7
miR‑378a‑3p inhibits cellular proliferation and migration in glioblastoma multiforme by targeting tetraspanin 17.miR-378a-3p 通过靶向四跨膜蛋白 17 抑制多形性胶质母细胞瘤中的细胞增殖和迁移。
Oncol Rep. 2019 Nov;42(5):1957-1971. doi: 10.3892/or.2019.7283. Epub 2019 Aug 20.
8
Nuclear transport of phosphorylated LanCL2 promotes invadopodia formation and tumor progression of glioblastoma by activating STAT3/Cortactin signaling.磷酸化的LanCL2的核转运通过激活STAT3/皮层肌动蛋白信号促进胶质母细胞瘤的侵袭伪足形成和肿瘤进展。
J Adv Res. 2025 Mar;69:139-155. doi: 10.1016/j.jare.2024.03.007. Epub 2024 Mar 15.
9
Exosomal miR-21-5p from glioma associated mesenchymal stem cells promotes the progression and glycolysis of glioblastoma via PDHA1.来自胶质瘤相关间充质干细胞的外泌体miR-21-5p通过PDHA1促进胶质母细胞瘤的进展和糖酵解。
Sci Rep. 2025 Jan 17;15(1):2320. doi: 10.1038/s41598-025-86580-0.
10
TRIM8 regulates stemness in glioblastoma through PIAS3-STAT3.TRIM8通过PIAS3-STAT3调节胶质母细胞瘤的干性。
Mol Oncol. 2017 Mar;11(3):280-294. doi: 10.1002/1878-0261.12034. Epub 2017 Feb 15.

引用本文的文献

1
TSPAN9 inhibits malignant progression of hepatocellular carcinoma.四跨膜蛋白9抑制肝细胞癌的恶性进展。
Transl Cancer Res. 2025 Jul 30;14(7):4046-4057. doi: 10.21037/tcr-2025-174. Epub 2025 Jul 18.
2
Extracellular Vesicles for Clinical Diagnostics: From Bulk Measurements to Single-Vesicle Analysis.用于临床诊断的细胞外囊泡:从整体测量到单囊泡分析
ACS Nano. 2025 Aug 12;19(31):28021-28109. doi: 10.1021/acsnano.5c00706. Epub 2025 Jul 28.
3
Research on the TSPAN6 regulating the secretion of ADSCs-Exos through syntenin-1 and promoting wound healing.

本文引用的文献

1
Sangerbox: A comprehensive, interaction-friendly clinical bioinformatics analysis platform.Sangerbox:一个全面的、用户交互友好的临床生物信息学分析平台。
Imeta. 2022 Jul 8;1(3):e36. doi: 10.1002/imt2.36. eCollection 2022 Sep.
2
Histone acetylation gene-based biomarkers as novel markers of the immune microenvironment in glioblastoma.基于组蛋白乙酰化基因的生物标志物作为胶质母细胞瘤免疫微环境的新型标志物
J Gene Med. 2023 Oct;25(10):e3511. doi: 10.1002/jgm.3511. Epub 2023 Apr 25.
3
GRN is a prognostic biomarker and correlated with immune infiltration in glioma: A study based on TCGA data.
TSPAN6 通过 syntenin-1 调节 ADSCs-Exos 的分泌并促进伤口愈合的研究。
Stem Cell Res Ther. 2024 Nov 15;15(1):430. doi: 10.1186/s13287-024-04004-8.
4
Unveiling the Potential of Migrasomes: A Machine-Learning-Driven Signature for Diagnosing Acute Myocardial Infarction.揭示迁移小体的潜力:一种机器学习驱动的急性心肌梗死诊断标志物
Biomedicines. 2024 Jul 22;12(7):1626. doi: 10.3390/biomedicines12071626.
GRN是一种预后生物标志物,与胶质瘤中的免疫浸润相关:一项基于TCGA数据的研究。
Front Oncol. 2023 Apr 6;13:1162983. doi: 10.3389/fonc.2023.1162983. eCollection 2023.
4
TSPAN4 is a prognostic and immune target in Glioblastoma multiforme.四跨膜蛋白4(TSPAN4)是多形性胶质母细胞瘤的一个预后和免疫靶点。
Front Mol Biosci. 2023 Jan 6;9:1030057. doi: 10.3389/fmolb.2022.1030057. eCollection 2022.
5
The STRING database in 2023: protein-protein association networks and functional enrichment analyses for any sequenced genome of interest.2023 年的 STRING 数据库:针对任何感兴趣的测序基因组的蛋白质-蛋白质关联网络和功能富集分析。
Nucleic Acids Res. 2023 Jan 6;51(D1):D638-D646. doi: 10.1093/nar/gkac1000.
6
Pericyte mediates the infiltration, migration, and polarization of macrophages by CD163/MCAM axis in glioblastoma.周细胞通过胶质母细胞瘤中的CD163/MCAM轴介导巨噬细胞的浸润、迁移和极化。
iScience. 2022 Aug 10;25(9):104918. doi: 10.1016/j.isci.2022.104918. eCollection 2022 Sep 16.
7
The role of tetraspanins pan-cancer.四跨膜蛋白在泛癌中的作用。
iScience. 2022 Jul 19;25(8):104777. doi: 10.1016/j.isci.2022.104777. eCollection 2022 Aug 19.
8
DYRK1A reinforces epithelial-mesenchymal transition and metastasis of hepatocellular carcinoma via cooperatively activating STAT3 and SMAD.DYRK1A 通过协同激活 STAT3 和 SMAD 来增强肝细胞癌的上皮-间充质转化和转移。
J Biomed Sci. 2022 Jun 2;29(1):34. doi: 10.1186/s12929-022-00817-y.
9
Proteogenomic characterization of 2002 human cancers reveals pan-cancer molecular subtypes and associated pathways.2002 例人类癌症的蛋白质基因组学特征分析揭示了泛癌分子亚型及相关途径。
Nat Commun. 2022 May 13;13(1):2669. doi: 10.1038/s41467-022-30342-3.
10
TSPAN6 is a suppressor of Ras-driven cancer.TSPAN6 是 Ras 驱动型癌症的抑制剂。
Oncogene. 2022 Apr;41(14):2095-2105. doi: 10.1038/s41388-022-02223-y. Epub 2022 Feb 19.