• 文献检索
  • 文档翻译
  • 深度研究
  • 学术资讯
  • Suppr Zotero 插件Zotero 插件
  • 邀请有礼
  • 套餐&价格
  • 历史记录
应用&插件
Suppr Zotero 插件Zotero 插件浏览器插件Mac 客户端Windows 客户端微信小程序
定价
高级版会员购买积分包购买API积分包
服务
文献检索文档翻译深度研究API 文档MCP 服务
关于我们
关于 Suppr公司介绍联系我们用户协议隐私条款
关注我们

Suppr 超能文献

核心技术专利:CN118964589B侵权必究
粤ICP备2023148730 号-1Suppr @ 2026

文献检索

告别复杂PubMed语法,用中文像聊天一样搜索,搜遍4000万医学文献。AI智能推荐,让科研检索更轻松。

立即免费搜索

文件翻译

保留排版,准确专业,支持PDF/Word/PPT等文件格式,支持 12+语言互译。

免费翻译文档

深度研究

AI帮你快速写综述,25分钟生成高质量综述,智能提取关键信息,辅助科研写作。

立即免费体验

基于生物信息学分析构建细胞衰老相关的年龄相关性黄斑变性诊断模型,并鉴定相关疾病亚型以指导治疗。

Bioinformatics analysis for constructing a cellular senescence-related age-related macular degeneration diagnostic model and identifying relevant disease subtypes to guide treatment.

机构信息

Department of Ophthalmology, The Second Affiliated Hospital of Harbin Medical University, Harbin, Heilongjiang, China.

出版信息

Aging (Albany NY). 2024 May 10;16(9):8044-8069. doi: 10.18632/aging.205804.

DOI:10.18632/aging.205804
PMID:38742956
原文链接:https://pmc.ncbi.nlm.nih.gov/articles/PMC11131993/
Abstract

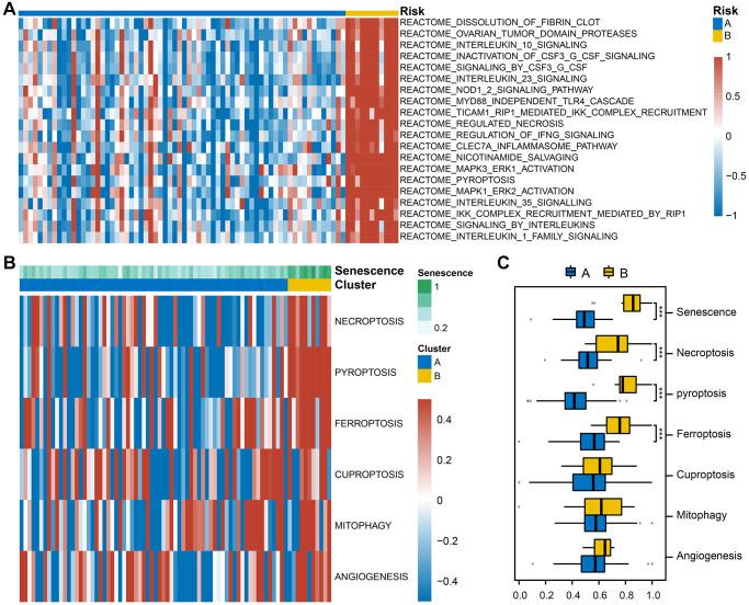
Age-related macular degeneration (AMD) is a condition causing progressive central vision loss. Growing evidence suggests a link between cellular senescence and AMD. However, the exact mechanism by which cellular senescence leads to AMD remains unclear. Employing machine learning, we established an AMD diagnostic model. Through unsupervised clustering, two distinct AMD subtypes were identified. GO, KEGG, and GSVA analyses explored the diverse biological functions associated with the two subtypes. By WGCNA, we constructed a coexpression network of differential genes between the subtypes, revealing the regulatory role of hub genes at the level of transcription factors and miRNAs. We identified 5 genes associated with inflammation for the construction of the AMD diagnostic model. Additionally, we observed that the level of cellular senescence and pathways related to programmed cell death (PCD), such as ferroptosis, necroptosis, and pyroptosis, exhibited higher expression levels in subtype B than A. Immune microenvironments also differed between the subtypes, indicating potentially distinct pathogenic mechanisms and therapeutic targets. In summary, by leveraging cellular senescence-associated gene expression, we developed an AMD diagnostic model. Furthermore, we identified two subtypes with varying expression patterns of senescence genes, revealing their differential roles in programmed cell death, disease progression, and immune microenvironments within AMD.

摘要

年龄相关性黄斑变性(AMD)是一种导致中心视力进行性丧失的疾病。越来越多的证据表明,细胞衰老与 AMD 之间存在关联。然而,细胞衰老导致 AMD的确切机制尚不清楚。我们采用机器学习建立了 AMD 的诊断模型。通过无监督聚类,确定了两种不同的 AMD 亚型。GO、KEGG 和 GSVA 分析探讨了与两种亚型相关的不同生物学功能。通过 WGCNA,我们构建了亚型间差异基因的共表达网络,揭示了转录因子和 miRNA 水平上的关键基因的调控作用。我们发现了 5 个与炎症相关的基因,用于构建 AMD 的诊断模型。此外,我们观察到 B 型的细胞衰老水平和与程序性细胞死亡(PCD)相关的途径(如铁死亡、坏死性凋亡和细胞焦亡)的表达水平高于 A 型。免疫微环境在亚型之间也存在差异,表明可能存在不同的发病机制和治疗靶点。总之,我们通过利用与细胞衰老相关的基因表达,开发了一种 AMD 的诊断模型。此外,我们确定了两种具有不同衰老基因表达模式的亚型,揭示了它们在程序性细胞死亡、疾病进展和 AMD 免疫微环境中的不同作用。

https://cdn.ncbi.nlm.nih.gov/pmc/blobs/dcba/11131993/d24dae743b4f/aging-16-205804-g012.jpg
https://cdn.ncbi.nlm.nih.gov/pmc/blobs/dcba/11131993/4ed4af803720/aging-16-205804-g001.jpg
https://cdn.ncbi.nlm.nih.gov/pmc/blobs/dcba/11131993/5c29265ac200/aging-16-205804-g002.jpg
https://cdn.ncbi.nlm.nih.gov/pmc/blobs/dcba/11131993/3538d3fc15a9/aging-16-205804-g003.jpg
https://cdn.ncbi.nlm.nih.gov/pmc/blobs/dcba/11131993/48e19617e1a8/aging-16-205804-g004.jpg
https://cdn.ncbi.nlm.nih.gov/pmc/blobs/dcba/11131993/901ab5948bed/aging-16-205804-g005.jpg
https://cdn.ncbi.nlm.nih.gov/pmc/blobs/dcba/11131993/1df4f47bccf4/aging-16-205804-g006.jpg
https://cdn.ncbi.nlm.nih.gov/pmc/blobs/dcba/11131993/84414fa26d28/aging-16-205804-g007.jpg
https://cdn.ncbi.nlm.nih.gov/pmc/blobs/dcba/11131993/0946436b8fb1/aging-16-205804-g008.jpg
https://cdn.ncbi.nlm.nih.gov/pmc/blobs/dcba/11131993/c612ed831cd9/aging-16-205804-g009.jpg
https://cdn.ncbi.nlm.nih.gov/pmc/blobs/dcba/11131993/15d224808219/aging-16-205804-g010.jpg
https://cdn.ncbi.nlm.nih.gov/pmc/blobs/dcba/11131993/a37e57a7eca6/aging-16-205804-g011.jpg
https://cdn.ncbi.nlm.nih.gov/pmc/blobs/dcba/11131993/d24dae743b4f/aging-16-205804-g012.jpg
https://cdn.ncbi.nlm.nih.gov/pmc/blobs/dcba/11131993/4ed4af803720/aging-16-205804-g001.jpg
https://cdn.ncbi.nlm.nih.gov/pmc/blobs/dcba/11131993/5c29265ac200/aging-16-205804-g002.jpg
https://cdn.ncbi.nlm.nih.gov/pmc/blobs/dcba/11131993/3538d3fc15a9/aging-16-205804-g003.jpg
https://cdn.ncbi.nlm.nih.gov/pmc/blobs/dcba/11131993/48e19617e1a8/aging-16-205804-g004.jpg
https://cdn.ncbi.nlm.nih.gov/pmc/blobs/dcba/11131993/901ab5948bed/aging-16-205804-g005.jpg
https://cdn.ncbi.nlm.nih.gov/pmc/blobs/dcba/11131993/1df4f47bccf4/aging-16-205804-g006.jpg
https://cdn.ncbi.nlm.nih.gov/pmc/blobs/dcba/11131993/84414fa26d28/aging-16-205804-g007.jpg
https://cdn.ncbi.nlm.nih.gov/pmc/blobs/dcba/11131993/0946436b8fb1/aging-16-205804-g008.jpg
https://cdn.ncbi.nlm.nih.gov/pmc/blobs/dcba/11131993/c612ed831cd9/aging-16-205804-g009.jpg
https://cdn.ncbi.nlm.nih.gov/pmc/blobs/dcba/11131993/15d224808219/aging-16-205804-g010.jpg
https://cdn.ncbi.nlm.nih.gov/pmc/blobs/dcba/11131993/a37e57a7eca6/aging-16-205804-g011.jpg
https://cdn.ncbi.nlm.nih.gov/pmc/blobs/dcba/11131993/d24dae743b4f/aging-16-205804-g012.jpg

相似文献

1
Bioinformatics analysis for constructing a cellular senescence-related age-related macular degeneration diagnostic model and identifying relevant disease subtypes to guide treatment.基于生物信息学分析构建细胞衰老相关的年龄相关性黄斑变性诊断模型,并鉴定相关疾病亚型以指导治疗。
Aging (Albany NY). 2024 May 10;16(9):8044-8069. doi: 10.18632/aging.205804.
2
Construction of a ferroptosis-associated circRNA-miRNA-mRNA network in age-related macular degeneration.构建与年龄相关性黄斑变性相关的铁死亡相关环状 RNA-miRNA-mRNA 网络。
Exp Eye Res. 2022 Nov;224:109234. doi: 10.1016/j.exer.2022.109234. Epub 2022 Aug 28.
3
Deciphering the endometrial immune landscape of RIF during the window of implantation from cellular senescence by integrated bioinformatics analysis and machine learning.通过整合生物信息学分析和机器学习,解析着床窗口期反复种植失败子宫内膜的细胞衰老免疫全景。
Front Immunol. 2022 Sep 5;13:952708. doi: 10.3389/fimmu.2022.952708. eCollection 2022.
4
The role of cellular senescence-related genes in Asthma: Insights from bioinformatics and animal experiments.细胞衰老相关基因在哮喘中的作用:来自生物信息学和动物实验的见解
Int Immunopharmacol. 2024 Mar 30;130:111770. doi: 10.1016/j.intimp.2024.111770. Epub 2024 Mar 1.
5
Common Genes Involved in Autophagy, Cellular Senescence and the Inflammatory Response in AMD and Drug Discovery Identified via Biomedical Databases.通过生物医学数据库鉴定出 AMD 中自噬、细胞衰老和炎症反应涉及的常见基因及药物发现。
Transl Vis Sci Technol. 2021 Jan 8;10(1):14. doi: 10.1167/tvst.10.1.14. eCollection 2021 Jan.
6
Identifying cellular senescence associated genes involved in the progression of end-stage renal disease as new biomarkers.鉴定与终末期肾病进展相关的细胞衰老相关基因作为新的生物标志物。
BMC Nephrol. 2023 Aug 8;24(1):231. doi: 10.1186/s12882-023-03285-0.
7
Senescence in the pathogenesis of age-related macular degeneration.衰老在年龄相关性黄斑变性发病机制中的作用。
Cell Mol Life Sci. 2020 Mar;77(5):789-805. doi: 10.1007/s00018-019-03420-x. Epub 2020 Jan 2.
8
Hsp90-associated DNA replication checkpoint protein and proteasome-subunit components are involved in the age-related macular degeneration.热休克蛋白 90 相关的 DNA 复制检验点蛋白和蛋白酶体亚单位成分参与年龄相关性黄斑变性。
Chin Med J (Engl). 2021 Sep 20;134(19):2322-2332. doi: 10.1097/CM9.0000000000001773.
9
Identification of key lncRNAs in age-related macular degeneration through integrated bioinformatics and experimental validation.通过综合生物信息学和实验验证鉴定与年龄相关性黄斑变性相关的关键 lncRNAs。
Aging (Albany NY). 2024 Mar 14;16(6):5435-5451. doi: 10.18632/aging.205656.
10
The identification of signature genes and their relationship with immune cell infiltration in age-related macular degeneration.年龄相关性黄斑变性中特征基因的鉴定及其与免疫细胞浸润的关系。
Mol Biol Rep. 2024 Feb 23;51(1):339. doi: 10.1007/s11033-023-08969-2.

引用本文的文献

1
Ferroptosis in ocular diseases: mechanisms, crosstalk with other cell death pathways, and therapeutic prospects.眼部疾病中的铁死亡:机制、与其他细胞死亡途径的相互作用及治疗前景
Front Med (Lausanne). 2025 Jul 8;12:1608975. doi: 10.3389/fmed.2025.1608975. eCollection 2025.
2
Age-Related Macular Degeneration: Cellular and Molecular Signaling Mechanisms.年龄相关性黄斑变性:细胞与分子信号传导机制
Int J Mol Sci. 2025 Jun 26;26(13):6174. doi: 10.3390/ijms26136174.

本文引用的文献

1
Screening for biomarkers in age-related macular degeneration.年龄相关性黄斑变性生物标志物的筛查
Heliyon. 2023 Jun 17;9(7):e16981. doi: 10.1016/j.heliyon.2023.e16981. eCollection 2023 Jul.
2
Biochemical-molecular-genetic biomarkers in the tear film, aqueous humor, and blood of primary open-angle glaucoma patients.原发性开角型青光眼患者泪膜、房水和血液中的生化-分子-遗传生物标志物。
Front Med (Lausanne). 2023 May 26;10:1157773. doi: 10.3389/fmed.2023.1157773. eCollection 2023.
3
FerrDb V2: update of the manually curated database of ferroptosis regulators and ferroptosis-disease associations.
FerrDb V2:铁死亡调控因子和铁死亡疾病关联的人工 curated 数据库更新。
Nucleic Acids Res. 2023 Jan 6;51(D1):D571-D582. doi: 10.1093/nar/gkac935.
4
Bioinformatic analysis identifies potential key genes in the pathogenesis of age-related macular degeneration.生物信息学分析鉴定出年龄相关性黄斑变性发病机制中的潜在关键基因。
Indian J Ophthalmol. 2022 Sep;70(9):3347-3355. doi: 10.4103/ijo.IJO_3211_21.
5
A new gene set identifies senescent cells and predicts senescence-associated pathways across tissues.一组新的基因集可识别衰老细胞,并预测跨组织的衰老相关途径。
Nat Commun. 2022 Aug 16;13(1):4827. doi: 10.1038/s41467-022-32552-1.
6
Copper induces cell death by targeting lipoylated TCA cycle proteins.铜通过靶向脂酰化 TCA 循环蛋白诱导细胞死亡。
Science. 2022 Mar 18;375(6586):1254-1261. doi: 10.1126/science.abf0529. Epub 2022 Mar 17.
7
Peripheral B cells repress B-cell regeneration in aging through a TNF-α/IGFBP-1/IGF-1 immune-endocrine axis.外周 B 细胞通过 TNF-α/IGFBP-1/IGF-1 免疫内分泌轴抑制衰老中的 B 细胞再生。
Blood. 2021 Nov 11;138(19):1817-1829. doi: 10.1182/blood.2021012428.
8
Age-related macular degeneration.年龄相关性黄斑变性。
Nat Rev Dis Primers. 2021 May 6;7(1):31. doi: 10.1038/s41572-021-00265-2.
9
RNA-seq analysis of ageing human retinal pigment epithelium: Unexpected up-regulation of visual cycle gene transcription.RNA-seq 分析人类衰老视网膜色素上皮细胞:视觉循环基因转录的意外上调。
J Cell Mol Med. 2021 Jun;25(12):5572-5585. doi: 10.1111/jcmm.16569. Epub 2021 May 1.
10
Amphiregulin Regulates Melanocytic Senescence. Amphiregulin 调节黑素细胞衰老。
Cells. 2021 Feb 5;10(2):326. doi: 10.3390/cells10020326.