Suppr超能文献

载胆固醇环糊精处理对猪精子冷冻保存的影响。

Effect of cholesterol-loaded cyclodextrin treatment on boar sperm cryopreservation.

作者信息

Zhang Silong, Zhang Hanbing, Liu Kexiong, Xu Xiaoling, Qin Yusheng, Xiao Linli, Zhou Chunmei, Wu Jianliang, Liu Yan, Bai Jiahua

机构信息

Institute of Animal Husbandry and Veterinary Medicine, Beijing Academy of Agriculture and Forestry Sciences, Beijing 100097, China.

Beijing University of Agricultural, College of Animal Science and Technology, Beijing 100096, China.

出版信息

Anim Biosci. 2024 Sep;37(9):1558-1567. doi: 10.5713/ab.24.0030. Epub 2024 May 7.

Abstract

OBJECTIVE

This study investigated the efficacy of different concentrations of cholesterolloaded cyclodextrin (CLC) on cryopreservation in boar sperm quality.

METHODS

In this study, we treated boar sperm with different concentrations of CLC before freezing and analyzed the sperm cholesterol concentration, plasma membrane, acrosome integrity rate and total motility rate before and after freeze-thawing. We also investigated the levels of reactive oxygen species (ROS), malondialdehyde (MDA), adenosine triphosphate (ATP), and structural- and oxidative-damage related proteins in all groups after thawing.

RESULTS

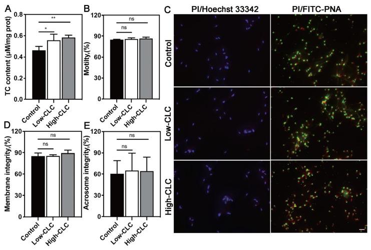
The results revealed that the cholesterol concentration of the CLC-treated groups was higher than that of the control group, both before freezing and after thawing (p<0.05). The plasma membrane integrity rate, acrosome integrity rate, and total motility rate of sperm were also enhanced after thawing in the CLC-treated group (all p<0.05). Moreover, ROS and MDA production and ATP loss were reduced in CLC-treated sperm during freezing and thawing (p<0.05). Finally, CLC pretreatment partially prevented the consumption of various proteins involved in metabolism including capping actin protein of muscle Z-line subunit beta (CAPZB), heat shock protein 90 alpha family class A member 1 (HSP90AA1) and phosphoglycerate mutase 2 (PGAM2) (p<0.05).

CONCLUSION

The CLC treatment increased cholesterol concentration and decreased structural injury and oxidative damage during boar sperm freezing and thawing, improving the efficacy of sperm cryopreservation in boar.

摘要

目的

本研究调查了不同浓度的载胆固醇环糊精(CLC)对猪精子冷冻保存质量的功效。

方法

在本研究中,我们在冷冻前用不同浓度的CLC处理猪精子,并分析了冻融前后精子的胆固醇浓度、质膜、顶体完整率和总活力率。我们还研究了解冻后所有组中活性氧(ROS)、丙二醛(MDA)、三磷酸腺苷(ATP)以及与结构和氧化损伤相关蛋白的水平。

结果

结果显示,无论是在冷冻前还是解冻后,CLC处理组的胆固醇浓度均高于对照组(p<0.05)。解冻后,CLC处理组精子的质膜完整率、顶体完整率和总活力率也有所提高(均p<0.05)。此外,在冷冻和解冻过程中,CLC处理的精子中ROS和MDA的产生以及ATP的损失减少(p<0.05)。最后,CLC预处理部分阻止了包括肌肉Z线亚基β封端肌动蛋白(CAPZB)、热休克蛋白90α家族A类成员1(HSP90AA1)和磷酸甘油酸变位酶2(PGAM2)在内的各种参与代谢的蛋白质的消耗(p<0.05)。

结论

CLC处理增加了猪精子冷冻和解冻过程中的胆固醇浓度,减少了结构损伤和氧化损伤,提高了猪精子冷冻保存的效果。

https://cdn.ncbi.nlm.nih.gov/pmc/blobs/1b64/11366524/cc728a9b25a7/ab-24-0030f1.jpg

文献AI研究员

20分钟写一篇综述,助力文献阅读效率提升50倍。

立即体验

用中文搜PubMed

大模型驱动的PubMed中文搜索引擎

马上搜索

文档翻译

学术文献翻译模型,支持多种主流文档格式。

立即体验