Department of Medicine, Feinberg Cardiovascular and Renal Research Institute, Feinberg School of Medicine, Northwestern University, Chicago, IL, USA.
Department of Ophthalmology, Northwestern University Feinberg School of Medicine, Chicago, IL, USA.
Nat Commun. 2024 May 16;15(1):4097. doi: 10.1038/s41467-024-48134-2.
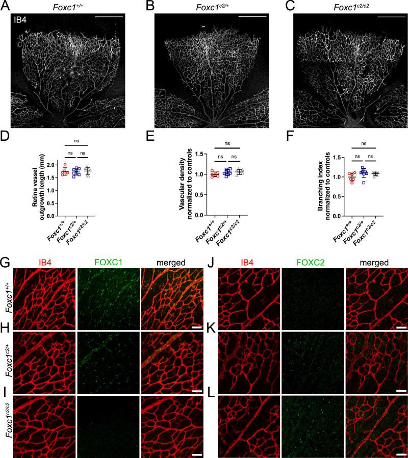
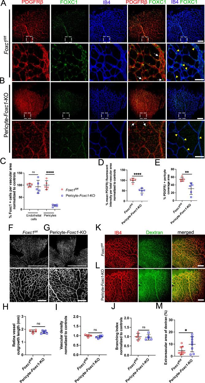
Angiogenesis, the growth of new blood vessels from pre-existing vasculature, is essential for the development of new organ systems, but transcriptional control of angiogenesis remains incompletely understood. Here we show that FOXC1 is essential for retinal angiogenesis. Endothelial cell (EC)-specific loss of Foxc1 impairs retinal vascular growth and expression of Slc3a2 and Slc7a5, which encode the heterodimeric CD98 (LAT1/4F2hc) amino acid transporter and regulate the intracellular transport of essential amino acids and activation of the mammalian target of rapamycin (mTOR). EC-Foxc1 deficiency diminishes mTOR activity, while administration of the mTOR agonist MHY-1485 rescues perturbed retinal angiogenesis. EC-Foxc1 expression is required for retinal revascularization and resolution of neovascular tufts in a model of oxygen-induced retinopathy. Foxc1 is also indispensable for pericytes, a critical component of the blood-retina barrier during retinal angiogenesis. Our findings establish FOXC1 as a crucial regulator of retinal vessels and identify therapeutic targets for treating retinal vascular disease.
血管生成,即从预先存在的脉管系统中生长出新的血管,对于新器官系统的发育至关重要,但血管生成的转录控制仍不完全清楚。在这里,我们表明 FOXC1 对视网膜血管生成至关重要。内皮细胞(EC)特异性敲除 Foxc1 会损害视网膜血管生长,并抑制 Slc3a2 和 Slc7a5 的表达,Slc3a2 和 Slc7a5 编码异二聚体 CD98(LAT1/4F2hc)氨基酸转运体,并调节必需氨基酸的细胞内运输和哺乳动物雷帕霉素靶蛋白(mTOR)的激活。EC-Foxc1 缺失会降低 mTOR 活性,而施用 mTOR 激动剂 MHY-1485 可挽救受损的视网膜血管生成。EC-Foxc1 的表达对于氧诱导的视网膜病变模型中的视网膜再血管化和新生血管丛的消退是必需的。Foxc1 对于周细胞也是必不可少的,周细胞是视网膜血管生成过程中血视网膜屏障的关键组成部分。我们的研究结果确立了 FOXC1 作为视网膜血管的关键调节剂,并确定了治疗视网膜血管疾病的治疗靶点。