Suppr超能文献

全基因组范围内的长链非编码 RNA 研究揭示了它们与胃癌的紧密关联。

Genome-wide investigation of lncRNAs revealed their tight association with gastric cancer.

机构信息

Department of Gastrointestinal Nutrition and Hernia Surgery, The Second Hospital of Jilin University, Changchun, 130000, China.

出版信息

J Cancer Res Clin Oncol. 2024 May 18;150(5):261. doi: 10.1007/s00432-024-05790-7.

Abstract

BACKGROUND

Gastric cancer (GC) is a significant health issue globally, ranking as the fifth most common cancer with over 10,000 new cases reported annually. Long non-coding RNA (lncRNA) has emerged as a critical player in cellular functions, influencing GC's development, growth, metastasis, and prognosis. However, our understanding of lncRNA's role in the pathogenesis of GC remains limited. Therefore, it is particularly important to explore the relationship between lncRNA and gastric cancer.

METHODS

we conducted a comprehensive analysis of RNA sequencing data from the GEO database and stomach adenocarcinoma (STAD) data from the TCGA database to identify lncRNAs that exhibit altered expression levels in GC and the mechanisms underlying lncRNA-mediated transcription and post-transcriptional regulation were explored.

RESULTS

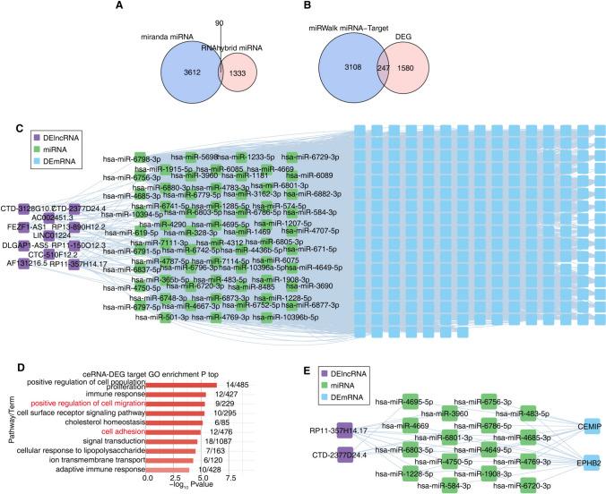
This study uncovered 94 lncRNAs with differential expression and, through co-expression analysis, linked these to 1508 differentially expressed genes (DEGs). GO functional enrichment analysis highlighted that these DEGs are involved in critical pathways, such as cell adhesion and the positive regulation of cell migration. By establishing a lncRNA-miRNA-mRNA regulatory network, we found that the ceRNA mechanism, particularly involving RP11-357H14.17 and CTD-2377D24.4, could play a role in GC progression. Experimental validation of selected differentially expressed lncRNAs and mRNAs (including RP11-357H14.17-CLDN1, BBOX1, TRPM2-AS, CLDN1, PLAU, HOXB7) confirmed the RNA-seq results.

CONCLUSIONS

Overall, our findings highlight the critical role of the lncRNA-mRNA regulatory network in the development and progression of GC, offering potential biomarkers for diagnosis and targets for innovative treatment strategies.

摘要

背景

胃癌(GC)是全球一个重大的健康问题,发病率位居第五,每年报告的新发病例超过 1 万例。长链非编码 RNA(lncRNA)在细胞功能中起着关键作用,影响 GC 的发展、生长、转移和预后。然而,我们对 lncRNA 在 GC 发病机制中的作用的理解仍然有限。因此,探索 lncRNA 与胃癌之间的关系尤为重要。

方法

我们对 GEO 数据库中的 RNA 测序数据和 TCGA 数据库中的胃腺癌(STAD)数据进行了全面分析,以确定在 GC 中表达水平发生改变的 lncRNA 及其介导转录和转录后调控的机制。

结果

本研究发现了 94 个差异表达的 lncRNA,并通过共表达分析,将这些 lncRNA 与 1508 个差异表达基因(DEGs)联系起来。GO 功能富集分析表明,这些 DEGs 参与了关键途径,如细胞黏附和细胞迁移的正调控。通过建立 lncRNA-miRNA-mRNA 调控网络,我们发现 ceRNA 机制,特别是涉及 RP11-357H14.17 和 CTD-2377D24.4 的 ceRNA 机制,可能在 GC 进展中发挥作用。对选定的差异表达 lncRNA 和 mRNA(包括 RP11-357H14.17-CLDN1、BBOX1、TRPM2-AS、CLDN1、PLAU、HOXB7)进行实验验证,证实了 RNA-seq 结果。

结论

总之,我们的研究结果强调了 lncRNA-mRNA 调控网络在 GC 发生和发展中的关键作用,为诊断提供了潜在的生物标志物,并为创新的治疗策略提供了靶点。

https://cdn.ncbi.nlm.nih.gov/pmc/blobs/48fd/11102383/d4ac271a1e00/432_2024_5790_Fig1_HTML.jpg

文献检索

告别复杂PubMed语法,用中文像聊天一样搜索,搜遍4000万医学文献。AI智能推荐,让科研检索更轻松。

立即免费搜索

文件翻译

保留排版,准确专业,支持PDF/Word/PPT等文件格式,支持 12+语言互译。

免费翻译文档

深度研究

AI帮你快速写综述,25分钟生成高质量综述,智能提取关键信息,辅助科研写作。

立即免费体验