• 文献检索
  • 文档翻译
  • 深度研究
  • 学术资讯
  • Suppr Zotero 插件Zotero 插件
  • 邀请有礼
  • 套餐&价格
  • 历史记录
应用&插件
Suppr Zotero 插件Zotero 插件浏览器插件Mac 客户端Windows 客户端微信小程序
定价
高级版会员购买积分包购买API积分包
服务
文献检索文档翻译深度研究API 文档MCP 服务
关于我们
关于 Suppr公司介绍联系我们用户协议隐私条款
关注我们

Suppr 超能文献

核心技术专利:CN118964589B侵权必究
粤ICP备2023148730 号-1Suppr @ 2026

文献检索

告别复杂PubMed语法,用中文像聊天一样搜索,搜遍4000万医学文献。AI智能推荐,让科研检索更轻松。

立即免费搜索

文件翻译

保留排版,准确专业,支持PDF/Word/PPT等文件格式,支持 12+语言互译。

免费翻译文档

深度研究

AI帮你快速写综述,25分钟生成高质量综述,智能提取关键信息,辅助科研写作。

立即免费体验

外泌体通过递送 miR-421 调节 SIRT3 相关自噬,从而调节巨噬细胞极化并参与 OSA 相关的非酒精性脂肪性肝病。

Exosomes regulate SIRT3-related autophagy by delivering miR-421 to regulate macrophage polarization and participate in OSA-related NAFLD.

机构信息

Hypertension Center, Yan 'an Hospital of Kunming Medical University, 245 Renmin East Road, Panlong District, Kunming City, 650000, Yunnan Province, China.

Kunming Technical Diagnosis and Treatment Center for Refractory Hypertension, Kunming Medical University, 245 Renmin East Road, Panlong District, Kunming City, 650000, Yunnan Province, China.

出版信息

J Transl Med. 2024 May 19;22(1):475. doi: 10.1186/s12967-024-05283-8.

DOI:10.1186/s12967-024-05283-8
PMID:38764033
原文链接:https://pmc.ncbi.nlm.nih.gov/articles/PMC11103849/
Abstract

PURPOSE

To analyze the role of and mechanism underlying obstructive sleep apnea (OSA)-derived exosomes in inducing non-alcoholic fatty liver (NAFLD).

METHODS

The role of OSA-derived exosomes was analyzed in inducing hepatocyte fat accumulation in mice models both in vivo and in vitro.

RESULTS

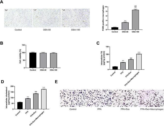
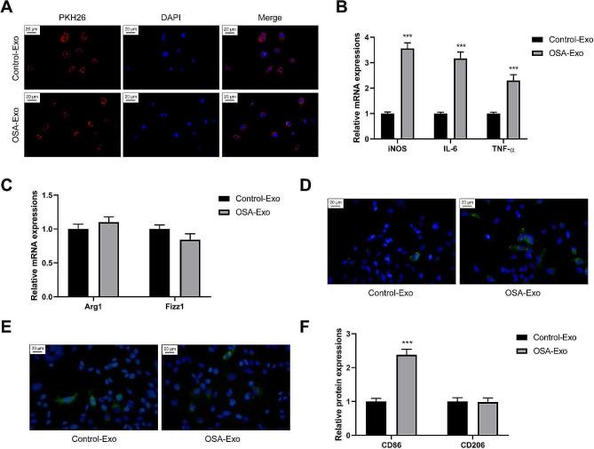
OSA-derived exosomes caused fat accumulation and macrophage activation in the liver tissue. These exosomes promoted fat accumulation; steatosis was more noticeable in the presence of macrophages. Macrophages could internalize OSA-derived exosomes, which promoted macrophage polarization to the M1 type. Moreover, it inhibited sirtuin-3 (SIRT3)/AMP-activated protein kinase (AMPK) and autophagy and promoted the activation of nucleotide-binding domain, leucine-rich-containing family, pyrin domain-containing-3 (NLRP3) inflammasomes. The use of 3-methyladenine (3-MA) to inhibit autophagy blocked NLRP3 inflammasome activation and inhibited the M1 polarization of macrophages. miR-421 targeting inhibited SIRT3 protein expression in the macrophages. miR-421 was significantly increased in OSA-derived exosomes. Additionally, miR-421 levels were increased in OSA + NAFLD mice- and patient-derived exosomes. In the liver tissues of OSA and OSA + NAFLD mice, miR-421 displayed similar co-localization with the macrophages. Intermittent hypoxia-induced hepatocytes deliver miR-421 to the macrophages via exosomes to inhibit SIRT3, thereby participating in macrophage M1 polarization. After OSA and NAFLD modeling in miR-421 mice, liver steatosis and M1 polarization were significantly reduced. Additionally, in the case of miR-421 knockout, the inhibitory effects of OSA-derived exosomes on SIRT3 and autophagy were significantly alleviated. Furthermore, their effects on liver steatosis and macrophage M1 polarization were significantly reduced.

CONCLUSIONS

OSA promotes the delivery of miR-421 from the hepatocytes to macrophages. Additionally, it promotes M1 polarization by regulating the SIRT3/AMPK-autophagy pathway, thereby causing NAFLD.

摘要

目的

分析阻塞性睡眠呼吸暂停(OSA)衍生外泌体在诱导非酒精性脂肪性肝病(NAFLD)中的作用和机制。

方法

在体内和体外小鼠模型中分析了 OSA 衍生外泌体在诱导肝细胞脂肪积累中的作用。

结果

OSA 衍生的外泌体导致肝组织中脂肪积累和巨噬细胞活化。这些外泌体促进脂肪积累;在存在巨噬细胞的情况下,脂肪变性更加明显。巨噬细胞可以内化 OSA 衍生的外泌体,促进巨噬细胞向 M1 型极化。此外,它抑制了沉默调节蛋白 3(SIRT3)/AMP 激活蛋白激酶(AMPK)和自噬,并促进核苷酸结合域,富含亮氨酸的家族,吡咯啉域-3(NLRP3)炎性小体的激活。使用 3-甲基腺嘌呤(3-MA)抑制自噬阻断了 NLRP3 炎性小体的激活,并抑制了巨噬细胞的 M1 极化。miR-421 靶向抑制了巨噬细胞中的 SIRT3 蛋白表达。miR-421 在 OSA 衍生的外泌体中显著增加。此外,在 OSA+NAFLD 小鼠和患者衍生的外泌体中,miR-421 水平增加。在 OSA 和 OSA+NAFLD 小鼠的肝组织中,miR-421 与巨噬细胞显示出相似的共定位。间歇性缺氧诱导的肝细胞通过外泌体将 miR-421 递送到巨噬细胞中,从而抑制 SIRT3,参与巨噬细胞 M1 极化。在 miR-421 小鼠中进行 OSA 和 NAFLD 建模后,肝脂肪变性和 M1 极化明显减少。此外,在 miR-421 敲除的情况下,OSA 衍生的外泌体对 SIRT3 和自噬的抑制作用明显减轻。此外,它们对肝脂肪变性和巨噬细胞 M1 极化的影响明显降低。

结论

OSA 促进 miR-421 从肝细胞向巨噬细胞的传递。此外,它通过调节 SIRT3/AMPK-自噬途径促进 M1 极化,从而导致 NAFLD。

https://cdn.ncbi.nlm.nih.gov/pmc/blobs/316e/11103849/4c2f65310fac/12967_2024_5283_Fig7_HTML.jpg
https://cdn.ncbi.nlm.nih.gov/pmc/blobs/316e/11103849/2dc5ccb3cbe9/12967_2024_5283_Fig8_HTML.jpg
https://cdn.ncbi.nlm.nih.gov/pmc/blobs/316e/11103849/2b68bd933d47/12967_2024_5283_Fig1_HTML.jpg
https://cdn.ncbi.nlm.nih.gov/pmc/blobs/316e/11103849/0dcee58ce7cf/12967_2024_5283_Fig2_HTML.jpg
https://cdn.ncbi.nlm.nih.gov/pmc/blobs/316e/11103849/b256ccd56998/12967_2024_5283_Fig3_HTML.jpg
https://cdn.ncbi.nlm.nih.gov/pmc/blobs/316e/11103849/1cbaf7e455c7/12967_2024_5283_Fig4_HTML.jpg
https://cdn.ncbi.nlm.nih.gov/pmc/blobs/316e/11103849/4ebf3f30ea19/12967_2024_5283_Fig5_HTML.jpg
https://cdn.ncbi.nlm.nih.gov/pmc/blobs/316e/11103849/33ffcd82927f/12967_2024_5283_Fig6_HTML.jpg
https://cdn.ncbi.nlm.nih.gov/pmc/blobs/316e/11103849/4c2f65310fac/12967_2024_5283_Fig7_HTML.jpg
https://cdn.ncbi.nlm.nih.gov/pmc/blobs/316e/11103849/2dc5ccb3cbe9/12967_2024_5283_Fig8_HTML.jpg
https://cdn.ncbi.nlm.nih.gov/pmc/blobs/316e/11103849/2b68bd933d47/12967_2024_5283_Fig1_HTML.jpg
https://cdn.ncbi.nlm.nih.gov/pmc/blobs/316e/11103849/0dcee58ce7cf/12967_2024_5283_Fig2_HTML.jpg
https://cdn.ncbi.nlm.nih.gov/pmc/blobs/316e/11103849/b256ccd56998/12967_2024_5283_Fig3_HTML.jpg
https://cdn.ncbi.nlm.nih.gov/pmc/blobs/316e/11103849/1cbaf7e455c7/12967_2024_5283_Fig4_HTML.jpg
https://cdn.ncbi.nlm.nih.gov/pmc/blobs/316e/11103849/4ebf3f30ea19/12967_2024_5283_Fig5_HTML.jpg
https://cdn.ncbi.nlm.nih.gov/pmc/blobs/316e/11103849/33ffcd82927f/12967_2024_5283_Fig6_HTML.jpg
https://cdn.ncbi.nlm.nih.gov/pmc/blobs/316e/11103849/4c2f65310fac/12967_2024_5283_Fig7_HTML.jpg

相似文献

1
Exosomes regulate SIRT3-related autophagy by delivering miR-421 to regulate macrophage polarization and participate in OSA-related NAFLD.外泌体通过递送 miR-421 调节 SIRT3 相关自噬,从而调节巨噬细胞极化并参与 OSA 相关的非酒精性脂肪性肝病。
J Transl Med. 2024 May 19;22(1):475. doi: 10.1186/s12967-024-05283-8.
2
Urinary exosomes exacerbate diabetic kidney disease by promoting NLRP3 inflammasome activation via the microRNA-516b-5p/SIRT3/AMPK pathway.尿液外泌体通过微小RNA-516b-5p/沉默调节蛋白3/腺苷酸活化蛋白激酶途径促进NLRP3炎性小体激活,从而加重糖尿病肾病。
Am J Physiol Endocrinol Metab. 2025 Jun 1;328(6):E911-E923. doi: 10.1152/ajpendo.00527.2024. Epub 2025 May 8.
3
Tim-4 Inhibits NLRP3 Inflammasome via the LKB1/AMPKα Pathway in Macrophages.TIM-4 通过 LKB1/AMPKα 通路抑制巨噬细胞中的 NLRP3 炎性小体。
J Immunol. 2019 Aug 15;203(4):990-1000. doi: 10.4049/jimmunol.1900117. Epub 2019 Jul 1.
4
Sirtuin 3-induced macrophage autophagy in regulating NLRP3 inflammasome activation.Sirtuin 3 诱导的巨噬细胞自噬在调控 NLRP3 炎性小体激活中的作用。
Biochim Biophys Acta Mol Basis Dis. 2018 Mar;1864(3):764-777. doi: 10.1016/j.bbadis.2017.12.027. Epub 2017 Dec 20.
5
miR-34a carried by adipocyte exosomes inhibits the polarization of M1 macrophages in mouse osteolysis model.脂肪细胞外泌体携带的 miR-34a 抑制小鼠骨溶解模型中 M1 巨噬细胞的极化。
J Biomed Mater Res A. 2021 Jun;109(6):994-1003. doi: 10.1002/jbm.a.37088. Epub 2020 Sep 13.
6
Ezetimibe ameliorates steatohepatitis via AMP activated protein kinase-TFEB-mediated activation of autophagy and NLRP3 inflammasome inhibition.依折麦布通过 AMP 激活蛋白激酶-TFEB 介导的自噬激活和 NLRP3 炎性体抑制改善脂肪性肝炎。
Autophagy. 2017 Oct 3;13(10):1767-1781. doi: 10.1080/15548627.2017.1356977. Epub 2017 Sep 21.
7
Macrophage p38α promotes nutritional steatohepatitis through M1 polarization.巨噬细胞 p38α 通过 M1 极化促进营养性脂肪性肝炎。
J Hepatol. 2019 Jul;71(1):163-174. doi: 10.1016/j.jhep.2019.03.014. Epub 2019 Mar 23.
8
Regulation of lipid-induced macrophage polarization through modulating peroxisome proliferator-activated receptor-gamma activity affects hepatic lipid metabolism via a Toll-like receptor 4/NF-κB signaling pathway.通过调节过氧化物酶体增殖物激活受体-γ活性来调节脂质诱导的巨噬细胞极化,通过 Toll 样受体 4/NF-κB 信号通路影响肝脏脂质代谢。
J Gastroenterol Hepatol. 2020 Nov;35(11):1998-2008. doi: 10.1111/jgh.15025. Epub 2020 Mar 18.
9
Hypoxia-reoxygenation induces macrophage polarization and causes the release of exosomal miR-29a to mediate cardiomyocyte pyroptosis.缺氧复氧诱导巨噬细胞极化,并导致外泌体 miR-29a 的释放,从而介导心肌细胞焦亡。
In Vitro Cell Dev Biol Anim. 2021 Jan;57(1):30-41. doi: 10.1007/s11626-020-00524-8. Epub 2021 Jan 8.
10
Sirtuin 3 acts as a negative regulator of autophagy dictating hepatocyte susceptibility to lipotoxicity.沉默调节蛋白3作为自噬的负调节因子,决定肝细胞对脂毒性的易感性。
Hepatology. 2017 Sep;66(3):936-952. doi: 10.1002/hep.29229. Epub 2017 Jul 20.

引用本文的文献

1
Exosomal LncRNA MALAT1 Derived from Hepatocytes in Nonalcoholic Fatty Liver Disease Regulates the miR-579-3p/Keap1/Nrf2 Pathway to Exacerbate Obstructive Sleep Apnea Syndrome.非酒精性脂肪性肝病中源自肝细胞的外泌体长链非编码RNA MALAT1通过调节miR-579-3p/Keap1/Nrf2通路加重阻塞性睡眠呼吸暂停综合征。
Mol Biotechnol. 2025 Sep 4. doi: 10.1007/s12033-025-01499-1.
2
Roles of SIRT3 in aging and aging-related diseases.SIRT3在衰老及衰老相关疾病中的作用。
Int J Biol Sci. 2025 Jul 28;21(11):5135-5163. doi: 10.7150/ijbs.115518. eCollection 2025.
3
Polygenic insight identifies precision biomarkers decoding protein catabolism and autophagy pathways in obstructive sleep apnea.

本文引用的文献

1
Chronic intermittent hypoxia increases airway hyperresponsiveness during house dust mites exposures in rats.慢性间歇性低氧增加了大鼠在屋尘螨暴露期间的气道高反应性。
Respir Res. 2023 Jul 19;24(1):189. doi: 10.1186/s12931-023-02493-4.
2
Stilbene glycoside upregulates SIRT3/AMPK to promotes neuronal mitochondrial autophagy and inhibit apoptosis in ischemic stroke.白藜芦醇糖苷通过上调 SIRT3/AMPK 促进缺血性脑卒中神经元线粒体自噬并抑制细胞凋亡。
Adv Clin Exp Med. 2021 Feb;30(2):139-146. doi: 10.17219/acem/130608.
3
Exosomes derived from miR-301a-3p-overexpressing adipose-derived mesenchymal stem cells reverse hypoxia-induced erectile dysfunction in rat models.
多基因分析揭示了阻塞性睡眠呼吸暂停中解码蛋白质分解代谢和自噬途径的精准生物标志物。
Sci Rep. 2025 Aug 4;15(1):28347. doi: 10.1038/s41598-025-13687-9.
4
Association Between Obstructive Sleep Apnea and Non-Alcoholic Fatty Liver Disease: Epidemiological Cross-Sectional Study and Mendelian Randomization Analysis.阻塞性睡眠呼吸暂停与非酒精性脂肪性肝病之间的关联:流行病学横断面研究与孟德尔随机化分析
Nat Sci Sleep. 2025 Jun 17;17:1361-1376. doi: 10.2147/NSS.S524675. eCollection 2025.
5
Hotspots and frontiers of extracellular vesicles and lung cancer: a bibliometric and visualization analysis from 2002 to 2024.细胞外囊泡与肺癌的研究热点和前沿:2002年至2024年的文献计量学与可视化分析
Discov Oncol. 2025 Jun 2;16(1):985. doi: 10.1007/s12672-025-02830-7.
6
Comparison of the predictive value of TyG index and METS-IR for OSA combined with NAFLD: a retrospective observational study based on a physical examination population.TyG指数和METS-IR对阻塞性睡眠呼吸暂停合并非酒精性脂肪性肝病的预测价值比较:一项基于体检人群的回顾性观察研究
BMC Gastroenterol. 2025 Apr 21;25(1):279. doi: 10.1186/s12876-025-03856-5.
7
The role of ferroptosis-related non-coding RNA in liver fibrosis.铁死亡相关非编码RNA在肝纤维化中的作用
Front Cell Dev Biol. 2024 Dec 9;12:1517401. doi: 10.3389/fcell.2024.1517401. eCollection 2024.
8
Exosome prospects in the diagnosis and treatment of non-alcoholic fatty liver disease.外泌体在非酒精性脂肪性肝病诊断和治疗中的前景
Front Med (Lausanne). 2024 Jul 31;11:1420281. doi: 10.3389/fmed.2024.1420281. eCollection 2024.
源自过表达miR-301a-3p的脂肪间充质干细胞的外泌体可逆转大鼠模型中缺氧诱导的勃起功能障碍。
Stem Cell Res Ther. 2021 Jan 25;12(1):87. doi: 10.1186/s13287-021-02161-8.
4
Circulating exosomes and gut microbiome induced insulin resistance in mice exposed to intermittent hypoxia: Effects of physical activity.循环外泌体和肠道微生物群诱导间歇性低氧暴露小鼠胰岛素抵抗:体力活动的影响。
EBioMedicine. 2021 Feb;64:103208. doi: 10.1016/j.ebiom.2021.103208. Epub 2021 Jan 21.
5
A High-Fat Diet Attenuates AMPK α1 in Adipocytes to Induce Exosome Shedding and Nonalcoholic Fatty Liver Development In Vivo.高脂肪饮食可减弱脂肪细胞中 AMPKα1 的表达,从而诱导外泌体释放并促进非酒精性脂肪肝的发生发展。
Diabetes. 2021 Feb;70(2):577-588. doi: 10.2337/db20-0146. Epub 2020 Dec 1.
6
Bone marrow stem cells therapy alleviates vascular injury in a chronic obstructive pulmonary disease‑obstructive sleep apnea overlap syndrome rat model.骨髓干细胞疗法可缓解慢性阻塞性肺疾病-阻塞性睡眠呼吸暂停重叠综合征大鼠模型中的血管损伤。
Mol Med Rep. 2021 Jan;23(1). doi: 10.3892/mmr.2020.11707. Epub 2020 Nov 25.
7
Myeloid-Cell-Specific IL-6 Signaling Promotes MicroRNA-223-Enriched Exosome Production to Attenuate NAFLD-Associated Fibrosis.髓系细胞特异性 IL-6 信号促进富含 microRNA-223 的外泌体产生,从而减轻非酒精性脂肪性肝病相关纤维化。
Hepatology. 2021 Jul;74(1):116-132. doi: 10.1002/hep.31658. Epub 2021 Apr 27.
8
CircPAN3 ameliorates myocardial ischaemia/reperfusion injury by targeting miR-421/Pink1 axis-mediated autophagy suppression.环状 RNA PAN3 通过靶向 miR-421/Pink1 轴介导线粒体自噬抑制减轻心肌缺血/再灌注损伤。
Lab Invest. 2021 Jan;101(1):89-103. doi: 10.1038/s41374-020-00483-4. Epub 2020 Sep 14.
9
Small molecule-driven SIRT3-autophagy-mediated NLRP3 inflammasome inhibition ameliorates inflammatory crosstalk between macrophages and adipocytes.小分子驱动的SIRT3自噬介导的NLRP3炎性小体抑制改善巨噬细胞与脂肪细胞之间的炎症串扰。
Br J Pharmacol. 2020 Oct;177(20):4645-4665. doi: 10.1111/bph.15215. Epub 2020 Aug 20.
10
Knockdown of ZFAS1 Inhibits Hippocampal Neurons Apoptosis and Autophagy by Activating the PI3K/AKT Pathway via Up-regulating miR-421 in Epilepsy.敲低ZFAS1通过上调癫痫中miR-421激活PI3K/AKT通路来抑制海马神经元凋亡和自噬。
Neurochem Res. 2020 Oct;45(10):2433-2441. doi: 10.1007/s11064-020-03103-1. Epub 2020 Jul 28.