Suppr超能文献

PKMYT1 是 ER+ 乳腺癌对 CDK4/6 抑制剂耐药的治疗反应标志物和治疗靶点。

PKMYT1 Is a Marker of Treatment Response and a Therapeutic Target for CDK4/6 Inhibitor-Resistance in ER+ Breast Cancer.

机构信息

Lester and Sue Smith Breast Center, Baylor College of Medicine, Houston, Texas.

Integrative Molecular and Biomedical Sciences Program, Baylor College of Medicine, Houston, Texas.

出版信息

Mol Cancer Ther. 2024 Oct 1;23(10):1494-1510. doi: 10.1158/1535-7163.MCT-23-0564.

Abstract

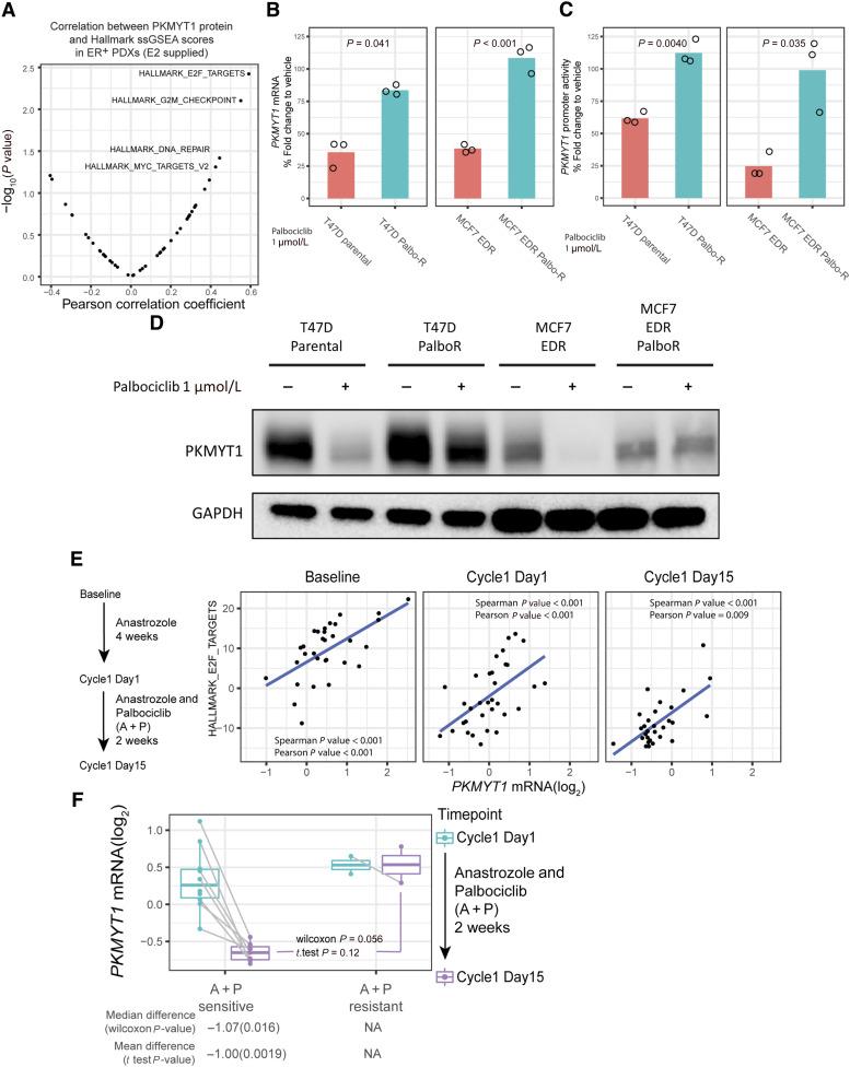
Endocrine therapies (ET) with cyclin-dependent kinase 4/6 (CDK4/6) inhibition are the standard treatment for estrogen receptor-α-positive (ER+) breast cancer, however drug resistance is common. In this study, proteogenomic analyses of patient-derived xenografts (PDXs) from patients with 22 ER+ breast cancer demonstrated that protein kinase, membrane-associated tyrosine/threonine one (PKMYT1), a WEE1 homolog, is estradiol (E2) regulated in E2-dependent PDXs and constitutively expressed when growth is E2-independent. In clinical samples, high PKMYT1 mRNA levels associated with resistance to both ET and CDK4/6 inhibition. The PKMYT1 inhibitor lunresertib (RP-6306) with gemcitabine selectively and synergistically reduced the viability of ET and palbociclib-resistant ER+ breast cancer cells without functional p53. In vitro the combination increased DNA damage and apoptosis. In palbociclib-resistant, TP53 mutant PDX-derived organoids and PDXs, RP-6306 with low-dose gemcitabine induced greater tumor volume reduction compared to treatment with either single agent. Our study demonstrates the clinical potential of RP-6306 in combination with gemcitabine for ET and CDK4/6 inhibitor resistant TP53 mutant ER+ breast cancer.

摘要

内分泌治疗(ET)联合细胞周期蛋白依赖性激酶 4/6(CDK4/6)抑制剂是治疗雌激素受体-α阳性(ER+)乳腺癌的标准治疗方法,但耐药性很常见。在这项研究中,对 22 例 ER+乳腺癌患者的患者来源异种移植(PDX)进行了蛋白质基因组分析,结果表明,蛋白激酶,膜相关酪氨酸/苏氨酸 1(PKMYT1),一种 WEE1 同源物,在依赖于雌二醇(E2)的 PDX 中受 E2 调节,并且在生长不依赖于 E2 时持续表达。在临床样本中,高 PKMYT1 mRNA 水平与 ET 和 CDK4/6 抑制的耐药性相关。PKMYT1 抑制剂 lunresertib(RP-6306)联合吉西他滨选择性和协同地降低了 ET 和 palbociclib 耐药的 ER+乳腺癌细胞的活力,而这些细胞没有功能性 p53。在体外,该组合增加了 DNA 损伤和细胞凋亡。在 palbociclib 耐药、TP53 突变的 PDX 衍生类器官和 PDX 中,与单一药物治疗相比,RP-6306 联合低剂量吉西他滨可导致更大的肿瘤体积减少。我们的研究表明,RP-6306 联合吉西他滨治疗 TP53 突变的 ER+乳腺癌具有临床潜力,这些肿瘤对 ET 和 CDK4/6 抑制剂耐药。

https://cdn.ncbi.nlm.nih.gov/pmc/blobs/2415/11443213/c536f53f43a6/mct-23-0564_f1.jpg

文献AI研究员

20分钟写一篇综述,助力文献阅读效率提升50倍。

立即体验

用中文搜PubMed

大模型驱动的PubMed中文搜索引擎

马上搜索

文档翻译

学术文献翻译模型,支持多种主流文档格式。

立即体验