Hao Siyuan, Lee Ye Jin, Benhamou Goldfajn Nadav, Flores Eduardo, Liang Jindayi, Fuehrer Hannah, Demmerle Justin, Lippincott-Schwartz Jennifer, Liu Zhe, Sukenik Shahar, Cai Danfeng
Department of Biochemistry and Molecular Biology, Johns Hopkins Bloomberg School of Public Health, Baltimore, MD 21205, USA.
Department of Biophysics, Johns Hopkins University, 3400 N. Charles St., Baltimore, MD 21218, USA.
iScience. 2024 May 7;27(6):109927. doi: 10.1016/j.isci.2024.109927. eCollection 2024 Jun 21.
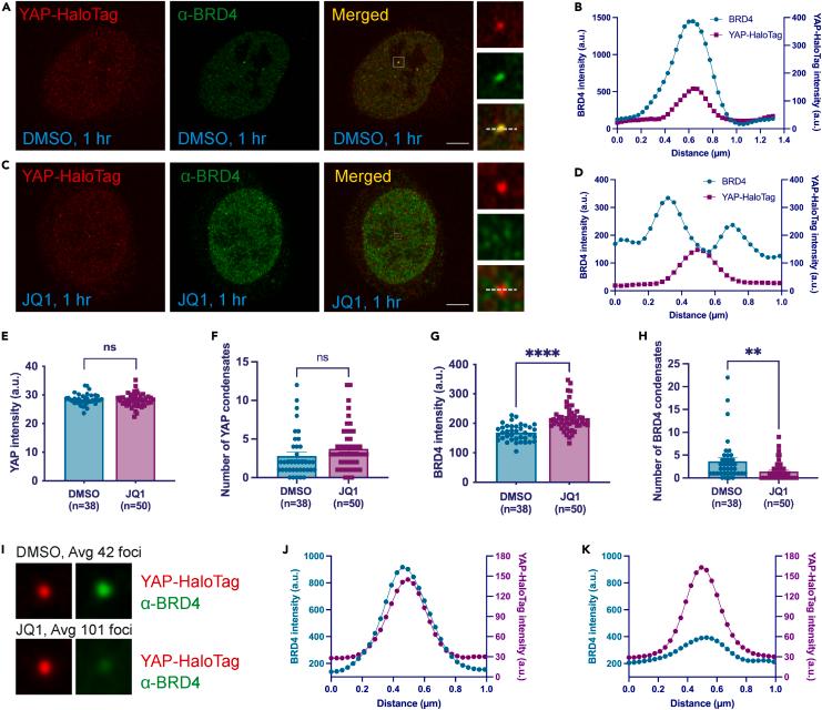
YAP/TEAD signaling is essential for organismal development, cell proliferation, and cancer progression. As a transcriptional coactivator, how YAP activates its downstream target genes is incompletely understood. YAP forms biomolecular condensates in response to hyperosmotic stress, concentrating transcription-related factors to activate downstream target genes. However, whether YAP forms condensates under other signals, how YAP condensates organize and function, and how YAP condensates activate transcription in general are unknown. Here, we report that endogenous YAP forms sub-micron scale condensates in response to Hippo pathway regulation and actin cytoskeletal tension. YAP condensates are stabilized by the transcription factor TEAD1, and recruit BRD4, a coactivator that is enriched at active enhancers. Using single-particle tracking, we found that YAP condensates slowed YAP diffusion within condensate boundaries, a possible mechanism for promoting YAP target search. These results reveal that YAP condensate formation is a highly regulated process that is critical for YAP/TEAD target gene expression.
YAP/TEAD信号传导对于机体发育、细胞增殖和癌症进展至关重要。作为一种转录共激活因子,YAP如何激活其下游靶基因尚未完全明确。YAP会响应高渗应激形成生物分子凝聚体,聚集转录相关因子以激活下游靶基因。然而,YAP在其他信号作用下是否会形成凝聚体、YAP凝聚体如何组织和发挥功能,以及YAP凝聚体总体上如何激活转录尚不清楚。在此,我们报道内源性YAP会响应Hippo信号通路调控和肌动蛋白细胞骨架张力形成亚微米级凝聚体。YAP凝聚体由转录因子TEAD1稳定,并招募BRD4,BRD4是一种在活性增强子处富集的共激活因子。通过单粒子追踪,我们发现YAP凝聚体减缓了YAP在凝聚体边界内的扩散,这可能是促进YAP寻找靶标的一种机制。这些结果表明,YAP凝聚体的形成是一个高度受调控的过程,对YAP/TEAD靶基因表达至关重要。