Suppr超能文献

验证用于毒性评估的功能良好的肝类器官

Validating Well-Functioning Hepatic Organoids for Toxicity Evaluation.

作者信息

Choi Seo Yoon, Kim Tae Hee, Kim Min Jeong, Mun Seon Ju, Kim Tae Sung, Jung Ki Kyung, Oh Il Ung, Oh Jae Ho, Son Myung Jin, Lee Jin Hee

机构信息

Division of Toxicological Research, National Institute of Food and Drug Safety Evaluation, Ministry of Food and Drug Safety, Cheongju 28159, Republic of Korea.

Department of Orthopaedic Surgery, David Geffen School of Medicine, University of California Los Angeles, Los Angeles, CA 90095, USA.

出版信息

Toxics. 2024 May 17;12(5):371. doi: 10.3390/toxics12050371.

Abstract

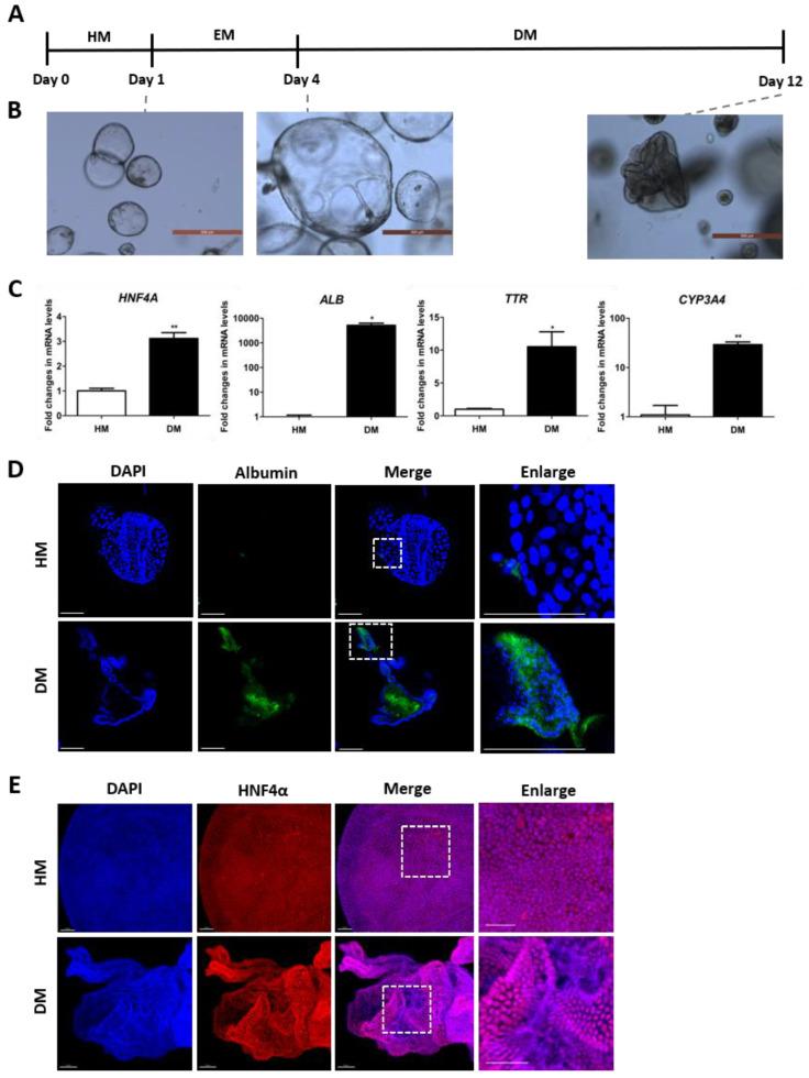
"Organoids", three-dimensional self-organized organ-like miniature tissues, are proposed as intermediary models that bridge the gap between animal and human studies in drug development. Despite recent advancements in organoid model development, studies on toxicity using these models are limited. Therefore, in this study, we aimed to analyze the functionality and gene expression of pre- and post-differentiated human hepatic organoids derived from induced pluripotent stem cells and utilize them for toxicity assessment. First, we confirmed the functional similarity of this hepatic organoid model to the human liver through various functional assessments, such as glycogen storage, albumin and bile acid secretion, and cytochrome P450 (CYP) activity. Subsequently, utilizing these functionally validated hepatic organoids, we conducted toxicity evaluations with three hepatotoxic substances (ketoconazole, troglitazone, and tolcapone), which are well known for causing drug-induced liver injury, and three non-hepatotoxic substances (sucrose, ascorbic acid, and biotin). The organoids effectively distinguished between the toxicity levels of substances with and without hepatic toxicity. We demonstrated the potential of hepatic organoids with validated functionalities and genetic characteristics as promising models for toxicity evaluation by analyzing toxicological changes occurring in hepatoxic drug-treated organoids.

摘要

“类器官”是三维自组织的类似器官的微型组织,被提议作为药物开发中介模型,以弥合动物研究和人体研究之间的差距。尽管类器官模型开发最近取得了进展,但使用这些模型进行的毒性研究仍然有限。因此,在本研究中,我们旨在分析源自诱导多能干细胞的人肝类器官分化前后的功能和基因表达,并将其用于毒性评估。首先,我们通过各种功能评估,如糖原储存、白蛋白和胆汁酸分泌以及细胞色素P450(CYP)活性,证实了这种肝类器官模型与人类肝脏的功能相似性。随后,利用这些功能经过验证的肝类器官,我们用三种已知会导致药物性肝损伤的肝毒性物质(酮康唑、曲格列酮和托卡朋)以及三种非肝毒性物质(蔗糖、抗坏血酸和生物素)进行了毒性评估。类器官有效地区分了具有肝毒性和无肝毒性物质的毒性水平。通过分析肝毒性药物处理的类器官中发生的毒理学变化,我们证明了具有经过验证的功能和遗传特征的肝类器官作为毒性评估有前景模型的潜力。

https://cdn.ncbi.nlm.nih.gov/pmc/blobs/986b/11126009/3bfeb645b44c/toxics-12-00371-g001.jpg

文献AI研究员

20分钟写一篇综述,助力文献阅读效率提升50倍。

立即体验

用中文搜PubMed

大模型驱动的PubMed中文搜索引擎

马上搜索

文档翻译

学术文献翻译模型,支持多种主流文档格式。

立即体验