Suppr超能文献

基于海马代谢组学的微波辐射致学习记忆障碍机制

Mechanism of Microwave Radiation-Induced Learning and Memory Impairment Based on Hippocampal Metabolomics.

作者信息

Guan Shuting, Xin Yu, Ren Ke, Wang Hui, Dong Ji, Wang Haoyu, Zhang Jing, Xu Xinping, Yao Binwei, Zhao Li, Peng Ruiyun

机构信息

Beijing Institute of Radiation Medicine, Beijing 100850, China.

出版信息

Brain Sci. 2024 Apr 29;14(5):441. doi: 10.3390/brainsci14050441.

Abstract

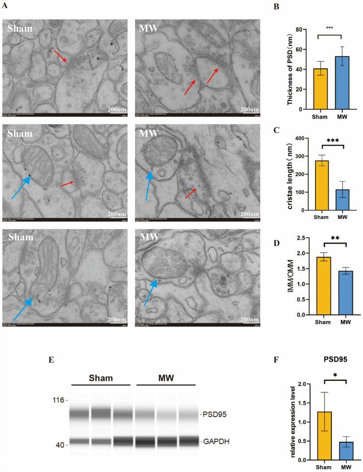
The brain is complex and metabolically active, and the detection of metabolites plays an important role in brain development and diseases. Currently, there is a lack of research on the metabolic spectrum changes in learning and memory impairment, and hippocampal damage induced by microwave radiation from the metabolic perspective. Aiming to provide sensitive indicators for microwave radiation-induced brain damage and establish a foundation for understanding its injury mechanisms, this study employed non-targeted metabolomics to investigate metabolic fluctuations and key metabolic pathway alterations in rats' hippocampal tissue after microwave radiation. The memory and spatial exploration abilities of rats decreased after radiation. The postsynaptic densities were thickened in the MW group. The cholesterol sulfate, SM(d16:1/24:1(15Z)), and linoelaidylcarnitine were significantly increased after radiation, whereas etrahydrocorticosterone, L-phenylalanine, and histamine were significantly decreased after radiation. These metabolites were enriched in signaling pathways related to the inflammatory mediator regulation of transient receptor potential (TRP) channels, neuroactive ligand-receptor interaction, steroid hormone biosynthesis, and phenylalanine, tyrosine, and tryptophan biosynthesis. These findings indicate that microwave radiation causes spatial learning and memory dysfunction in rats and structural damage to hippocampal tissue.

摘要

大脑复杂且代谢活跃,代谢物的检测在大脑发育和疾病中起着重要作用。目前,从代谢角度对学习记忆障碍及微波辐射所致海马损伤的代谢谱变化缺乏研究。为了为微波辐射所致脑损伤提供敏感指标,并为理解其损伤机制奠定基础,本研究采用非靶向代谢组学方法,研究微波辐射后大鼠海马组织的代谢波动及关键代谢途径改变。辐射后大鼠的记忆和空间探索能力下降。微波组突触后致密物增厚。辐射后硫酸胆固醇、SM(d16:1/24:1(15Z))和亚油酸肉碱显著增加,而四氢皮质酮、L-苯丙氨酸和组胺辐射后显著降低。这些代谢物富集于与瞬时受体电位(TRP)通道的炎症介质调节、神经活性配体-受体相互作用、类固醇激素生物合成以及苯丙氨酸、酪氨酸和色氨酸生物合成相关的信号通路中。这些发现表明,微波辐射可导致大鼠空间学习记忆功能障碍及海马组织的结构损伤。

https://cdn.ncbi.nlm.nih.gov/pmc/blobs/465f/11118611/1f08eaac3541/brainsci-14-00441-g001.jpg

文献AI研究员

20分钟写一篇综述,助力文献阅读效率提升50倍。

立即体验

用中文搜PubMed

大模型驱动的PubMed中文搜索引擎

马上搜索

文档翻译

学术文献翻译模型,支持多种主流文档格式。

立即体验