• 文献检索
  • 文档翻译
  • 深度研究
  • 学术资讯
  • Suppr Zotero 插件Zotero 插件
  • 邀请有礼
  • 套餐&价格
  • 历史记录
应用&插件
Suppr Zotero 插件Zotero 插件浏览器插件Mac 客户端Windows 客户端微信小程序
定价
高级版会员购买积分包购买API积分包
服务
文献检索文档翻译深度研究API 文档MCP 服务
关于我们
关于 Suppr公司介绍联系我们用户协议隐私条款
关注我们

Suppr 超能文献

核心技术专利:CN118964589B侵权必究
粤ICP备2023148730 号-1Suppr @ 2026

文献检索

告别复杂PubMed语法,用中文像聊天一样搜索,搜遍4000万医学文献。AI智能推荐,让科研检索更轻松。

立即免费搜索

文件翻译

保留排版,准确专业,支持PDF/Word/PPT等文件格式,支持 12+语言互译。

免费翻译文档

深度研究

AI帮你快速写综述,25分钟生成高质量综述,智能提取关键信息,辅助科研写作。

立即免费体验

西非脓毒症队列血液中的基因表达特征定义宿主反应表型。

Gene expression signatures in blood from a West African sepsis cohort define host response phenotypes.

机构信息

Austere environments Consortium for Enhanced Sepsis Outcomes (ACESO), The Henry M. Jackson Foundation for the Advancement of Military Medicine, Inc., Bethesda, MD, USA.

Department of Neurology, Johns Hopkins School of Medicine, Baltimore, MD, USA.

出版信息

Nat Commun. 2024 May 30;15(1):4606. doi: 10.1038/s41467-024-48821-0.

DOI:10.1038/s41467-024-48821-0
PMID:38816375
原文链接:https://pmc.ncbi.nlm.nih.gov/articles/PMC11139862/
Abstract

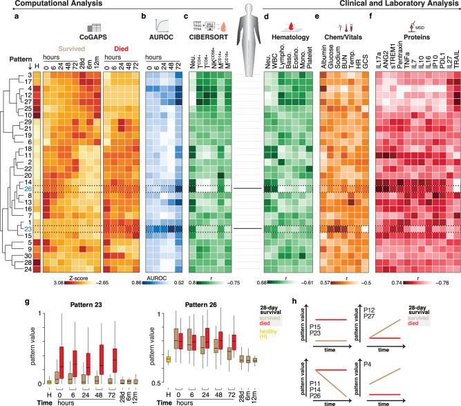
Our limited understanding of the pathophysiological mechanisms that operate during sepsis is an obstacle to rational treatment and clinical trial design. There is a critical lack of data from low- and middle-income countries where the sepsis burden is increased which inhibits generalized strategies for therapeutic intervention. Here we perform RNA sequencing of whole blood to investigate longitudinal host response to sepsis in a Ghanaian cohort. Data dimensional reduction reveals dynamic gene expression patterns that describe cell type-specific molecular phenotypes including a dysregulated myeloid compartment shared between sepsis and COVID-19. The gene expression signatures reported here define a landscape of host response to sepsis that supports interventions via targeting immunophenotypes to improve outcomes.

摘要

我们对脓毒症发生时病理生理机制的有限认识,是合理治疗和临床试验设计的障碍。在脓毒症负担增加的低收入和中等收入国家,缺乏关键数据,这妨碍了治疗干预的普遍策略。在这里,我们对全血进行 RNA 测序,以研究加纳队列中脓毒症的宿主反应的纵向变化。数据降维揭示了描述特定于细胞类型的分子表型的动态基因表达模式,包括脓毒症和 COVID-19 之间失调的髓系细胞。这里报告的基因表达特征定义了宿主对脓毒症反应的图谱,支持通过针对免疫表型进行干预以改善预后。

https://cdn.ncbi.nlm.nih.gov/pmc/blobs/f5b8/11139862/08f92d3782b2/41467_2024_48821_Fig6_HTML.jpg
https://cdn.ncbi.nlm.nih.gov/pmc/blobs/f5b8/11139862/bd21245d83cb/41467_2024_48821_Fig1_HTML.jpg
https://cdn.ncbi.nlm.nih.gov/pmc/blobs/f5b8/11139862/8eca15637cc0/41467_2024_48821_Fig2_HTML.jpg
https://cdn.ncbi.nlm.nih.gov/pmc/blobs/f5b8/11139862/d52ecd0664d6/41467_2024_48821_Fig3_HTML.jpg
https://cdn.ncbi.nlm.nih.gov/pmc/blobs/f5b8/11139862/192cf75ba591/41467_2024_48821_Fig4_HTML.jpg
https://cdn.ncbi.nlm.nih.gov/pmc/blobs/f5b8/11139862/f5272bb5585f/41467_2024_48821_Fig5_HTML.jpg
https://cdn.ncbi.nlm.nih.gov/pmc/blobs/f5b8/11139862/08f92d3782b2/41467_2024_48821_Fig6_HTML.jpg
https://cdn.ncbi.nlm.nih.gov/pmc/blobs/f5b8/11139862/bd21245d83cb/41467_2024_48821_Fig1_HTML.jpg
https://cdn.ncbi.nlm.nih.gov/pmc/blobs/f5b8/11139862/8eca15637cc0/41467_2024_48821_Fig2_HTML.jpg
https://cdn.ncbi.nlm.nih.gov/pmc/blobs/f5b8/11139862/d52ecd0664d6/41467_2024_48821_Fig3_HTML.jpg
https://cdn.ncbi.nlm.nih.gov/pmc/blobs/f5b8/11139862/192cf75ba591/41467_2024_48821_Fig4_HTML.jpg
https://cdn.ncbi.nlm.nih.gov/pmc/blobs/f5b8/11139862/f5272bb5585f/41467_2024_48821_Fig5_HTML.jpg
https://cdn.ncbi.nlm.nih.gov/pmc/blobs/f5b8/11139862/08f92d3782b2/41467_2024_48821_Fig6_HTML.jpg

相似文献

1
Gene expression signatures in blood from a West African sepsis cohort define host response phenotypes.西非脓毒症队列血液中的基因表达特征定义宿主反应表型。
Nat Commun. 2024 May 30;15(1):4606. doi: 10.1038/s41467-024-48821-0.
2
Single-cell analysis of COVID-19, sepsis, and HIV infection reveals hyperinflammatory and immunosuppressive signatures in monocytes.单细胞分析 COVID-19、脓毒症和 HIV 感染揭示了单核细胞中的过度炎症和免疫抑制特征。
Cell Rep. 2021 Oct 5;37(1):109793. doi: 10.1016/j.celrep.2021.109793. Epub 2021 Sep 17.
3
Bacterial sepsis causes more dramatic pathogenetic changes in the Th1 pathway than does viral (COVID-19) sepsis: a prospective observational study of whole blood transcriptomes.细菌败血症引起的 Th1 途径的发病机制变化比病毒(COVID-19)败血症更为明显:一项全血转录组的前瞻性观察研究。
Virol J. 2024 Aug 19;21(1):190. doi: 10.1186/s12985-024-02451-6.
4
Biomarkers and Immune Repertoire Metrics Identified by Peripheral Blood Transcriptomic Sequencing Reveal the Pathogenesis of COVID-19.外周血转录组测序鉴定的生物标志物和免疫反应谱指标揭示了 COVID-19 的发病机制。
Front Immunol. 2021 Aug 24;12:677025. doi: 10.3389/fimmu.2021.677025. eCollection 2021.
5
A Novel Single Cell RNA-seq Analysis of Non-Myeloid Circulating Cells in Late Sepsis.晚期脓毒症中非髓系循环细胞的新型单细胞 RNA-seq 分析。
Front Immunol. 2021 Aug 16;12:696536. doi: 10.3389/fimmu.2021.696536. eCollection 2021.
6
Deciphering Abnormal Platelet Subpopulations in COVID-19, Sepsis and Systemic Lupus Erythematosus through Machine Learning and Single-Cell Transcriptomics.通过机器学习和单细胞转录组学解析 COVID-19、脓毒症和系统性红斑狼疮中的异常血小板亚群。
Int J Mol Sci. 2024 May 29;25(11):5941. doi: 10.3390/ijms25115941.
7
Aging whole blood transcriptome reveals candidate genes for SARS-CoV-2-related vascular and immune alterations.衰老全血转录组揭示了与 SARS-CoV-2 相关的血管和免疫改变的候选基因。
J Mol Med (Berl). 2022 Feb;100(2):285-301. doi: 10.1007/s00109-021-02161-4. Epub 2021 Nov 6.
8
Identification of Marker Genes in Infectious Diseases from ScRNA-seq Data Using Interpretable Machine Learning.基于可解释机器学习的单细胞 RNA-seq 数据中传染病相关标记基因的鉴定。
Int J Mol Sci. 2024 May 29;25(11):5920. doi: 10.3390/ijms25115920.
9
Dynamic changes in human single-cell transcriptional signatures during fatal sepsis.致命性脓毒症过程中人类单细胞转录特征的动态变化。
J Leukoc Biol. 2021 Dec;110(6):1253-1268. doi: 10.1002/JLB.5MA0721-825R. Epub 2021 Sep 24.
10
Genomic landscape of the individual host response and outcomes in sepsis: a prospective cohort study.败血症患者个体宿主反应和结局的基因组图谱:一项前瞻性队列研究。
Lancet Respir Med. 2016 Apr;4(4):259-71. doi: 10.1016/S2213-2600(16)00046-1. Epub 2016 Feb 23.

引用本文的文献

1
Plasma proteomics identifies molecular subtypes in sepsis.血浆蛋白质组学可识别脓毒症的分子亚型。
Crit Care. 2025 Sep 2;29(1):392. doi: 10.1186/s13054-025-05639-6.
2
Likelihood of blood culture positivity using SeptiCyte RAPID.使用SeptiCyte RAPID进行血培养阳性的可能性。
medRxiv. 2025 May 13:2025.05.09.25327025. doi: 10.1101/2025.05.09.25327025.
3
A narrative review of the pathophysiology of sepsis in sub-Saharan Africa: Exploring the potential for corticosteroid therapy.撒哈拉以南非洲地区脓毒症病理生理学的叙述性综述:探索皮质类固醇疗法的潜力。

本文引用的文献

1
The pathophysiology of sepsis and precision-medicine-based immunotherapy.脓毒症的病理生理学与基于精准医学的免疫治疗。
Nat Immunol. 2024 Jan;25(1):19-28. doi: 10.1038/s41590-023-01660-5. Epub 2024 Jan 2.
2
Deconstruction of rheumatoid arthritis synovium defines inflammatory subtypes.类风湿关节炎滑膜的解构定义了炎症亚型。
Nature. 2023 Nov;623(7987):616-624. doi: 10.1038/s41586-023-06708-y. Epub 2023 Nov 8.
3
Uncovering heterogeneity in sepsis: a comparative analysis of subphenotypes.揭示脓毒症的异质性:亚表型的比较分析。
PLOS Glob Public Health. 2025 Apr 9;5(4):e0004429. doi: 10.1371/journal.pgph.0004429. eCollection 2025.
4
Sepsis subphenotypes, theragnostics and personalized sepsis care.脓毒症亚表型、诊疗一体化及脓毒症个性化治疗
Intensive Care Med. 2025 Apr;51(4):756-768. doi: 10.1007/s00134-025-07873-6. Epub 2025 Mar 31.
Intensive Care Med. 2023 Nov;49(11):1360-1369. doi: 10.1007/s00134-023-07239-w. Epub 2023 Oct 18.
4
Help Wanted for Sepsis: Biomarkers in Low- and Middle-Income Countries Please Apply.脓毒症的需求:低收入和中等收入国家的生物标志物 诚邀申请
Pediatr Crit Care Med. 2023 Jul 1;24(7):619-621. doi: 10.1097/PCC.0000000000003278. Epub 2023 Jul 6.
5
Neutrophils and emergency granulopoiesis drive immune suppression and an extreme response endotype during sepsis.中性粒细胞和应急性粒细胞生成导致脓毒症期间免疫抑制和极端反应表型。
Nat Immunol. 2023 May;24(5):767-779. doi: 10.1038/s41590-023-01490-5. Epub 2023 Apr 24.
6
Screening tools for predicting mortality of adults with suspected sepsis: an international sepsis cohort validation study.疑似脓毒症成人死亡率预测的筛查工具:一项国际脓毒症队列验证研究。
BMJ Open. 2023 Feb 20;13(2):e067840. doi: 10.1136/bmjopen-2022-067840.
7
A robust host-response-based signature distinguishes bacterial and viral infections across diverse global populations.一个稳健的基于宿主反应的特征签名可区分不同全球人群中的细菌和病毒感染。
Cell Rep Med. 2022 Dec 20;3(12):100842. doi: 10.1016/j.xcrm.2022.100842.
8
An immune dysfunction score for stratification of patients with acute infection based on whole-blood gene expression.基于全血基因表达的急性感染患者分层免疫功能评分。
Sci Transl Med. 2022 Nov 2;14(669):eabq4433. doi: 10.1126/scitranslmed.abq4433.
9
Redefining critical illness.重新定义危重症。
Nat Med. 2022 Jun;28(6):1141-1148. doi: 10.1038/s41591-022-01843-x. Epub 2022 Jun 17.
10
On the Environmental Presence of Burkholderia pseudomallei in South-Central Ghana.在加纳中南部地区,假鼻疽伯克霍尔德菌的环境存在情况。
Appl Environ Microbiol. 2022 Jun 28;88(12):e0060022. doi: 10.1128/aem.00600-22. Epub 2022 Jun 2.