Suppr超能文献

NF1 突变破坏了小鼠活性依赖的少突胶质细胞可塑性和运动学习。

Nf1 mutation disrupts activity-dependent oligodendroglial plasticity and motor learning in mice.

机构信息

Department of Neurology and Neurological Sciences, Stanford University, Stanford, CA, USA.

Department of Symptom Research, University of Texas MD Anderson Cancer Center, Houston, TX, USA.

出版信息

Nat Neurosci. 2024 Aug;27(8):1555-1564. doi: 10.1038/s41593-024-01654-y. Epub 2024 May 30.

Abstract

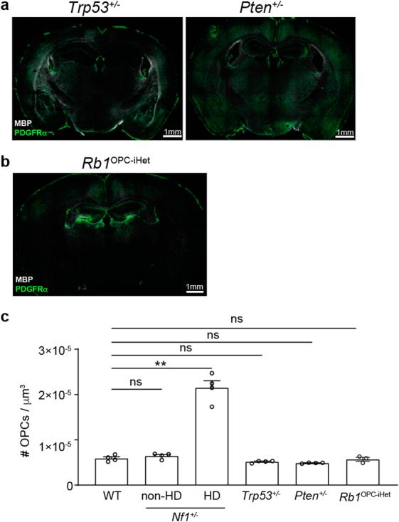
Neurogenetic disorders, such as neurofibromatosis type 1 (NF1), can cause cognitive and motor impairments, traditionally attributed to intrinsic neuronal defects such as disruption of synaptic function. Activity-regulated oligodendroglial plasticity also contributes to cognitive and motor functions by tuning neural circuit dynamics. However, the relevance of oligodendroglial plasticity to neurological dysfunction in NF1 is unclear. Here we explore the contribution of oligodendrocyte progenitor cells (OPCs) to pathological features of the NF1 syndrome in mice. Both male and female littermates (4-24 weeks of age) were used equally in this study. We demonstrate that mice with global or OPC-specific Nf1 heterozygosity exhibit defects in activity-dependent oligodendrogenesis and harbor focal OPC hyperdensities with disrupted homeostatic OPC territorial boundaries. These OPC hyperdensities develop in a cell-intrinsic Nf1 mutation-specific manner due to differential PI3K/AKT activation. OPC-specific Nf1 loss impairs oligodendroglial differentiation and abrogates the normal oligodendroglial response to neuronal activity, leading to impaired motor learning performance. Collectively, these findings show that Nf1 mutation delays oligodendroglial development and disrupts activity-dependent OPC function essential for normal motor learning in mice.

摘要

神经遗传疾病,如神经纤维瘤病 1 型(NF1),可导致认知和运动功能障碍,传统上归因于内在神经元缺陷,如突触功能障碍。活性调节的少突胶质细胞可塑性也通过调节神经回路动力学来促进认知和运动功能。然而,少突胶质细胞可塑性与 NF1 中的神经功能障碍的相关性尚不清楚。在这里,我们探讨了少突胶质前体细胞(OPC)对 NF1 综合征小鼠神经病理学特征的贡献。在这项研究中,雄性和雌性同窝仔鼠(4-24 周龄)被平等使用。我们证明,具有全局或 OPC 特异性 Nf1 杂合性的小鼠表现出活性依赖性少突胶质发生缺陷,并具有被破坏的稳态 OPC 区域边界的焦点 OPC 高密度。由于 PI3K/AKT 激活的差异,这些 OPC 高密度以细胞内在的 Nf1 突变特异性方式发展。OPC 特异性 Nf1 缺失会损害少突胶质细胞分化,并消除正常的少突胶质细胞对神经元活动的反应,导致运动学习表现受损。总的来说,这些发现表明 Nf1 突变会延迟少突胶质细胞的发育,并破坏活性依赖性 OPC 功能,这对于小鼠正常的运动学习至关重要。

https://cdn.ncbi.nlm.nih.gov/pmc/blobs/7174/11303248/aec410c46a50/41593_2024_1654_Fig1_HTML.jpg

文献AI研究员

20分钟写一篇综述,助力文献阅读效率提升50倍。

立即体验

用中文搜PubMed

大模型驱动的PubMed中文搜索引擎

马上搜索

文档翻译

学术文献翻译模型,支持多种主流文档格式。

立即体验