Department of Human Cell Biology and Genetics, Joint Laboratory of Guangdong-Hong Kong Universities for Vascular Homeostasis and Diseases, School of Medicine, Southern University of Science and Technology, Shenzhen, 518055, China.
National Key Laboratory for Tropical Crop Breeding, Shenzhen Branch, Guangdong Laboratory for Lingnan Modern Agriculture, Genome Analysis Laboratory of the Ministry of Agriculture, Agricultural Genomics Institute at Shenzhen, Chinese Academy of Agricultural Sciences, Shenzhen, Guangdong, 518120, China.
Cell Commun Signal. 2024 Jun 3;22(1):303. doi: 10.1186/s12964-024-01678-8.
While previous studies have primarily focused on Glucose transporter type 1 (GLUT1) related glucose metabolism signaling, we aim to discover if GLUT1 promotes tumor progression through a non-metabolic pathway.
The RNA-seq and microarray data were comprehensively analyzed to evaluate the significance of GLUT1 expression in lung adenocarcinoma (LUAD). The cell proliferation, colony formation, invasion, and migration were used to test GLUT1 's oncogenic function. Co-immunoprecipitation and mass spectrum (MS) were used to uncover potential GLUT1 interacting proteins. RNA-seq, DIA-MS, western blot, and qRT-PCR to probe the change of gene and cell signaling pathways.
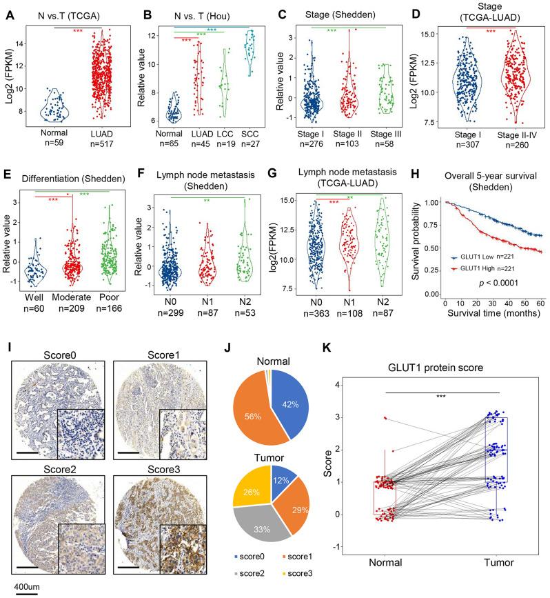
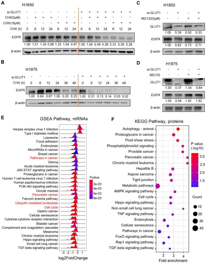
We found that GLUT1 is highly expressed in LUAD, and higher expression is related to poor patient survival. GLUT1 knockdown caused a decrease in cell proliferation, colony formation, migration, invasion, and induced apoptosis in LUAD cells. Mechanistically, GLUT1 directly interacted with phosphor-epidermal growth factor receptor (p-EGFR) and prevented EGFR protein degradation via ubiquitin-mediated proteolysis. The GLUT1 inhibitor WZB117 can increase the sensitivity of LUAD cells to EGFR-tyrosine kinase inhibitors (TKIs) Gefitinib.
GLUT1 expression is higher in LUAD and plays an oncogenic role in lung cancer progression. Combining GLUT1 inhibitors and EGFR-TKIs could be a potential therapeutic option for LUAD treatment.
虽然先前的研究主要集中在葡萄糖转运蛋白 1(GLUT1)相关的葡萄糖代谢信号通路,但我们旨在发现 GLUT1 是否通过非代谢途径促进肿瘤进展。
对 RNA-seq 和微阵列数据进行综合分析,评估 GLUT1 在肺腺癌(LUAD)中的表达意义。通过细胞增殖、集落形成、侵袭和迁移实验来测试 GLUT1 的致癌功能。利用免疫共沉淀和质谱(MS)来揭示潜在的 GLUT1 相互作用蛋白。通过 RNA-seq、DIA-MS、western blot 和 qRT-PCR 来探测基因和细胞信号通路的变化。
我们发现 GLUT1 在 LUAD 中高表达,且高表达与患者生存不良相关。GLUT1 敲低导致 LUAD 细胞的增殖、集落形成、迁移、侵袭减少,并诱导细胞凋亡。机制上,GLUT1 可直接与磷酸化表皮生长因子受体(p-EGFR)相互作用,并通过泛素介导的蛋白水解防止 EGFR 蛋白降解。GLUT1 抑制剂 WZB117 可增加 LUAD 细胞对表皮生长因子受体酪氨酸激酶抑制剂(EGFR-TKIs)吉非替尼的敏感性。
GLUT1 在 LUAD 中高表达,并在肺癌进展中发挥致癌作用。联合使用 GLUT1 抑制剂和 EGFR-TKIs 可能是 LUAD 治疗的一种潜在治疗选择。