Division of Endocrinology and Metabolism, Department of Medicine, Shiga University of Medical Science, Otsu, Japan.
Institutional Research Office, Shiga University of Medical Science, Otsu, Japan.
Physiol Rep. 2024 Jun;12(11):e16047. doi: 10.14814/phy2.16047.
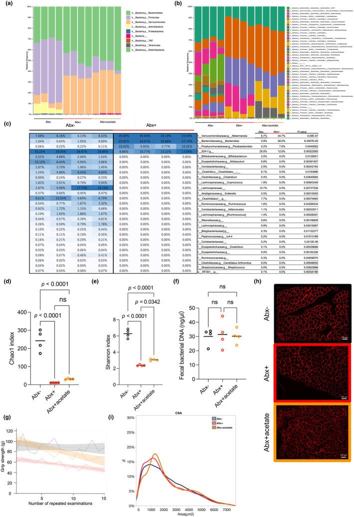
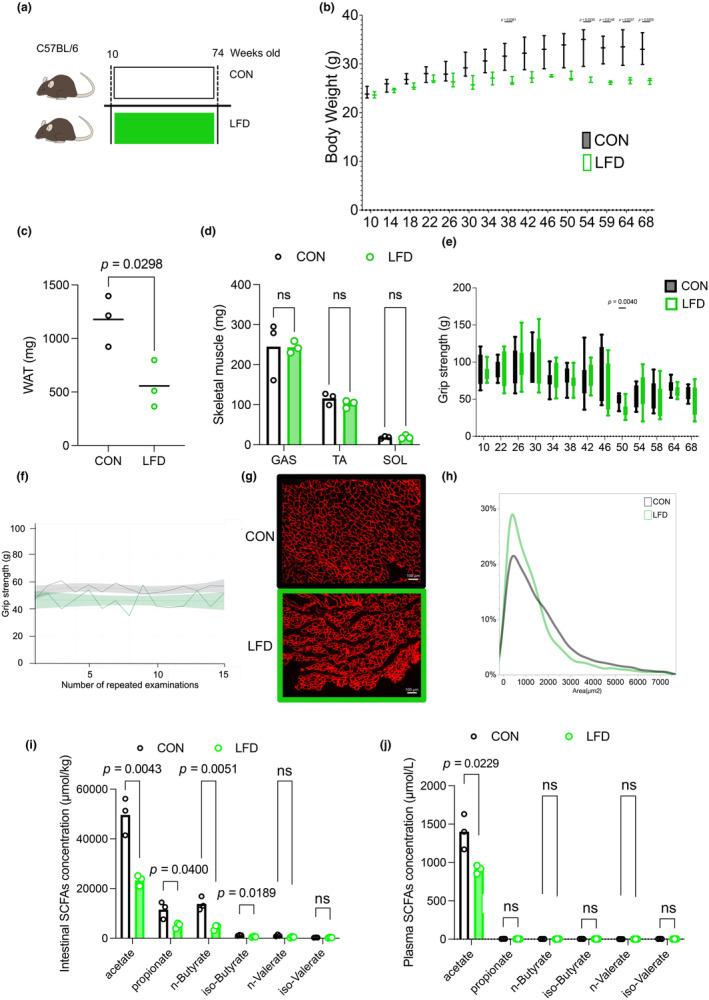
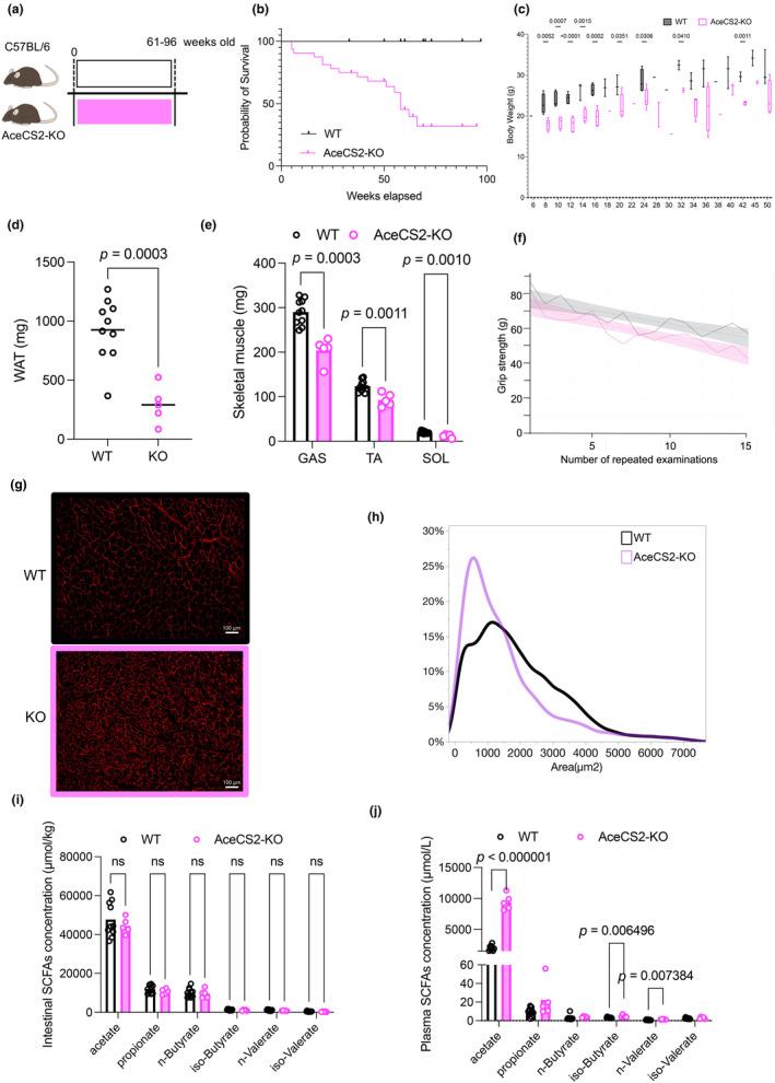
Acetate is a short-chain fatty acid (SCFA) that is produced by microbiota in the intestinal tract. It is an important nutrient for the intestinal epithelium, but also has a high plasma concentration and is used in the various tissues. Acetate is involved in endurance exercise, but its role in resistance exercise remains unclear. To investigate this, mice were administered either multiple antibiotics with and without oral acetate supplementation or fed a low-fiber diet. Antibiotic treatment for 2 weeks significantly reduced grip strength and the cross-sectional area (CSA) of muscle fiber compared with the control group. Intestinal concentrations of SCFAs were reduced in the antibiotic-treated group. Oral administration of acetate with antibiotics prevented antibiotic-induced weakness of skeletal muscle and reduced CSA of muscle fiber. Similarly, a low-fiber diet for 1 year significantly reduced the CSA of muscle fiber and fecal and plasma acetate concentrations. To investigate the role of acetate as an energy source, acetyl-CoA synthase 2 knockout mice were used. These mice had a shorter lifespan, reduced skeletal muscle mass and smaller CSA of muscle fiber than their wild type littermates. In conclusion, acetate derived from the intestinal microbiome can contribute to maintaining skeletal muscle performance.
醋酸盐是一种短链脂肪酸(SCFA),由肠道中的微生物群落产生。它是肠上皮细胞的重要营养物质,但也具有较高的血浆浓度,并在各种组织中被利用。醋酸盐参与耐力运动,但在抗阻运动中的作用尚不清楚。为了研究这一点,给小鼠服用了多种抗生素,并伴有或不伴有口服醋酸盐补充剂,或给予低纤维饮食。与对照组相比,抗生素治疗 2 周会显著降低握力和肌肉纤维的横截面积(CSA)。抗生素治疗组肠道中 SCFA 的浓度降低。抗生素与醋酸盐联合给药可预防抗生素引起的骨骼肌无力,并减少肌肉纤维 CSA。同样,1 年的低纤维饮食也会显著降低肌肉纤维 CSA 以及粪便和血浆醋酸盐浓度。为了研究醋酸盐作为能量来源的作用,使用了乙酰辅酶 A 合酶 2 敲除小鼠。与野生型同窝仔相比,这些小鼠的寿命更短,骨骼肌质量减少,肌肉纤维 CSA 更小。总之,来源于肠道微生物组的醋酸盐可以有助于维持骨骼肌功能。