Suppr超能文献

乳酸诱导的IGF1R蛋白乳酰化促进肺癌细胞的增殖和代谢重编程。

Lactate-induced IGF1R protein lactylation promotes proliferation and metabolic reprogramming of lung cancer cells.

作者信息

Zhang Rong, Li Lulu, Yu Junyan

机构信息

Department of Oncology, Heping Hospital Affiliated to Changzhi Medical College, No.110, Yan'an South Road, Luzhou District, Changzhi City, Shanxi Province, 046000, China.

出版信息

Open Life Sci. 2024 May 29;19(1):20220874. doi: 10.1515/biol-2022-0874. eCollection 2024.

Abstract

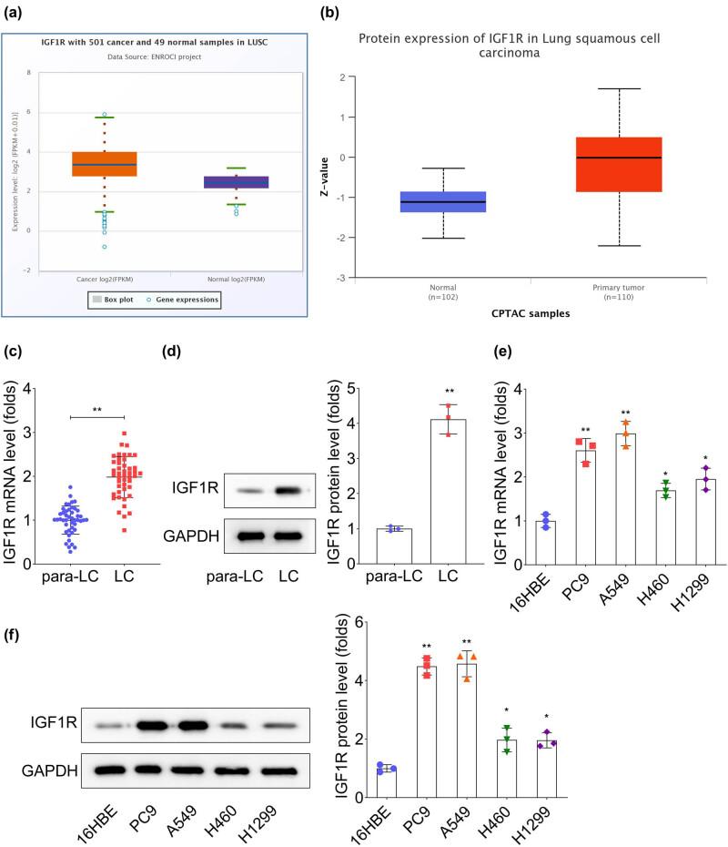
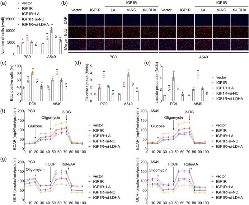
Lung cancer (LC) is regarded as a fatal cancer, and insulin-like growth factor 1 (IGF1) and its receptor (IGF1R) have been found to play a key role in regulating tumor glycolytic metabolism. The aim of this study is to investigate LC proliferation regulated by metabolite-mediated IGF1R lactylation. IGF1R was highly expressed in LC tissues and cells, and the effects of IGF1R on protein stability were inhibited by Lactate dehydrogenase A (LDHA) inhibition. Moreover, the tightness of IGF1R binding to IGF1 was also enhanced by exogenous lactic acid but suppressed by LDHA silencing, while cell viability and proliferation were promoted by over-expression of IGF1R. Exogenous lactic acid further exacerbated the effects of the IGF1R gene, while LDHA knocking down reduced the IGF1R-induced malignant behaviors. The IGF1R and exogenous lactic acid were also found to increase extracellular acidification rate (ECAR) and decrease oxygen consumption rate to regulate glycolysis, which was inhibited by LDHA deficiency in LC cells. The study concluded that IGF1R-mediated aggressive behaviors of LC cells were associated with higher levels of IGF1R lactylation. Moreover, lactic acid can improve the protein stability of the IGF1R oncogene, thus promoting glycolysis and generating lactic acid, forming a closed loop. Therefore, targeting IGF1R is envisaged to provide a novel strategy for developing therapeutic agents against LC.

摘要

肺癌(LC)被视为一种致命癌症,并且已发现胰岛素样生长因子1(IGF1)及其受体(IGF1R)在调节肿瘤糖酵解代谢中起关键作用。本研究的目的是探究由代谢物介导的IGF1R乳酸化调节的肺癌增殖。IGF1R在肺癌组织和细胞中高表达,并且乳酸脱氢酶A(LDHA)抑制可抑制IGF1R对蛋白质稳定性的影响。此外,外源性乳酸增强了IGF1R与IGF1结合的紧密性,但LDHA沉默则抑制了这种结合,而IGF1R的过表达促进了细胞活力和增殖。外源性乳酸进一步加剧了IGF1R基因的作用,而敲低LDHA则降低了IGF1R诱导的恶性行为。还发现IGF1R和外源性乳酸会增加细胞外酸化率(ECAR)并降低氧消耗率以调节糖酵解,肺癌细胞中LDHA缺乏会抑制这种调节。该研究得出结论,IGF1R介导的肺癌细胞侵袭性行为与较高水平的IGF1R乳酸化有关。此外,乳酸可提高IGF1R癌基因的蛋白质稳定性,从而促进糖酵解并产生乳酸,形成一个闭环。因此,设想靶向IGF1R可为开发抗肺癌治疗药物提供一种新策略。

https://cdn.ncbi.nlm.nih.gov/pmc/blobs/327d/11151389/b137a0c72bdd/j_biol-2022-0874-fig001.jpg

文献AI研究员

20分钟写一篇综述,助力文献阅读效率提升50倍。

立即体验

用中文搜PubMed

大模型驱动的PubMed中文搜索引擎

马上搜索

文档翻译

学术文献翻译模型,支持多种主流文档格式。

立即体验