• 文献检索
  • 文档翻译
  • 深度研究
  • 学术资讯
  • Suppr Zotero 插件Zotero 插件
  • 邀请有礼
  • 套餐&价格
  • 历史记录
应用&插件
Suppr Zotero 插件Zotero 插件浏览器插件Mac 客户端Windows 客户端微信小程序
定价
高级版会员购买积分包购买API积分包
服务
文献检索文档翻译深度研究API 文档MCP 服务
关于我们
关于 Suppr公司介绍联系我们用户协议隐私条款
关注我们

Suppr 超能文献

核心技术专利:CN118964589B侵权必究
粤ICP备2023148730 号-1Suppr @ 2026

文献检索

告别复杂PubMed语法,用中文像聊天一样搜索,搜遍4000万医学文献。AI智能推荐,让科研检索更轻松。

立即免费搜索

文件翻译

保留排版,准确专业,支持PDF/Word/PPT等文件格式,支持 12+语言互译。

免费翻译文档

深度研究

AI帮你快速写综述,25分钟生成高质量综述,智能提取关键信息,辅助科研写作。

立即免费体验

缬氨酰-tRNA 合成酶促进黑色素瘤的治疗耐药性。

Valine aminoacyl-tRNA synthetase promotes therapy resistance in melanoma.

机构信息

Laboratory of Cancer Signaling, GIGA Institute, University of Liège, Liège, Belgium.

Laboratory of Cancer Biology, GIGA Institute, University of Liège, Liège, Belgium.

出版信息

Nat Cell Biol. 2024 Jul;26(7):1154-1164. doi: 10.1038/s41556-024-01439-2. Epub 2024 Jun 7.

DOI:10.1038/s41556-024-01439-2
PMID:38849541
原文链接:https://pmc.ncbi.nlm.nih.gov/articles/PMC11252002/
Abstract

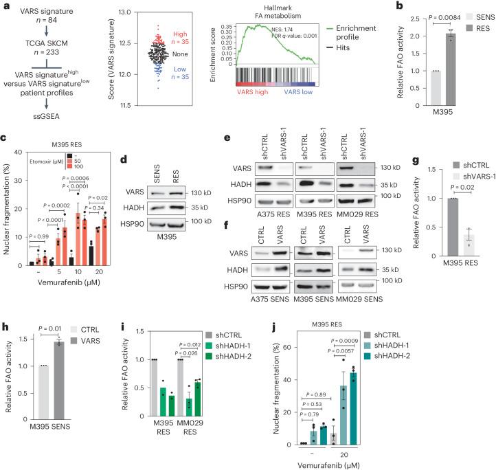
Transfer RNA dynamics contribute to cancer development through regulation of codon-specific messenger RNA translation. Specific aminoacyl-tRNA synthetases can either promote or suppress tumourigenesis. Here we show that valine aminoacyl-tRNA synthetase (VARS) is a key player in the codon-biased translation reprogramming induced by resistance to targeted (MAPK) therapy in melanoma. The proteome rewiring in patient-derived MAPK therapy-resistant melanoma is biased towards the usage of valine and coincides with the upregulation of valine cognate tRNAs and of VARS expression and activity. Strikingly, VARS knockdown re-sensitizes MAPK-therapy-resistant patient-derived melanoma in vitro and in vivo. Mechanistically, VARS regulates the messenger RNA translation of valine-enriched transcripts, among which hydroxyacyl-CoA dehydrogenase mRNA encodes for a key enzyme in fatty acid oxidation. Resistant melanoma cultures rely on fatty acid oxidation and hydroxyacyl-CoA dehydrogenase for their survival upon MAPK treatment. Together, our data demonstrate that VARS may represent an attractive therapeutic target for the treatment of therapy-resistant melanoma.

摘要

转移 RNA 动力学通过调节密码子特异性信使 RNA 翻译促进癌症的发展。特定的氨酰-tRNA 合成酶既可以促进也可以抑制肿瘤发生。在这里,我们表明缬氨酰-tRNA 合成酶(VARS)是黑色素瘤对靶向(MAPK)治疗产生耐药性诱导的密码子偏倚翻译重编程的关键因素。源自患者的 MAPK 治疗耐药性黑色素瘤的蛋白质组重排偏向于缬氨酸的使用,并且与缬氨酸对应 tRNA 的上调以及 VARS 的表达和活性上调相一致。引人注目的是,VARS 敲低可在体外和体内重新敏化 MAPK 治疗耐药性患者来源的黑色素瘤。从机制上讲,VARS 调节富含缬氨酸的转录本的信使 RNA 翻译,其中羟酰基辅酶 A 脱氢酶 mRNA 编码脂肪酸氧化的关键酶。耐药性黑色素瘤培养物在 MAPK 处理后依赖于脂肪酸氧化和羟酰基辅酶 A 脱氢酶来存活。总之,我们的数据表明 VARS 可能是治疗耐药性黑色素瘤的有吸引力的治疗靶点。

https://cdn.ncbi.nlm.nih.gov/pmc/blobs/b54c/11252002/9381f04b89a1/41556_2024_1439_Fig15_ESM.jpg
https://cdn.ncbi.nlm.nih.gov/pmc/blobs/b54c/11252002/4feaa71f198e/41556_2024_1439_Fig1_HTML.jpg
https://cdn.ncbi.nlm.nih.gov/pmc/blobs/b54c/11252002/7be5bb7d3ec4/41556_2024_1439_Fig2_HTML.jpg
https://cdn.ncbi.nlm.nih.gov/pmc/blobs/b54c/11252002/1bb792c44f99/41556_2024_1439_Fig3_HTML.jpg
https://cdn.ncbi.nlm.nih.gov/pmc/blobs/b54c/11252002/a661af748db2/41556_2024_1439_Fig4_HTML.jpg
https://cdn.ncbi.nlm.nih.gov/pmc/blobs/b54c/11252002/355a5e71f8b9/41556_2024_1439_Fig5_HTML.jpg
https://cdn.ncbi.nlm.nih.gov/pmc/blobs/b54c/11252002/13d0a2b715c6/41556_2024_1439_Fig6_HTML.jpg
https://cdn.ncbi.nlm.nih.gov/pmc/blobs/b54c/11252002/182424772414/41556_2024_1439_Fig7_HTML.jpg
https://cdn.ncbi.nlm.nih.gov/pmc/blobs/b54c/11252002/3f3a41b1adb8/41556_2024_1439_Fig8_ESM.jpg
https://cdn.ncbi.nlm.nih.gov/pmc/blobs/b54c/11252002/c1d605d72837/41556_2024_1439_Fig9_ESM.jpg
https://cdn.ncbi.nlm.nih.gov/pmc/blobs/b54c/11252002/992e1d72d6e7/41556_2024_1439_Fig10_ESM.jpg
https://cdn.ncbi.nlm.nih.gov/pmc/blobs/b54c/11252002/9e0c28923ce6/41556_2024_1439_Fig11_ESM.jpg
https://cdn.ncbi.nlm.nih.gov/pmc/blobs/b54c/11252002/dd0496e4bf86/41556_2024_1439_Fig12_ESM.jpg
https://cdn.ncbi.nlm.nih.gov/pmc/blobs/b54c/11252002/dff044f25550/41556_2024_1439_Fig13_ESM.jpg
https://cdn.ncbi.nlm.nih.gov/pmc/blobs/b54c/11252002/35d495a3aba8/41556_2024_1439_Fig14_ESM.jpg
https://cdn.ncbi.nlm.nih.gov/pmc/blobs/b54c/11252002/9381f04b89a1/41556_2024_1439_Fig15_ESM.jpg
https://cdn.ncbi.nlm.nih.gov/pmc/blobs/b54c/11252002/4feaa71f198e/41556_2024_1439_Fig1_HTML.jpg
https://cdn.ncbi.nlm.nih.gov/pmc/blobs/b54c/11252002/7be5bb7d3ec4/41556_2024_1439_Fig2_HTML.jpg
https://cdn.ncbi.nlm.nih.gov/pmc/blobs/b54c/11252002/1bb792c44f99/41556_2024_1439_Fig3_HTML.jpg
https://cdn.ncbi.nlm.nih.gov/pmc/blobs/b54c/11252002/a661af748db2/41556_2024_1439_Fig4_HTML.jpg
https://cdn.ncbi.nlm.nih.gov/pmc/blobs/b54c/11252002/355a5e71f8b9/41556_2024_1439_Fig5_HTML.jpg
https://cdn.ncbi.nlm.nih.gov/pmc/blobs/b54c/11252002/13d0a2b715c6/41556_2024_1439_Fig6_HTML.jpg
https://cdn.ncbi.nlm.nih.gov/pmc/blobs/b54c/11252002/182424772414/41556_2024_1439_Fig7_HTML.jpg
https://cdn.ncbi.nlm.nih.gov/pmc/blobs/b54c/11252002/3f3a41b1adb8/41556_2024_1439_Fig8_ESM.jpg
https://cdn.ncbi.nlm.nih.gov/pmc/blobs/b54c/11252002/c1d605d72837/41556_2024_1439_Fig9_ESM.jpg
https://cdn.ncbi.nlm.nih.gov/pmc/blobs/b54c/11252002/992e1d72d6e7/41556_2024_1439_Fig10_ESM.jpg
https://cdn.ncbi.nlm.nih.gov/pmc/blobs/b54c/11252002/9e0c28923ce6/41556_2024_1439_Fig11_ESM.jpg
https://cdn.ncbi.nlm.nih.gov/pmc/blobs/b54c/11252002/dd0496e4bf86/41556_2024_1439_Fig12_ESM.jpg
https://cdn.ncbi.nlm.nih.gov/pmc/blobs/b54c/11252002/dff044f25550/41556_2024_1439_Fig13_ESM.jpg
https://cdn.ncbi.nlm.nih.gov/pmc/blobs/b54c/11252002/35d495a3aba8/41556_2024_1439_Fig14_ESM.jpg
https://cdn.ncbi.nlm.nih.gov/pmc/blobs/b54c/11252002/9381f04b89a1/41556_2024_1439_Fig15_ESM.jpg

相似文献

1
Valine aminoacyl-tRNA synthetase promotes therapy resistance in melanoma.缬氨酰-tRNA 合成酶促进黑色素瘤的治疗耐药性。
Nat Cell Biol. 2024 Jul;26(7):1154-1164. doi: 10.1038/s41556-024-01439-2. Epub 2024 Jun 7.
2
High expression of VARS promotes the growth of multiple myeloma cells by causing imbalance in valine metabolism.VARS 的高表达通过导致缬氨酸代谢失衡促进多发性骨髓瘤细胞的生长。
Zhong Nan Da Xue Xue Bao Yi Xue Ban. 2023 Jun 28;48(6):795-808. doi: 10.11817/j.issn.1672-7347.2023.220602.
3
Codon-specific translation reprogramming promotes resistance to targeted therapy.同义密码子特异性翻译重编程促进了对靶向治疗的抵抗。
Nature. 2018 Jun;558(7711):605-609. doi: 10.1038/s41586-018-0243-7. Epub 2018 Jun 20.
4
Hydrolytic action of aminoacyl-tRNA synthetases from baker's yeast: "chemical proofreading" preventing acylation of tRNA(I1e) with misactivated valine.面包酵母氨酰 - tRNA合成酶的水解作用:“化学校对”可防止tRNA(I1e)被错误激活的缬氨酸酰化。
Biochemistry. 1976 Sep 7;15(18):4131-8. doi: 10.1021/bi00663a034.
5
Polyamine and EIF5A hypusination downstream of c-Myc confers targeted therapy resistance in BRAF mutant melanoma.c-Myc 下游的多胺和 EIF5A 高丝氨酸化赋予 BRAF 突变黑色素瘤的靶向治疗耐药性。
Mol Cancer. 2024 Jul 4;23(1):136. doi: 10.1186/s12943-024-02031-w.
6
Amino acid selectivity in the aminoacylation of coenzyme A and RNA minihelices by aminoacyl-tRNA synthetases.氨酰-tRNA合成酶对辅酶A和RNA小螺旋进行氨酰化时的氨基酸选择性。
J Biol Chem. 2000 Nov 10;275(45):34845-8. doi: 10.1074/jbc.C000577200.
7
[Superspecificity of aminoacyl-tRNA-synthases].[氨酰-tRNA合成酶的超特异性]
Mol Biol (Mosk). 1984 Jan-Feb;18(1):205-26.
8
A Fatty Acid Oxidation-dependent Metabolic Shift Regulates the Adaptation of -mutated Melanoma to MAPK Inhibitors.脂肪酸氧化依赖性代谢重编程调控 - 突变型黑色素瘤对 MAPK 抑制剂的适应性
Clin Cancer Res. 2019 Nov 15;25(22):6852-6867. doi: 10.1158/1078-0432.CCR-19-0253. Epub 2019 Aug 2.
9
Loss of function mutations in VARS encoding cytoplasmic valyl-tRNA synthetase cause microcephaly, seizures, and progressive cerebral atrophy.编码细胞质缬氨酰-tRNA 合成酶的 VARS 基因功能丧失突变导致小头畸形、癫痫发作和进行性脑萎缩。
Hum Genet. 2018 Apr;137(4):293-303. doi: 10.1007/s00439-018-1882-3. Epub 2018 Apr 24.
10
Seasonal differences in activities of rabbit liver tRNA and aminoacyl-tRNA synthetases specific for valine and arginine under myocardial ischemia.心肌缺血情况下,兔肝脏中缬氨酸和精氨酸特异性的tRNA及氨酰tRNA合成酶活性的季节性差异。
Medicina (Kaunas). 2006;42(3):225-30.

引用本文的文献

1
Interpreting ribosome dynamics during mRNA translation.解析mRNA翻译过程中的核糖体动力学
J Biol Chem. 2025 Jul 10;301(8):110469. doi: 10.1016/j.jbc.2025.110469.
2
Integrating Machine Learning Algorithms to Construct a Triaptosis-Related Prognostic Model in Melanoma.整合机器学习算法构建黑色素瘤中三联凋亡相关预后模型。
Cancer Manag Res. 2025 Jun 13;17:1127-1141. doi: 10.2147/CMAR.S525738. eCollection 2025.
3
Tyrosine and Phenylalanine Activate Neuronal DNA Repair but Exhibit Opposing Effects on Global Transcription and Adult Female Mice Are Resilient to TyrRS/YARS1 Depletion.

本文引用的文献

1
Arg-tRNA synthetase links inflammatory metabolism to RNA splicing and nuclear trafficking via SRRM2.精氨酸-tRNA 合成酶通过 SRRM2 将炎症代谢与 RNA 剪接和核运输联系起来。
Nat Cell Biol. 2023 Apr;25(4):592-603. doi: 10.1038/s41556-023-01118-8. Epub 2023 Apr 14.
2
Connecting Metabolic Rewiring With Phenotype Switching in Melanoma.黑色素瘤中代谢重编程与表型转换的关联
Front Cell Dev Biol. 2022 Jul 15;10:930250. doi: 10.3389/fcell.2022.930250. eCollection 2022.
3
Leucyl-tRNA synthetase is a tumour suppressor in breast cancer and regulates codon-dependent translation dynamics.
酪氨酸和苯丙氨酸可激活神经元DNA修复,但对整体转录呈现相反作用,且成年雌性小鼠对酪氨酰-tRNA合成酶/酪氨酰-tRNA合成酶1缺失具有耐受性。
IUBMB Life. 2025 Jun;77(6):e70030. doi: 10.1002/iub.70030.
4
Metabolism Meets Translation: Dietary and Metabolic Influences on tRNA Modifications and Codon Biased Translation.代谢与翻译相遇:饮食和代谢对tRNA修饰及密码子偏向性翻译的影响
Wiley Interdiscip Rev RNA. 2025 Mar-Apr;16(2):e70011. doi: 10.1002/wrna.70011.
5
Decoding the role of tRNA modifications in cancer progression.解析 tRNA 修饰在癌症进展中的作用。
Curr Opin Genet Dev. 2024 Oct;88:102238. doi: 10.1016/j.gde.2024.102238. Epub 2024 Jul 31.
6
Translational control by VARS in melanoma.缬氨酰-tRNA合成酶(VARS)在黑色素瘤中的翻译调控。
Nat Cell Biol. 2024 Jul;26(7):1023-1024. doi: 10.1038/s41556-024-01430-x.
亮氨酰-tRNA 合成酶是乳腺癌中的一种肿瘤抑制因子,调节依赖于密码子的翻译动力学。
Nat Cell Biol. 2022 Mar;24(3):307-315. doi: 10.1038/s41556-022-00856-5. Epub 2022 Mar 14.
4
Tryptophan depletion results in tryptophan-to-phenylalanine substitutants.色氨酸耗竭导致色氨酸到苯丙氨酸的取代物。
Nature. 2022 Mar;603(7902):721-727. doi: 10.1038/s41586-022-04499-2. Epub 2022 Mar 9.
5
Valine tRNA levels and availability regulate complex I assembly in leukaemia.缬氨酸 tRNA 水平和可用性调节白血病中复合物 I 的组装。
Nature. 2022 Jan;601(7893):428-433. doi: 10.1038/s41586-021-04244-1. Epub 2021 Dec 22.
6
Dysregulated cholesterol homeostasis results in resistance to ferroptosis increasing tumorigenicity and metastasis in cancer.胆固醇代谢失衡导致对铁死亡的抵抗,从而增加癌症的致瘤性和转移能力。
Nat Commun. 2021 Aug 24;12(1):5103. doi: 10.1038/s41467-021-25354-4.
7
The role and therapeutic implication of CPTs in fatty acid oxidation and cancers progression.肉碱棕榈酰转移酶(CPTs)在脂肪酸氧化和癌症进展中的作用及治疗意义。
Am J Cancer Res. 2021 Jun 15;11(6):2477-2494. eCollection 2021.
8
Tryptophanyl-tRNA Synthetase as a Potential Therapeutic Target.色氨酰-tRNA 合成酶作为潜在的治疗靶点。
Int J Mol Sci. 2021 Apr 26;22(9):4523. doi: 10.3390/ijms22094523.
9
Aminoacyl-tRNA synthetases as drug targets.氨酰-tRNA 合成酶作为药物靶点。
Enzymes. 2020;48:321-350. doi: 10.1016/bs.enz.2020.07.001. Epub 2020 Oct 14.
10
Roles of Aminoacyl-tRNA Synthetases in Cancer.氨酰-tRNA合成酶在癌症中的作用。
Front Cell Dev Biol. 2020 Nov 27;8:599765. doi: 10.3389/fcell.2020.599765. eCollection 2020.