Suppr超能文献

整合机器学习算法构建黑色素瘤中三联凋亡相关预后模型。

Integrating Machine Learning Algorithms to Construct a Triaptosis-Related Prognostic Model in Melanoma.

作者信息

Xie Jiaheng, Zhang Min, Qi Min

机构信息

Department of Plastic Surgery, Xiangya Hospital, Central South University, Changsha, 410008, People's Republic of China.

Department of Burns and Plastic Surgery, Shenzhen Hospital of Southern Medical University, Shenzhen, Guangdong, People's Republic of China.

出版信息

Cancer Manag Res. 2025 Jun 13;17:1127-1141. doi: 10.2147/CMAR.S525738. eCollection 2025.

Abstract

INTRODUCTION

Melanoma is a highly aggressive skin cancer that accounts for a disproportionate number of skin cancer-related deaths due to early metastasis and therapy resistance. Programmed cell death (PCD), including ferroptosis and apoptosis, plays a crucial role in tumor progression and therapy response. Among these, triaptosis is a newly described form of PCD. It represents a novel mechanism of cell death with potential implications for cancer treatment. However, its role in melanoma remains largely unexplored.

METHODS

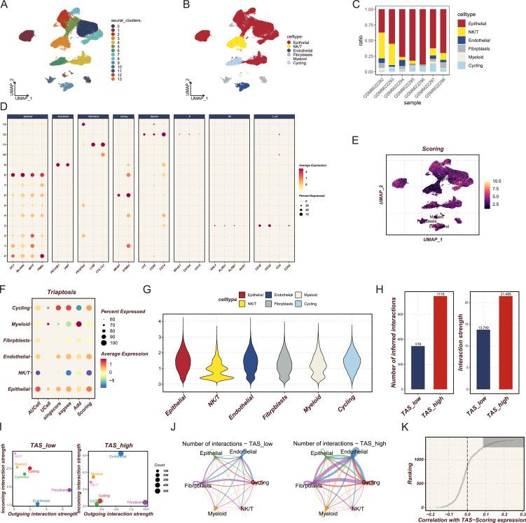
We explored the role of triaptosis in melanoma by integrating single-cell and bulk RNA sequencing data. Key triaptosis-related genes and pathways were identified and incorporated into machine learning models to construct a prognostic signature. The TCGA-SKCM cohort served as the training dataset, and GEO datasets were used for validation.

RESULTS

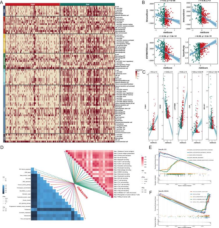
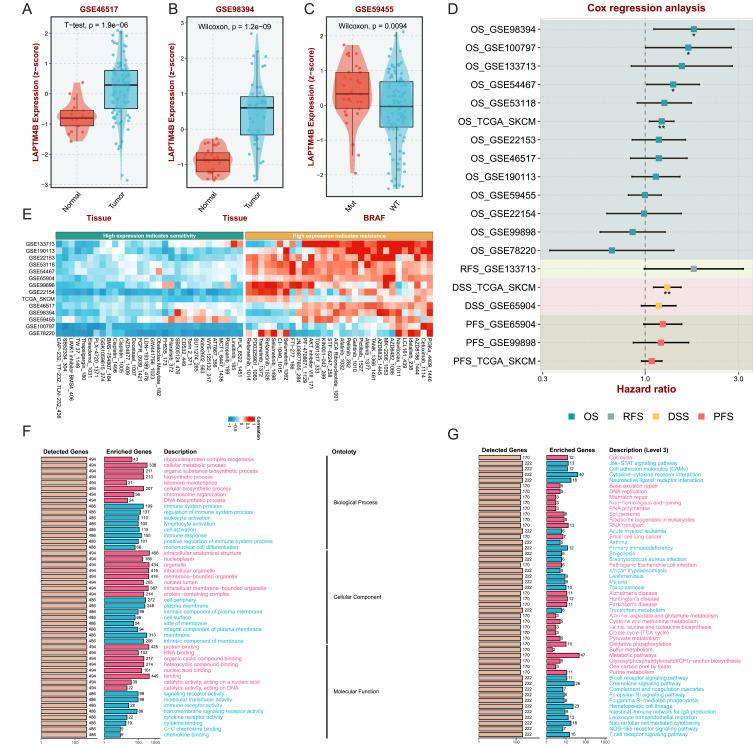
A robust prognostic model based on triaptosis-associated signature (TAS) was established using the SurvivalSVM algorithm. This model showed superior predictive performance, with consistently high concordance index (C-index) values across independent validation datasets. Kaplan-Meier survival analysis indicated that high-risk patients had significantly worse overall survival than low-risk patients. The model's predictive accuracy was confirmed through receiver operating characteristic (ROC) curve analysis and principal component analysis (PCA). Moreover, immune infiltration and tumor microenvironment (TME) analyses revealed significant associations between TAS and immune cell populations.

CONCLUSION

Triaptosis-related gene expression patterns are closely linked with melanoma prognosis and immune infiltration. Our findings provide novel insights into triaptosis as a potential biomarker and therapeutic target, offering strategies to overcome treatment resistance in melanoma.

摘要

引言

黑色素瘤是一种侵袭性很强的皮肤癌,由于早期转移和治疗耐药性,其导致的皮肤癌相关死亡人数不成比例。程序性细胞死亡(PCD),包括铁死亡和凋亡,在肿瘤进展和治疗反应中起着关键作用。其中,三联凋亡是一种新描述的PCD形式。它代表了一种新的细胞死亡机制,对癌症治疗具有潜在影响。然而,其在黑色素瘤中的作用在很大程度上仍未被探索。

方法

我们通过整合单细胞和批量RNA测序数据,探索三联凋亡在黑色素瘤中的作用。鉴定了关键的三联凋亡相关基因和通路,并将其纳入机器学习模型以构建预后特征。TCGA-SKCM队列用作训练数据集,GEO数据集用于验证。

结果

使用SurvivalSVM算法建立了基于三联凋亡相关特征(TAS)的强大预后模型。该模型显示出卓越的预测性能,在独立验证数据集中始终具有较高的一致性指数(C指数)值。Kaplan-Meier生存分析表明,高风险患者的总生存期明显低于低风险患者。通过受试者工作特征(ROC)曲线分析和主成分分析(PCA)证实了该模型的预测准确性。此外,免疫浸润和肿瘤微环境(TME)分析揭示了TAS与免疫细胞群体之间的显著关联。

结论

三联凋亡相关基因表达模式与黑色素瘤预后和免疫浸润密切相关。我们的研究结果为三联凋亡作为潜在的生物标志物和治疗靶点提供了新的见解,为克服黑色素瘤治疗耐药性提供了策略。

https://cdn.ncbi.nlm.nih.gov/pmc/blobs/cdc5/12174916/7d0f0a1967b3/CMAR-17-1127-g0001.jpg

文献AI研究员

20分钟写一篇综述,助力文献阅读效率提升50倍。

立即体验

用中文搜PubMed

大模型驱动的PubMed中文搜索引擎

马上搜索

文档翻译

学术文献翻译模型,支持多种主流文档格式。

立即体验