Suppr超能文献

泛癌症分析预测 FAT1 是包括非小细胞肺癌在内的多种癌症类型的治疗靶点和免疫治疗生物标志物。

Pan-cancer analysis predict that FAT1 is a therapeutic target and immunotherapy biomarker for multiple cancer types including non-small cell lung cancer.

机构信息

Department of Lung Cancer Surgery, Tianjin Medical University General Hospital, Tianjin, China.

Tianjin Key Laboratory of Lung Cancer Metastasis and Tumor Microenvironment, Tianjin Lung Cancer Institute, Tianjin Medical University General Hospital, Tianjin, China.

出版信息

Front Immunol. 2024 May 24;15:1369073. doi: 10.3389/fimmu.2024.1369073. eCollection 2024.

Abstract

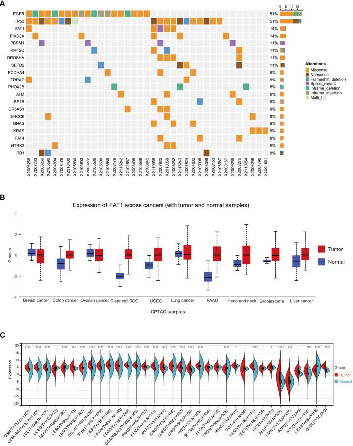
FAT1, a substantial transmembrane protein, plays a pivotal role in cellular adhesion and cell signaling. Numerous studies have documented frequent alterations in FAT1 across various cancer types, with its aberrant expression being linked to unfavorable survival rates and tumor progression. In the present investigation, we employed bioinformatic analyses, as well as and experiments to elucidate the functional significance of FAT1 in pan-cancer, with a primary focus on lung cancer. Our findings unveiled FAT1 overexpression in diverse cancer types, including lung cancer, concomitant with its association with an unfavorable prognosis. Furthermore, FAT1 is intricately involved in immune-related pathways and demonstrates a strong correlation with the expression of immune checkpoint genes. The suppression of FAT1 in lung cancer cells results in reduced cell proliferation, migration, and invasion. These collective findings suggest that FAT1 has potential utility both as a biomarker and as a therapeutic target for lung cancer.

摘要

FAT1 是一种重要的跨膜蛋白,在细胞黏附和细胞信号转导中发挥关键作用。大量研究表明,FAT1 在多种癌症类型中经常发生改变,其异常表达与不良生存率和肿瘤进展相关。在本研究中,我们采用生物信息学分析以及体内和体外实验,阐明了 FAT1 在泛癌中的功能意义,重点关注肺癌。我们的研究结果揭示了 FAT1 在多种癌症类型中的过度表达,包括肺癌,并且与不良预后相关。此外,FAT1 还参与了免疫相关途径,并与免疫检查点基因的表达具有强烈相关性。抑制肺癌细胞中的 FAT1 会导致细胞增殖、迁移和侵袭减少。这些综合研究结果表明,FAT1 作为生物标志物和治疗靶点具有用于治疗肺癌的潜力。

https://cdn.ncbi.nlm.nih.gov/pmc/blobs/3dfb/11157030/532a644a2ec8/fimmu-15-1369073-g001.jpg

文献检索

告别复杂PubMed语法,用中文像聊天一样搜索,搜遍4000万医学文献。AI智能推荐,让科研检索更轻松。

立即免费搜索

文件翻译

保留排版,准确专业,支持PDF/Word/PPT等文件格式,支持 12+语言互译。

免费翻译文档

深度研究

AI帮你快速写综述,25分钟生成高质量综述,智能提取关键信息,辅助科研写作。

立即免费体验