• 文献检索
  • 文档翻译
  • 深度研究
  • 学术资讯
  • Suppr Zotero 插件Zotero 插件
  • 邀请有礼
  • 套餐&价格
  • 历史记录
应用&插件
Suppr Zotero 插件Zotero 插件浏览器插件Mac 客户端Windows 客户端微信小程序
定价
高级版会员购买积分包购买API积分包
服务
文献检索文档翻译深度研究API 文档MCP 服务
关于我们
关于 Suppr公司介绍联系我们用户协议隐私条款
关注我们

Suppr 超能文献

核心技术专利:CN118964589B侵权必究
粤ICP备2023148730 号-1Suppr @ 2026

文献检索

告别复杂PubMed语法,用中文像聊天一样搜索,搜遍4000万医学文献。AI智能推荐,让科研检索更轻松。

立即免费搜索

文件翻译

保留排版,准确专业,支持PDF/Word/PPT等文件格式,支持 12+语言互译。

免费翻译文档

深度研究

AI帮你快速写综述,25分钟生成高质量综述,智能提取关键信息,辅助科研写作。

立即免费体验

[FAT1在肺腺癌中的表达及其与免疫细胞浸润的关系]

[Expression of FAT1 in Lung Adenocarcinoma and Its Relationship 
with Immune Cell Infiltration].

作者信息

Ding Chen, Zhao Wenhao, Huang Hua, Li Yongwen, Zhang Zhanrui, Zhang Ruihao, Wang Yanan, Wu Di, Chen Chen, Liu Hongyu, Chen Jun

机构信息

Department of Thoracic Surgery, First Affiliated Hospital, School of Medicine, Shihezi University, Shihezi 832003, China.

Department of Lung Cancer Surgery, Tianjin Medical University General Hospital, Tianjin 300052, China.

出版信息

Zhongguo Fei Ai Za Zhi. 2024 Feb 20;27(2):109-117. doi: 10.3779/j.issn.1009-3419.2024.102.01.

DOI:10.3779/j.issn.1009-3419.2024.102.01
PMID:38453442
原文链接:https://pmc.ncbi.nlm.nih.gov/articles/PMC10918241/
Abstract

BACKGROUND

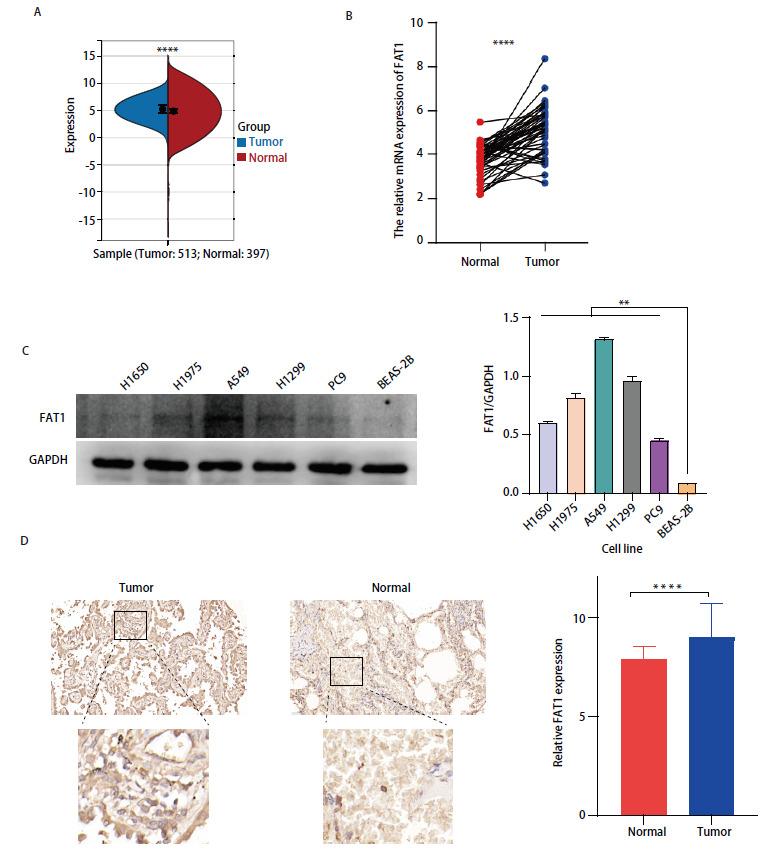
Lung cancer is a leading cause of cancer-related deaths. Non-small cell lung cancer (NSCLC) is the most common pathological subtype, with adenocarcinoma being the predominant type. FAT atypical cadherin 1 (FAT1) is a receptor-like protein with a high frequency of mutations in lung adenocarcinoma. The protein encoded by FAT1 plays a crucial role in processes such as cell adhesion, proliferation, and differentiation. This study aims to investigate the expression of FAT1 in lung adenocarcinoma and its relationship with immune infiltration.

METHODS

Gene expression levels and relevant clinical information of 513 lung adenocarcinoma samples and 397 adjacent lung samples were obtained through The Cancer Genome Atlas (TCGA) and Genotype-Tissue Expression (GTEx) data. The mRNA expression levels of the FAT1 gene in lung adenocarcinoma tissues were analyzed, along with its association with the prognosis of lung adenocarcinoma patients. Pathway enrichment analysis was conducted to explore the signaling pathways regulated by the FAT1 gene. Immunoblotting was used to detect the differential expression of FAT1 in lung epithelial cells and various lung cancer cell lines, while immunohistochemistry was employed to assess FAT1 expression in lung cancer and adjacent tissues.

RESULTS

FAT1 gene mutations were identified in 14% of lung adenocarcinoma patients. TCGA database data revealed significantly higher FAT1 mRNA expression in lung adenocarcinoma tissues compared to adjacent lung tissues. Kaplan-Meier analysis indicated lower survival rates in lung adenocarcinoma patients with higher FAT gene expression. Pathway enrichment analysis suggested the involvement of FAT1 in tumor development pathways, and its expression was closely associated with immune cell infiltration. Immunohistochemical validation demonstrated significantly higher expression of FAT1 in cancer tissues compared to adjacent lung tissues.

CONCLUSIONS

FAT1 mRNA is highly expressed in lung adenocarcinoma tissues, and elevated FAT1 mRNA expression is associated with poor prognosis in lung adenocarcinoma patients. FAT1 may serve as a potential biomarker for lung cancer.

摘要

背景

肺癌是癌症相关死亡的主要原因。非小细胞肺癌(NSCLC)是最常见的病理亚型,腺癌是主要类型。FAT非典型钙黏蛋白1(FAT1)是一种受体样蛋白,在肺腺癌中具有高频率的突变。FAT1编码的蛋白质在细胞黏附、增殖和分化等过程中起关键作用。本研究旨在探讨FAT1在肺腺癌中的表达及其与免疫浸润的关系。

方法

通过癌症基因组图谱(TCGA)和基因型-组织表达(GTEx)数据获得513例肺腺癌样本和397例相邻肺组织样本的基因表达水平及相关临床信息。分析肺腺癌组织中FAT1基因的mRNA表达水平及其与肺腺癌患者预后的关系。进行通路富集分析以探索由FAT1基因调控的信号通路。采用免疫印迹法检测FAT1在肺上皮细胞和各种肺癌细胞系中的差异表达,同时采用免疫组织化学法评估FAT1在肺癌组织和相邻组织中的表达。

结果

14%的肺腺癌患者中检测到FAT1基因突变。TCGA数据库数据显示,与相邻肺组织相比,肺腺癌组织中FAT1 mRNA表达显著更高。Kaplan-Meier分析表明,FAT基因表达较高的肺腺癌患者生存率较低。通路富集分析提示FAT1参与肿瘤发生发展通路,其表达与免疫细胞浸润密切相关。免疫组织化学验证显示,与相邻肺组织相比,癌组织中FAT1表达显著更高。

结论

FAT1 mRNA在肺腺癌组织中高表达,FAT1 mRNA表达升高与肺腺癌患者预后不良相关。FAT1可能作为肺癌的潜在生物标志物。

https://cdn.ncbi.nlm.nih.gov/pmc/blobs/227a/10918241/915e1ab82a1b/img_5.jpg
https://cdn.ncbi.nlm.nih.gov/pmc/blobs/227a/10918241/0f9d42aafdaa/img_1.jpg
https://cdn.ncbi.nlm.nih.gov/pmc/blobs/227a/10918241/f85a00a11069/img_2.jpg
https://cdn.ncbi.nlm.nih.gov/pmc/blobs/227a/10918241/1461bc940bd2/img_3.jpg
https://cdn.ncbi.nlm.nih.gov/pmc/blobs/227a/10918241/af460cd3c52b/img_4.jpg
https://cdn.ncbi.nlm.nih.gov/pmc/blobs/227a/10918241/915e1ab82a1b/img_5.jpg
https://cdn.ncbi.nlm.nih.gov/pmc/blobs/227a/10918241/0f9d42aafdaa/img_1.jpg
https://cdn.ncbi.nlm.nih.gov/pmc/blobs/227a/10918241/f85a00a11069/img_2.jpg
https://cdn.ncbi.nlm.nih.gov/pmc/blobs/227a/10918241/1461bc940bd2/img_3.jpg
https://cdn.ncbi.nlm.nih.gov/pmc/blobs/227a/10918241/af460cd3c52b/img_4.jpg
https://cdn.ncbi.nlm.nih.gov/pmc/blobs/227a/10918241/915e1ab82a1b/img_5.jpg

相似文献

1
[Expression of FAT1 in Lung Adenocarcinoma and Its Relationship 
with Immune Cell Infiltration].[FAT1在肺腺癌中的表达及其与免疫细胞浸润的关系]
Zhongguo Fei Ai Za Zhi. 2024 Feb 20;27(2):109-117. doi: 10.3779/j.issn.1009-3419.2024.102.01.
2
Prognostic and Immunological Role of FAT Family Genes in Non-Small Cell Lung Cancer.FAT 家族基因在非小细胞肺癌中的预后和免疫作用。
Cancer Control. 2022 Jan-Dec;29:10732748221076682. doi: 10.1177/10732748221076682.
3
Identification of CDT1 as a prognostic marker in human lung adenocarcinoma using bioinformatics approaches.利用生物信息学方法鉴定 CDT1 作为人肺腺癌的预后标志物。
PeerJ. 2023 Sep 28;11:e16166. doi: 10.7717/peerj.16166. eCollection 2023.
4
Elevated integrin α6 expression is involved in the occurrence and development of lung adenocarcinoma, and predicts a poor prognosis: a study based on immunohistochemical analysis and bioinformatics.整合素α6 表达升高与肺腺癌的发生发展有关,并可预测不良预后:基于免疫组化分析和生物信息学的研究。
J Cancer Res Clin Oncol. 2019 Jul;145(7):1681-1693. doi: 10.1007/s00432-019-02907-1. Epub 2019 Jun 7.
5
The High Expression of PTPRH Is Associated with Poor Prognosis of Human Lung Adenocarcinoma.PTPRH 的高表达与人类肺腺癌的不良预后相关。
Comput Math Methods Med. 2021 Jul 29;2021:9932088. doi: 10.1155/2021/9932088. eCollection 2021.
6
EZH2 as a prognostic-related biomarker in lung adenocarcinoma correlating with cell cycle and immune infiltrates.EZH2 作为肺腺癌中与细胞周期和免疫浸润相关的预后相关生物标志物。
BMC Bioinformatics. 2023 Apr 17;24(1):149. doi: 10.1186/s12859-023-05271-7.
7
Pan-cancer analysis predict that FAT1 is a therapeutic target and immunotherapy biomarker for multiple cancer types including non-small cell lung cancer.泛癌症分析预测 FAT1 是包括非小细胞肺癌在内的多种癌症类型的治疗靶点和免疫治疗生物标志物。
Front Immunol. 2024 May 24;15:1369073. doi: 10.3389/fimmu.2024.1369073. eCollection 2024.
8
Low expression of ITIH5 in adenocarcinoma of the lung is associated with unfavorable patients' outcome.ITIH5在肺腺癌中的低表达与患者的不良预后相关。
Epigenetics. 2015;10(10):903-12. doi: 10.1080/15592294.2015.1078049. Epub 2015 Aug 7.
9
ALDH1 expression correlates with an epithelial-like phenotype and favorable prognosis in lung adenocarcinoma: a study based on immunohistochemistry and mRNA expression data.ALDH1 表达与肺腺癌的上皮样表型和良好预后相关:基于免疫组织化学和 mRNA 表达数据的研究。
J Cancer Res Clin Oncol. 2019 Jun;145(6):1427-1436. doi: 10.1007/s00432-019-02906-2. Epub 2019 Mar 28.
10
Identification of as a Prognostic Biomarker and Correlated Immunomodulator for Lung Adenocarcinoma.鉴定为肺腺癌的预后生物标志物和相关免疫调节剂。
Comb Chem High Throughput Screen. 2023;26(14):2452-2468. doi: 10.2174/1386207326666230410103255.

本文引用的文献

1
Favorable immune checkpoint inhibitor outcome of patients with melanoma and NSCLC harboring FAT1 mutations.携带FAT1突变的黑色素瘤和非小细胞肺癌患者免疫检查点抑制剂治疗效果良好。
NPJ Precis Oncol. 2022 Jun 23;6(1):46. doi: 10.1038/s41698-022-00292-6.
2
Upregulation of Atypical Cadherin FAT1 Promotes an Immunosuppressive Tumor Microenvironment TGF-β.上调非典型钙黏蛋白 FAT1 促进免疫抑制性肿瘤微环境 TGF-β。
Front Immunol. 2022 May 26;13:813888. doi: 10.3389/fimmu.2022.813888. eCollection 2022.
3
Fat1 suppresses the tumor-initiating ability of nonsmall cell lung cancer cells by promoting Yes-associated protein 1 nuclear-cytoplasmic translocation.
Fat1 通过促进 Yes 相关蛋白 1 的核质转位抑制非小细胞肺癌细胞的肿瘤起始能力。
Environ Toxicol. 2021 Nov;36(11):2333-2341. doi: 10.1002/tox.23347. Epub 2021 Aug 14.
4
Mutations Associated with No Durable Clinical Benefit to Immune Checkpoint Blockade in Non-S-Cell Lung Cancer.与非小细胞肺癌中免疫检查点阻断无持久临床获益相关的突变
Cancers (Basel). 2021 Mar 19;13(6):1397. doi: 10.3390/cancers13061397.
5
An annotation-free whole-slide training approach to pathological classification of lung cancer types using deep learning.基于深度学习的无注释全切片肺癌类型病理分类训练方法。
Nat Commun. 2021 Feb 19;12(1):1193. doi: 10.1038/s41467-021-21467-y.
6
Fat1 deletion promotes hybrid EMT state, tumour stemness and metastasis.Fat1 缺失促进混合 EMT 状态、肿瘤干性和转移。
Nature. 2021 Jan;589(7842):448-455. doi: 10.1038/s41586-020-03046-1. Epub 2020 Dec 16.
7
Lung Cancer 2020: Epidemiology, Etiology, and Prevention.肺癌 2020:流行病学、病因学和预防。
Clin Chest Med. 2020 Mar;41(1):1-24. doi: 10.1016/j.ccm.2019.10.001.
8
STRING v11: protein-protein association networks with increased coverage, supporting functional discovery in genome-wide experimental datasets.STRING v11:具有增强覆盖范围的蛋白质-蛋白质相互作用网络,支持在全基因组实验数据集的功能发现。
Nucleic Acids Res. 2019 Jan 8;47(D1):D607-D613. doi: 10.1093/nar/gky1131.
9
FAT1 modulates EMT and stemness genes expression in hypoxic glioblastoma.FAT1 调节低氧胶质母细胞瘤中 EMT 和干性基因的表达。
Int J Cancer. 2018 Feb 15;142(4):805-812. doi: 10.1002/ijc.31092. Epub 2017 Oct 17.
10
FAT1 prevents epithelial mesenchymal transition (EMT) via MAPK/ERK signaling pathway in esophageal squamous cell cancer.FAT1 通过 MAPK/ERK 信号通路防止食管鳞癌细胞发生上皮间质转化(EMT)。
Cancer Lett. 2017 Jul 1;397:83-93. doi: 10.1016/j.canlet.2017.03.033. Epub 2017 Mar 31.