Suppr超能文献

巨细胞病毒感染延长了颗粒细胞前体细胞在出生后小脑发育过程中的细胞周期。

Cytomegalovirus infection lengthens the cell cycle of granule cell precursors during postnatal cerebellar development.

机构信息

Department of Microbiology, University of Alabama at Birmingham, School of Medicine, Birmingham, Alabama, USA.

Laboratory of Hearing Biology and Therapeutics, National Institute on Deafness and Other Communication Disorders (NIDCD), NIH, Bethesda, Maryland, USA.

出版信息

JCI Insight. 2024 Jun 10;9(11):e175525. doi: 10.1172/jci.insight.175525.

Abstract

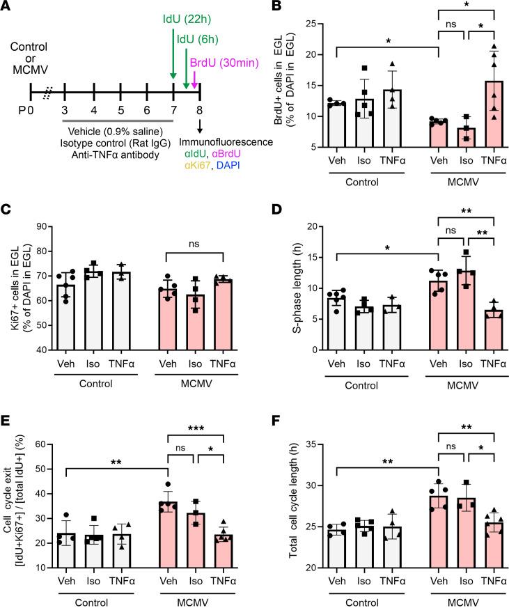
Human cytomegalovirus (HCMV) infection in infants infected in utero can lead to a variety of neurodevelopmental disorders. However, mechanisms underlying altered neurodevelopment in infected infants remain poorly understood. We have previously described a murine model of congenital HCMV infection in which murine CMV (MCMV) spreads hematogenously and establishes a focal infection in all regions of the brain of newborn mice, including the cerebellum. Infection resulted in disruption of cerebellar cortical development characterized by reduced cerebellar size and foliation. This disruption was associated with altered cell cycle progression of the granule cell precursors (GCPs), which are the progenitors that give rise to granule cells (GCs), the most abundant neurons in the cerebellum. In the current study, we have demonstrated that MCMV infection leads to prolonged GCP cell cycle, premature exit from the cell cycle, and reduced numbers of GCs resulting in cerebellar hypoplasia. Treatment with TNF-α neutralizing antibody partially normalized the cell cycle alterations of GCPs and altered cerebellar morphogenesis induced by MCMV infection. Collectively, our results argue that virus-induced inflammation altered the cell cycle of GCPs resulting in a reduced numbers of GCs and cerebellar cortical hypoplasia, thus providing a potential mechanism for altered neurodevelopment in fetuses infected with HCMV.

摘要

人巨细胞病毒(HCMV)宫内感染可导致多种神经发育障碍。然而,感染婴儿神经发育改变的机制仍知之甚少。我们之前描述了一种先天性 HCMV 感染的小鼠模型,其中鼠巨细胞病毒(MCMV)通过血液传播,并在新生小鼠的大脑所有区域建立局灶性感染,包括小脑。感染导致小脑皮质发育中断,表现为小脑体积缩小和分层减少。这种中断与颗粒细胞前体细胞(GCPs)的细胞周期进程改变有关,GCPs 是产生颗粒细胞(GCs)的祖细胞,GCs 是小脑最丰富的神经元。在本研究中,我们已经证明,MCMV 感染导致 GCP 细胞周期延长、过早退出细胞周期以及 GC 数量减少,导致小脑发育不全。用 TNF-α 中和抗体治疗部分纠正了 MCMV 感染引起的 GCP 细胞周期改变和小脑形态发生改变。总之,我们的结果表明,病毒诱导的炎症改变了 GCP 的细胞周期,导致 GC 数量减少和小脑皮质发育不全,从而为 HCMV 感染胎儿神经发育改变提供了潜在机制。

https://cdn.ncbi.nlm.nih.gov/pmc/blobs/dd82/11382886/713c5aa537c7/jciinsight-9-175525-g171.jpg

文献检索

告别复杂PubMed语法,用中文像聊天一样搜索,搜遍4000万医学文献。AI智能推荐,让科研检索更轻松。

立即免费搜索

文件翻译

保留排版,准确专业,支持PDF/Word/PPT等文件格式,支持 12+语言互译。

免费翻译文档

深度研究

AI帮你快速写综述,25分钟生成高质量综述,智能提取关键信息,辅助科研写作。

立即免费体验