Suppr超能文献

扁桃体来源的间充质干细胞中血小板源性生长因子受体β的缺失通过p16/Rb通路的调节诱导细胞衰老。

Podoplanin depletion in tonsil-derived mesenchymal stem cells induces cellular senescence via regulation of the p16/Rb pathway.

作者信息

Kim Ha Yeong, Kim Han Su

机构信息

Department of Otorhinolaryngology-Head and Neck Surgery, College of Medicine, Ewha Womans University, 1071 Anyangcheon-ro, Yangcheon-gu, Seoul, 07985, Republic of Korea.

出版信息

Cell Commun Signal. 2024 Jun 12;22(1):323. doi: 10.1186/s12964-024-01705-8.

Abstract

BACKGROUND

Mesenchymal stem cells (MSCs) are widely used in the development of therapeutic tools in regenerative medicine. However, their quality decreases during in vitro expansion because of heterogeneity and acquired cellular senescence. We investigated the potential role of podoplanin (PDPN) in minimizing cellular senescence and maintaining the stemness of tonsil-derived MSCs (TMSCs).

METHODS

TMSCs were isolated from human tonsil tissues using an enzymatic method, expanded, and divided into two groups: early-passaged TMSCs, which were cultured for 3-7 passages, and late-passaged TMSCs, which were passaged more than 15 times. The TMSCs were evaluated for cellular senescence and MSC characteristics, and PDPN-positive and -negative cells were identified by fluorescence-activated cell sorting. In addition, MSC features were assessed in siRNA-mediated PDPN-depleted TMSCs.

RESULTS

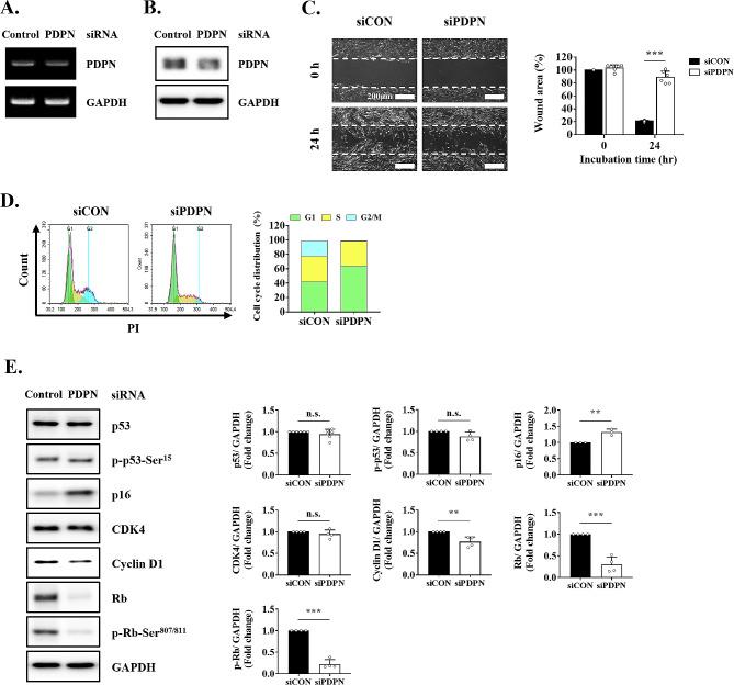
TMSCs, when passaged more than 15 times and becoming senescent, exhibited reduced proliferative rates, telomere length, pluripotency marker (NANOG, OCT4, and SOX2) expression, and tri-lineage differentiation potential (adipogenesis, chondrogenesis, or osteogenesis) compared to cells passaged less than five times. Furthermore, PDPN protein levels significantly decreased in a passage-dependent manner. PDPN-positive cells maintained their stemness characteristics, such as MSC-specific surface antigen (CD14, CD34, CD45, CD73, CD90, and CD105) and pluripotency marker expression, and exhibited higher tri-lineage differentiation potential than PDPN-negative cells. SiRNA-mediated silencing of PDPN led to decreased cell-cycle progression, proliferation, and migration, indicating the significance of PDPN as a preliminary senescence-related factor. These reductions directly contributed to the induction of cellular senescence via p16/Rb pathway activation.

CONCLUSION

PDPN may serve as a novel biomarker to mitigate cellular senescence in the clinical application of MSCs.

摘要

背景

间充质干细胞(MSCs)广泛应用于再生医学治疗工具的开发。然而,由于细胞异质性和获得性细胞衰老,其质量在体外扩增过程中会下降。我们研究了血小板反应蛋白-1(PDPN)在最小化细胞衰老和维持扁桃体来源的间充质干细胞(TMSCs)干性方面的潜在作用。

方法

采用酶法从人扁桃体组织中分离TMSCs,进行扩增,并分为两组:传代3 - 7次的早期传代TMSCs和传代超过15次的晚期传代TMSCs。评估TMSCs的细胞衰老和间充质干细胞特征,并通过荧光激活细胞分选鉴定PDPN阳性和阴性细胞。此外,在小干扰RNA(siRNA)介导的PDPN缺失的TMSCs中评估间充质干细胞特征。

结果

与传代少于5次的细胞相比,传代超过15次并衰老的TMSCs表现出增殖率降低、端粒长度缩短、多能性标志物(NANOG、OCT4和SOX2)表达降低以及三系分化潜能(成脂、成软骨或成骨)降低。此外,PDPN蛋白水平以传代依赖的方式显著降低。PDPN阳性细胞维持其干性特征,如间充质干细胞特异性表面抗原(CD14、CD34、CD45、CD73、CD90和CD105)和多能性标志物表达,并表现出比PDPN阴性细胞更高的三系分化潜能。siRNA介导的PDPN沉默导致细胞周期进程、增殖和迁移减少,表明PDPN作为初步衰老相关因子的重要性。这些减少通过p16/Rb途径激活直接导致细胞衰老的诱导。

结论

PDPN可能作为一种新型生物标志物,在间充质干细胞的临床应用中减轻细胞衰老。

https://cdn.ncbi.nlm.nih.gov/pmc/blobs/2997/11167904/e49899a1cf8f/12964_2024_1705_Fig1_HTML.jpg

文献检索

告别复杂PubMed语法,用中文像聊天一样搜索,搜遍4000万医学文献。AI智能推荐,让科研检索更轻松。

立即免费搜索

文件翻译

保留排版,准确专业,支持PDF/Word/PPT等文件格式,支持 12+语言互译。

免费翻译文档

深度研究

AI帮你快速写综述,25分钟生成高质量综述,智能提取关键信息,辅助科研写作。

立即免费体验