• 文献检索
  • 文档翻译
  • 深度研究
  • 学术资讯
  • Suppr Zotero 插件Zotero 插件
  • 邀请有礼
  • 套餐&价格
  • 历史记录
应用&插件
Suppr Zotero 插件Zotero 插件浏览器插件Mac 客户端Windows 客户端微信小程序
定价
高级版会员购买积分包购买API积分包
服务
文献检索文档翻译深度研究API 文档MCP 服务
关于我们
关于 Suppr公司介绍联系我们用户协议隐私条款
关注我们

Suppr 超能文献

核心技术专利:CN118964589B侵权必究
粤ICP备2023148730 号-1Suppr @ 2026

文献检索

告别复杂PubMed语法,用中文像聊天一样搜索,搜遍4000万医学文献。AI智能推荐,让科研检索更轻松。

立即免费搜索

文件翻译

保留排版,准确专业,支持PDF/Word/PPT等文件格式,支持 12+语言互译。

免费翻译文档

深度研究

AI帮你快速写综述,25分钟生成高质量综述,智能提取关键信息,辅助科研写作。

立即免费体验

具有人诱导多能干细胞源性星形胶质细胞的自组装 3D 芯片血管模型。

Self-assembling 3D vessel-on-chip model with hiPSC-derived astrocytes.

机构信息

Department of Anatomy and Embryology, Leiden University Medical Centre, 2333ZA Leiden, the Netherlands.

Department of Anatomy and Embryology, Leiden University Medical Centre, 2333ZA Leiden, the Netherlands; Department of Clinical Genetics, Leiden University Medical Centre, 2333ZA Leiden, the Netherlands.

出版信息

Stem Cell Reports. 2024 Jul 9;19(7):946-956. doi: 10.1016/j.stemcr.2024.05.006. Epub 2024 Jun 13.

DOI:10.1016/j.stemcr.2024.05.006
PMID:38876110
原文链接:https://pmc.ncbi.nlm.nih.gov/articles/PMC11252484/
Abstract

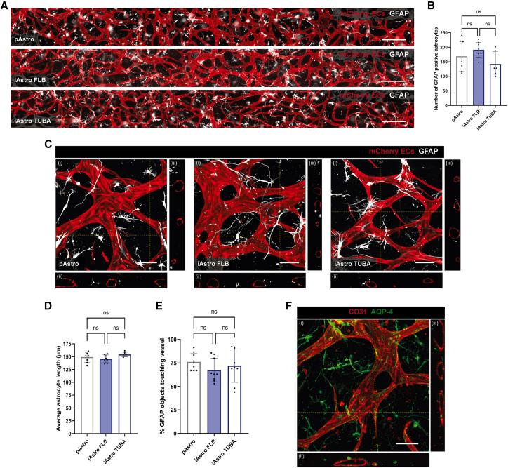
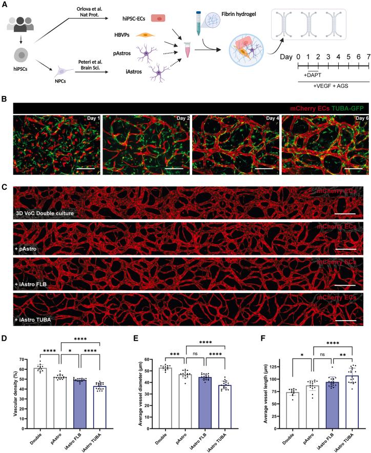
Functionality of the blood-brain barrier (BBB) relies on the interaction between endothelial cells (ECs), pericytes, and astrocytes to regulate molecule transport within the central nervous system. Most experimental models for the BBB rely on freshly isolated primary brain cells. Here, we explored human induced pluripotent stem cells (hiPSCs) as a cellular source for astrocytes in a 3D vessel-on-chip (VoC) model. Self-organized microvascular networks were formed by combining hiPSC-derived ECs, human brain vascular pericytes, and hiPSC-derived astrocytes within a fibrin hydrogel. The hiPSC-ECs and pericytes showed close interactions, but, somewhat unexpectedly, addition of astrocytes disrupted microvascular network formation. However, continuous fluid perfusion or activation of cyclic AMP (cAMP) signaling rescued the vascular organization and decreased vascular permeability. Nevertheless, astrocytes did not affect the expression of proteins related to junction formation, transport, or extracellular matrix, indicating that, despite other claims, hiPSC-derived ECs do not entirely acquire a BBB-like identity in the 3D VoC model.

摘要

血脑屏障(BBB)的功能依赖于内皮细胞(ECs)、周细胞和星形胶质细胞之间的相互作用,以调节中枢神经系统内的分子运输。大多数 BBB 的实验模型依赖于新鲜分离的原代脑细胞。在这里,我们探索了人诱导多能干细胞(hiPSCs)作为星形胶质细胞在 3D 血管芯片(VoC)模型中的细胞来源。通过在纤维蛋白水凝胶中组合 hiPSC 衍生的 ECs、人脑血管周细胞和 hiPSC 衍生的星形胶质细胞,自组织形成微血管网络。hiPSC-ECs 和周细胞表现出紧密的相互作用,但出人意料的是,星形胶质细胞的加入破坏了微血管网络的形成。然而,连续的流体灌注或环磷酸腺苷(cAMP)信号的激活挽救了血管组织并降低了血管通透性。尽管如此,星形胶质细胞并不影响与连接形成、运输或细胞外基质相关的蛋白的表达,这表明,尽管有其他说法,hiPSC 衍生的 ECs 在 3D VoC 模型中并没有完全获得类似于 BBB 的身份。

https://cdn.ncbi.nlm.nih.gov/pmc/blobs/a9af/11252484/0846eefc1165/gr4.jpg
https://cdn.ncbi.nlm.nih.gov/pmc/blobs/a9af/11252484/79fa23b56592/fx1.jpg
https://cdn.ncbi.nlm.nih.gov/pmc/blobs/a9af/11252484/96c315eb58a7/gr1.jpg
https://cdn.ncbi.nlm.nih.gov/pmc/blobs/a9af/11252484/a57fd7890e7d/gr2.jpg
https://cdn.ncbi.nlm.nih.gov/pmc/blobs/a9af/11252484/dbff98ba8180/gr3.jpg
https://cdn.ncbi.nlm.nih.gov/pmc/blobs/a9af/11252484/0846eefc1165/gr4.jpg
https://cdn.ncbi.nlm.nih.gov/pmc/blobs/a9af/11252484/79fa23b56592/fx1.jpg
https://cdn.ncbi.nlm.nih.gov/pmc/blobs/a9af/11252484/96c315eb58a7/gr1.jpg
https://cdn.ncbi.nlm.nih.gov/pmc/blobs/a9af/11252484/a57fd7890e7d/gr2.jpg
https://cdn.ncbi.nlm.nih.gov/pmc/blobs/a9af/11252484/dbff98ba8180/gr3.jpg
https://cdn.ncbi.nlm.nih.gov/pmc/blobs/a9af/11252484/0846eefc1165/gr4.jpg

相似文献

1
Self-assembling 3D vessel-on-chip model with hiPSC-derived astrocytes.具有人诱导多能干细胞源性星形胶质细胞的自组装 3D 芯片血管模型。
Stem Cell Reports. 2024 Jul 9;19(7):946-956. doi: 10.1016/j.stemcr.2024.05.006. Epub 2024 Jun 13.
2
Generation of Advanced Blood-Brain Barrier Spheroids Using Human-Induced Pluripotent Stem Cell-Derived Brain Capillary Endothelial-Like Cells.利用人诱导多能干细胞衍生的脑微血管内皮样细胞生成先进的血脑屏障类器官
Adv Biol (Weinh). 2025 Apr;9(4):e2400442. doi: 10.1002/adbi.202400442. Epub 2025 Feb 6.
3
In Vitro Modeling of Blood-Brain Barrier with Human iPSC-Derived Endothelial Cells, Pericytes, Neurons, and Astrocytes via Notch Signaling.通过Notch信号通路利用人诱导多能干细胞衍生的内皮细胞、周细胞、神经元和星形胶质细胞对血脑屏障进行体外建模
Stem Cell Reports. 2017 Mar 14;8(3):634-647. doi: 10.1016/j.stemcr.2017.01.023. Epub 2017 Feb 23.
4
Engineered 3D vessel-on-chip using hiPSC-derived endothelial- and vascular smooth muscle cells.使用 hiPSC 衍生的内皮细胞和血管平滑肌细胞构建 3D 工程化血管芯片。
Stem Cell Reports. 2021 Sep 14;16(9):2159-2168. doi: 10.1016/j.stemcr.2021.08.003. Epub 2021 Sep 2.
5
3D self-organized microvascular model of the human blood-brain barrier with endothelial cells, pericytes and astrocytes.具有内皮细胞、周细胞和星形胶质细胞的人血脑屏障 3D 自组织微血管模型。
Biomaterials. 2018 Oct;180:117-129. doi: 10.1016/j.biomaterials.2018.07.014. Epub 2018 Jul 12.
6
Generation of Functional Vascular Endothelial Cells and Pericytes from Keratinocyte Derived Human Induced Pluripotent Stem Cells.从角质形成细胞衍生的人诱导多能干细胞生成功能性血管内皮细胞和平滑肌周细胞。
Cells. 2021 Jan 5;10(1):74. doi: 10.3390/cells10010074.
7
A pump-free tricellular blood-brain barrier on-a-chip model to understand barrier property and evaluate drug response.一种无泵三细胞血脑屏障芯片模型,用于了解屏障特性和评估药物反应。
Biotechnol Bioeng. 2020 Apr;117(4):1127-1136. doi: 10.1002/bit.27260. Epub 2020 Jan 18.
8
Three-Dimensional Vessels-on-a-Chip Based on hiPSC-derived Vascular Endothelial and Smooth Muscle Cells.基于 hiPSC 分化的血管内皮和平滑肌细胞的三维血管芯片。
Curr Protoc. 2022 Oct;2(10):e564. doi: 10.1002/cpz1.564.
9
Comparison of organ-specific endothelial cells in terms of microvascular formation and endothelial barrier functions.比较不同器官特异性内皮细胞在微血管形成和内皮屏障功能方面的差异。
Microvasc Res. 2019 Mar;122:60-70. doi: 10.1016/j.mvr.2018.11.007. Epub 2018 Nov 22.
10
Functionality of endothelial cells and pericytes from human pluripotent stem cells demonstrated in cultured vascular plexus and zebrafish xenografts.从人多能干细胞中培养的血管丛和斑马鱼异种移植物中证实的内皮细胞和周细胞的功能。
Arterioscler Thromb Vasc Biol. 2014 Jan;34(1):177-86. doi: 10.1161/ATVBAHA.113.302598. Epub 2013 Oct 24.

引用本文的文献

1
Plasmodium falciparum egress disrupts endothelial junctions and activates JAK-STAT signaling in a microvascular 3D blood-brain barrier model.在微血管三维血脑屏障模型中,恶性疟原虫的逸出会破坏内皮细胞连接并激活JAK-STAT信号通路。
Nat Commun. 2025 Aug 6;16(1):7262. doi: 10.1038/s41467-025-62514-2.
2
Organ-on-chip platforms for nanoparticle toxicity and efficacy assessment: Advancing beyond traditional in vitro and in vivo models.用于纳米颗粒毒性和功效评估的芯片器官平台:超越传统体外和体内模型的进展。
Mater Today Bio. 2025 Jul 4;33:102053. doi: 10.1016/j.mtbio.2025.102053. eCollection 2025 Aug.
3
Methods for processing and analyzing images of vascularized micro-organ and tumor systems.

本文引用的文献

1
Interstitial flow promotes the formation of functional microvascular networks through upregulation of matrix metalloproteinase-2.间质流通过上调基质金属蛋白酶-2促进功能性微血管网络的形成。
Adv Funct Mater. 2022 Oct 21;32(43). doi: 10.1002/adfm.202206767. Epub 2022 Aug 15.
2
Vascular defects associated with hereditary hemorrhagic telangiectasia revealed in patient-derived isogenic iPSCs in 3D vessels on chip.血管缺陷与遗传性出血性毛细血管扩张症相关,在 3D 芯片血管中的患者来源同基因 iPSC 中得以揭示。
Stem Cell Reports. 2022 Jul 12;17(7):1536-1545. doi: 10.1016/j.stemcr.2022.05.022. Epub 2022 Jun 30.
3
Intrinsic blood-brain barrier dysfunction contributes to multiple sclerosis pathogenesis.
血管化微生物和肿瘤系统图像的处理与分析方法。
Front Bioeng Biotechnol. 2025 Jun 12;13:1585003. doi: 10.3389/fbioe.2025.1585003. eCollection 2025.
4
Methods for Processing and Analyzing Images of Vascularized Micro-Organ and Tumor Systems.血管化微器官和肿瘤系统图像的处理与分析方法
bioRxiv. 2025 Mar 14:2025.03.12.642741. doi: 10.1101/2025.03.12.642741.
内在血脑屏障功能障碍导致多发性硬化症的发病机制。
Brain. 2022 Dec 19;145(12):4334-4348. doi: 10.1093/brain/awac019.
4
Engineered human blood-brain barrier microfluidic model for vascular permeability analyses.用于血管通透性分析的工程化人脑血脑屏障微流控模型。
Nat Protoc. 2022 Jan;17(1):95-128. doi: 10.1038/s41596-021-00635-w. Epub 2022 Jan 7.
5
Interstitial flow enhances the formation, connectivity, and function of 3D brain microvascular networks generated within a microfluidic device.间质流增强了在微流控装置内生成的 3D 脑微血管网络的形成、连通性和功能。
Lab Chip. 2021 Dec 21;22(1):170-192. doi: 10.1039/d1lc00605c.
6
Wnt signaling mediates acquisition of blood-brain barrier properties in naïve endothelium derived from human pluripotent stem cells.Wnt 信号转导介导了源自人类多能干细胞的幼稚内皮细胞获得血脑屏障特性。
Elife. 2021 Nov 10;10:e70992. doi: 10.7554/eLife.70992.
7
Engineered 3D vessel-on-chip using hiPSC-derived endothelial- and vascular smooth muscle cells.使用 hiPSC 衍生的内皮细胞和血管平滑肌细胞构建 3D 工程化血管芯片。
Stem Cell Reports. 2021 Sep 14;16(9):2159-2168. doi: 10.1016/j.stemcr.2021.08.003. Epub 2021 Sep 2.
8
cAMP Compartmentalization in Cerebrovascular Endothelial Cells: New Therapeutic Opportunities in Alzheimer's Disease.脑血管内皮细胞中环磷酸腺苷的区室化:阿尔茨海默病的新治疗机会。
Cells. 2021 Jul 31;10(8):1951. doi: 10.3390/cells10081951.
9
Biology and Models of the Blood-Brain Barrier.血脑屏障的生物学和模型。
Annu Rev Biomed Eng. 2021 Jul 13;23:359-384. doi: 10.1146/annurev-bioeng-082120-042814.
10
Generation of the Human Pluripotent Stem-Cell-Derived Astrocyte Model with Forebrain Identity.具有前脑特征的人多能干细胞衍生星形胶质细胞模型的生成。
Brain Sci. 2021 Feb 9;11(2):209. doi: 10.3390/brainsci11020209.