Suppr超能文献

一种特异性靶向病理构象体的抗tau蛋白病黏膜疫苗的研发。

Development of an anti-tauopathy mucosal vaccine specifically targeting pathologic conformers.

作者信息

Tan Wenzhi, Thiruppathi Jayalakshmi, Hong Seol Hee, Puth Sao, Pheng Sophea, Mun Bo-Ram, Choi Won-Seok, Lee Kyung-Hwa, Park Hyun-Sun, Nguyen Duc Tien, Lee Min-Cheol, Jeong Kwangjoon, Zheng Jin Hai, Kim Young, Lee Shee Eun, Rhee Joon Haeng

机构信息

Clinical Vaccine R&D Center, Chonnam National University, Hwasun-gun, Jeonnam, 58128, Republic of Korea.

Department of Microbiology, Chonnam National University Medical School, Hwasun-gun, Jeonnam, 58128, Republic of Korea.

出版信息

NPJ Vaccines. 2024 Jun 15;9(1):108. doi: 10.1038/s41541-024-00904-1.

Abstract

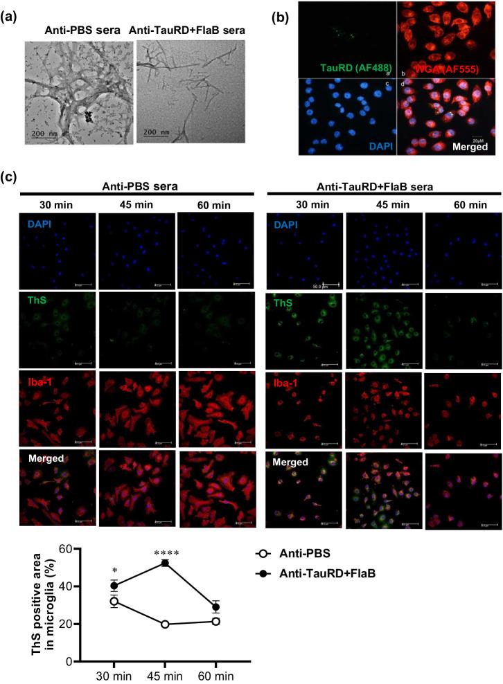
Alzheimer's disease (AD) and related tauopathies are associated with pathological tau protein aggregation, which plays an important role in neurofibrillary degeneration and dementia. Targeted immunotherapy to eliminate pathological tau aggregates is known to improve cognitive deficits in AD animal models. The tau repeat domain (TauRD) plays a pivotal role in tau-microtubule interactions and is critically involved in the aggregation of hyperphosphorylated tau proteins. Because TauRD forms the structural core of tau aggregates, the development of immunotherapies that selectively target TauRD-induced pathological aggregates holds great promise for the modulation of tauopathies. In this study, we generated recombinant TauRD polypeptide that form neurofibrillary tangle-like structures and evaluated TauRD-specific immune responses following intranasal immunization in combination with the mucosal adjuvant FlaB. In BALB/C mice, repeated immunizations at one-week intervals induced robust TauRD-specific antibody responses in a TLR5-dependent manner. Notably, the resulting antiserum recognized only the aggregated form of TauRD, while ignoring monomeric TauRD. The antiserum effectively inhibited TauRD filament formation and promoted the phagocytic degradation of TauRD aggregate fragments by microglia. The antiserum also specifically recognized pathological tau conformers in the human AD brain. Based on these results, we engineered a built-in flagellin-adjuvanted TauRD (FlaB-TauRD) vaccine and tested its efficacy in a P301S transgenic mouse model. Mucosal immunization with FlaB-TauRD improved quality of life, as indicated by the amelioration of memory deficits, and alleviated tauopathy progression. Notably, the survival of the vaccinated mice was dramatically extended. In conclusion, we developed a mucosal vaccine that exclusively targets pathological tau conformers and prevents disease progression.

摘要

阿尔茨海默病(AD)及相关的tau蛋白病与病理性tau蛋白聚集有关,病理性tau蛋白聚集在神经原纤维变性和痴呆中起重要作用。已知靶向免疫疗法消除病理性tau聚集体可改善AD动物模型中的认知缺陷。tau重复结构域(TauRD)在tau与微管的相互作用中起关键作用,并在高磷酸化tau蛋白的聚集中起关键作用。由于TauRD形成tau聚集体的结构核心,开发选择性靶向TauRD诱导的病理性聚集体的免疫疗法对调节tau蛋白病具有很大的前景。在本研究中,我们生成了形成神经原纤维缠结样结构的重组TauRD多肽,并评估了与粘膜佐剂FlaB联合鼻内免疫后TauRD特异性免疫反应。在BALB/C小鼠中,每隔一周重复免疫以TLR5依赖的方式诱导强烈的TauRD特异性抗体反应。值得注意的是,所得抗血清仅识别TauRD的聚集形式,而忽略单体TauRD。该抗血清有效抑制TauRD丝形成,并促进小胶质细胞对TauRD聚集片段的吞噬降解。该抗血清还特异性识别人类AD脑中的病理性tau构象体。基于这些结果,我们设计了一种内置鞭毛蛋白佐剂的TauRD(FlaB-TauRD)疫苗,并在P301S转基因小鼠模型中测试了其疗效。用FlaB-TauRD进行粘膜免疫改善了生活质量,如记忆缺陷的改善所示,并减轻了tau蛋白病的进展。值得注意的是,接种疫苗小鼠的存活期显著延长。总之,我们开发了一种专门针对病理性tau构象体并预防疾病进展的粘膜疫苗。

https://cdn.ncbi.nlm.nih.gov/pmc/blobs/8ffd/11180213/c966019ef43e/41541_2024_904_Fig1_HTML.jpg

文献检索

告别复杂PubMed语法,用中文像聊天一样搜索,搜遍4000万医学文献。AI智能推荐,让科研检索更轻松。

立即免费搜索

文件翻译

保留排版,准确专业,支持PDF/Word/PPT等文件格式,支持 12+语言互译。

免费翻译文档

深度研究

AI帮你快速写综述,25分钟生成高质量综述,智能提取关键信息,辅助科研写作。

立即免费体验