• 文献检索
  • 文档翻译
  • 深度研究
  • 学术资讯
  • Suppr Zotero 插件Zotero 插件
  • 邀请有礼
  • 套餐&价格
  • 历史记录
应用&插件
Suppr Zotero 插件Zotero 插件浏览器插件Mac 客户端Windows 客户端微信小程序
定价
高级版会员购买积分包购买API积分包
服务
文献检索文档翻译深度研究API 文档MCP 服务
关于我们
关于 Suppr公司介绍联系我们用户协议隐私条款
关注我们

Suppr 超能文献

核心技术专利:CN118964589B侵权必究
粤ICP备2023148730 号-1Suppr @ 2026

文献检索

告别复杂PubMed语法,用中文像聊天一样搜索,搜遍4000万医学文献。AI智能推荐,让科研检索更轻松。

立即免费搜索

文件翻译

保留排版,准确专业,支持PDF/Word/PPT等文件格式,支持 12+语言互译。

免费翻译文档

深度研究

AI帮你快速写综述,25分钟生成高质量综述,智能提取关键信息,辅助科研写作。

立即免费体验

基于网络的、人工指导的或计算机指导的针对大学生焦虑和抑郁的跨诊断认知行为疗法的随机对照试验。

Web-Based, Human-Guided, or Computer-Guided Transdiagnostic Cognitive Behavioral Therapy in University Students With Anxiety and Depression: Randomized Controlled Trial.

机构信息

Department of Developmental Psychology, University of Amsterdam, Amsterdam, Netherlands.

Technical Support Psychology Department, University of Amsterdam, Amsterdam, Netherlands.

出版信息

JMIR Ment Health. 2024 Jun 19;11:e50503. doi: 10.2196/50503.

DOI:10.2196/50503
PMID:38896474
原文链接:https://pmc.ncbi.nlm.nih.gov/articles/PMC11222767/
Abstract

BACKGROUND

Internet-based cognitive behavioral interventions (iCBTs) are efficacious treatments for depression and anxiety. However, it is unknown whether adding human guidance is feasible and beneficial within a large educational setting.

OBJECTIVE

This study aims to potentially demonstrate the superiority of 2 variants of a transdiagnostic iCBT program (human-guided and computer-guided iCBT) over care as usual (CAU) in a large sample of university students and the superiority of human-guided iCBT over computer-guided iCBT.

METHODS

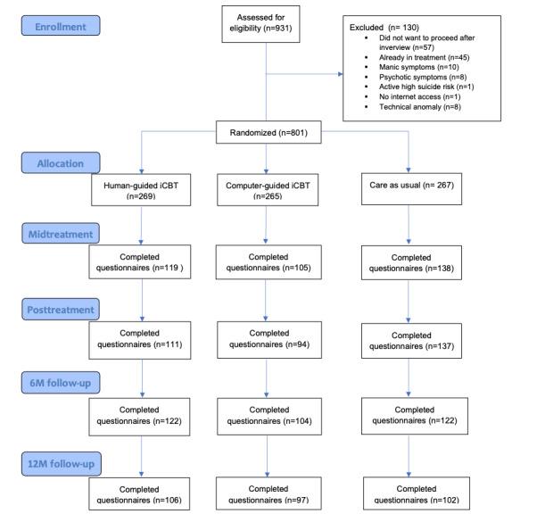
A total of 801 students with elevated levels of anxiety, depression, or both from a large university in the Netherlands were recruited as participants and randomized to 1 of 3 conditions: human-guided iCBT, computer-guided iCBT, and CAU. The primary outcome measures were depression (Patient Health Questionnaire) and anxiety (Generalized Anxiety Disorder scale). Secondary outcomes included substance use-related problems (Alcohol Use Disorder Identification Test and Drug Abuse Screening Test-10 items). Linear mixed models were used to estimate the effects of time, treatment group, and their interactions (slopes). The primary research question was whether the 3 conditions differed in improvement over 3 time points (baseline, midtreatment, and after treatment) in terms of depression and anxiety symptoms. Results were analyzed according to the intention-to-treat principle using multiple imputation. Patients were followed exploratively from baseline to 6 and 12 months.

RESULTS

In both short-term and long-term analyses, the slopes for the 3 conditions did not differ significantly in terms of depression and anxiety, although both web-based interventions were marginally more efficacious than CAU over 6 months (P values between .02 and .03). All groups showed significant improvement over time (P<.001). For the secondary outcomes, only significant improvements over time (across and not between groups) were found for drug use (P<.001). Significant differences were found in terms of adherence, indicating that participants in the human-guided condition did more sessions than those in the computer-guided condition (P=.002).

CONCLUSIONS

The transdiagnostic iCBT program offers a practical, feasible, and efficacious alternative to usual care to tackle mental health problems in a large university setting. There is no indication that human guidance should be preferred over technological guidance. The potential preference of human support also depends on the scale of implementation and cost-effectiveness, which need to be addressed in future trials.

TRIAL REGISTRATION

International Clinical Trials Registry Platform NL7328/NTR7544; https://trialsearch.who.int/Trial2.aspx?TrialID=NL-OMON26795.

摘要

背景

基于互联网的认知行为干预(iCBT)是治疗抑郁和焦虑的有效方法。然而,在大型教育环境中,增加人工指导是否可行和有益尚不清楚。

目的

本研究旨在通过对荷兰一所大型大学的大量学生进行研究,证明一种跨诊断 iCBT 程序(人工指导和计算机指导 iCBT)的 2 种变体相对于常规护理(CAU)具有潜在优势,以及人工指导 iCBT 优于计算机指导 iCBT。

方法

共招募了 801 名来自荷兰一所大型大学的焦虑、抑郁或两者均有升高的学生作为参与者,并随机分为 3 组:人工指导 iCBT、计算机指导 iCBT 和 CAU。主要结局测量指标为抑郁(患者健康问卷)和焦虑(广泛性焦虑障碍量表)。次要结局指标包括物质使用相关问题(酒精使用障碍识别测试和药物滥用筛查测试-10 项)。使用线性混合模型来估计时间、治疗组及其相互作用(斜率)的影响。主要研究问题是,在 3 个条件下,在抑郁和焦虑症状方面,是否在 3 个时间点(基线、中期治疗和治疗后)的改善程度存在差异。根据意向治疗原则,使用多重插补进行分析。对患者进行探索性随访,从基线到 6 个月和 12 个月。

结果

在短期和长期分析中,3 个条件的斜率在抑郁和焦虑方面没有显著差异,尽管这两种基于网络的干预措施在 6 个月时比 CAU 略有效(P 值在.02 到.03 之间)。所有组在治疗期间都有显著改善(P<.001)。对于次要结局,仅在药物使用方面发现了随着时间的推移(跨组和不跨组)的显著改善(P<.001)。在依从性方面存在显著差异,表明人工指导组的参与者比计算机指导组的参与者完成了更多的疗程(P=.002)。

结论

跨诊断 iCBT 方案为解决大型大学环境中的心理健康问题提供了一种实用、可行且有效的替代常规护理的方法。没有迹象表明人工指导应该优于技术指导。对人工支持的潜在偏好也取决于实施规模和成本效益,这需要在未来的试验中加以解决。

试验注册

国际临床试验注册平台 NL7328/NTR7544;https://trialsearch.who.int/Trial2.aspx?TrialID=NL-OMON26795。

https://cdn.ncbi.nlm.nih.gov/pmc/blobs/f309/11222767/05ef5873be21/mental_v11i1e50503_fig6.jpg
https://cdn.ncbi.nlm.nih.gov/pmc/blobs/f309/11222767/f23aa3043389/mental_v11i1e50503_fig1.jpg
https://cdn.ncbi.nlm.nih.gov/pmc/blobs/f309/11222767/e99802cb528b/mental_v11i1e50503_fig2.jpg
https://cdn.ncbi.nlm.nih.gov/pmc/blobs/f309/11222767/c9014888d9df/mental_v11i1e50503_fig3.jpg
https://cdn.ncbi.nlm.nih.gov/pmc/blobs/f309/11222767/42661fb10c21/mental_v11i1e50503_fig4.jpg
https://cdn.ncbi.nlm.nih.gov/pmc/blobs/f309/11222767/73e3937bdf34/mental_v11i1e50503_fig5.jpg
https://cdn.ncbi.nlm.nih.gov/pmc/blobs/f309/11222767/05ef5873be21/mental_v11i1e50503_fig6.jpg
https://cdn.ncbi.nlm.nih.gov/pmc/blobs/f309/11222767/f23aa3043389/mental_v11i1e50503_fig1.jpg
https://cdn.ncbi.nlm.nih.gov/pmc/blobs/f309/11222767/e99802cb528b/mental_v11i1e50503_fig2.jpg
https://cdn.ncbi.nlm.nih.gov/pmc/blobs/f309/11222767/c9014888d9df/mental_v11i1e50503_fig3.jpg
https://cdn.ncbi.nlm.nih.gov/pmc/blobs/f309/11222767/42661fb10c21/mental_v11i1e50503_fig4.jpg
https://cdn.ncbi.nlm.nih.gov/pmc/blobs/f309/11222767/73e3937bdf34/mental_v11i1e50503_fig5.jpg
https://cdn.ncbi.nlm.nih.gov/pmc/blobs/f309/11222767/05ef5873be21/mental_v11i1e50503_fig6.jpg

相似文献

1
Web-Based, Human-Guided, or Computer-Guided Transdiagnostic Cognitive Behavioral Therapy in University Students With Anxiety and Depression: Randomized Controlled Trial.基于网络的、人工指导的或计算机指导的针对大学生焦虑和抑郁的跨诊断认知行为疗法的随机对照试验。
JMIR Ment Health. 2024 Jun 19;11:e50503. doi: 10.2196/50503.
2
Online computer or therapist-guided cognitive behavioral therapy in university students with anxiety and/or depression: study protocol of a randomised controlled trial.在线计算机或治疗师指导的认知行为疗法在有焦虑和/或抑郁的大学生中的应用:一项随机对照试验的研究方案。
BMJ Open. 2021 Nov 26;11(11):e049554. doi: 10.1136/bmjopen-2021-049554.
3
Guided internet-based transdiagnostic individually tailored Cognitive Behavioral Therapy for symptoms of depression and/or anxiety in college students: A randomized controlled trial.针对大学生抑郁和/或焦虑症状的基于互联网的指导性跨诊断个性化认知行为疗法:一项随机对照试验。
Behav Res Ther. 2022 Mar;150:104028. doi: 10.1016/j.brat.2021.104028. Epub 2022 Jan 4.
4
Internet-Delivered Cognitive Behavioural Therapy for Major Depression and Anxiety Disorders: A Health Technology Assessment.互联网提供的针对重度抑郁症和焦虑症的认知行为疗法:一项卫生技术评估。
Ont Health Technol Assess Ser. 2019 Feb 19;19(6):1-199. eCollection 2019.
5
Effects of Internet-Based Cognitive Behavioral Therapy for Harmful Alcohol Use and Alcohol Dependence as Self-help or With Therapist Guidance: Three-Armed Randomized Trial.基于互联网的认知行为疗法对有害饮酒和酒精依赖的自我治疗或有治疗师指导的影响:三臂随机试验。
J Med Internet Res. 2021 Nov 24;23(11):e29666. doi: 10.2196/29666.
6
Impact of an Online Discussion Forum on Self-Guided Internet-Delivered Cognitive Behavioral Therapy for Public Safety Personnel: Randomized Trial.在线讨论论坛对公共安全人员自我导向的互联网认知行为疗法的影响:随机试验。
J Med Internet Res. 2024 Aug 14;26:e59699. doi: 10.2196/59699.
7
Effectiveness and cost-effectiveness of guided Internet- and mobile-based CBT for adolescents and young adults with chronic somatic conditions and comorbid depression and anxiety symptoms (youthCOACH): study protocol for a multicentre randomized controlled trial.基于互联网和移动的认知行为疗法对慢性躯体疾病合并抑郁和焦虑症状的青少年和年轻成人的有效性和成本效益研究(youthCOACH):一项多中心随机对照试验的研究方案。
Trials. 2020 Mar 12;21(1):253. doi: 10.1186/s13063-019-4041-9.
8
Study protocol for pragmatic trials of Internet-delivered guided and unguided cognitive behavior therapy for treating depression and anxiety in university students of two Latin American countries: the Yo Puedo Sentirme Bien study.拉丁美洲两个国家大学生抑郁和焦虑的互联网为基础的有指导和无指导认知行为治疗的实用临床试验研究方案:Yo Puedo Sentirme Bien 研究。
Trials. 2022 Jun 2;23(1):450. doi: 10.1186/s13063-022-06255-3.
9
Long-Term Effects of Internet-Based Cognitive Behavioral Therapy on Depression Prevention Among University Students: Randomized Controlled Factorial Trial.基于互联网的认知行为疗法对预防大学生抑郁的长期效果:随机对照析因试验。
JMIR Ment Health. 2024 Sep 24;11:e56691. doi: 10.2196/56691.
10
Feasibility and potential efficacy of a guided internet- and mobile-based CBT for adolescents and young adults with chronic medical conditions and comorbid depression or anxiety symptoms (youthCOACH): a randomized controlled pilot trial.基于互联网和移动的认知行为疗法在青少年和年轻成人慢性病合并抑郁或焦虑症状中的可行性和潜在疗效(youthCOACH):一项随机对照试验。
BMC Pediatr. 2022 Jan 29;22(1):69. doi: 10.1186/s12887-022-03134-3.

引用本文的文献

1
A systematic review on personalization of treatment components in IBIs for mental disorders.关于精神障碍个体行为干预治疗成分个性化的系统评价。
Internet Interv. 2025 Jun 14;41:100840. doi: 10.1016/j.invent.2025.100840. eCollection 2025 Sep.
2
Dropout and completion in iCBT for university students: Insights from a thematic analysis.针对大学生的互联网认知行为疗法中的退出与完成情况:来自主题分析的见解
Internet Interv. 2025 May 14;40:100831. doi: 10.1016/j.invent.2025.100831. eCollection 2025 Jun.
3
Experiences with a guided trauma-focused internet- and mobile-based intervention: a qualitative study of youth's perspectives.

本文引用的文献

1
Man vs. machine: A meta-analysis on the added value of human support in text-based internet treatments ("e-therapy") for mental disorders.人与机器的较量:基于文本的互联网治疗(“电子治疗”)在精神障碍治疗中增加人类支持的价值的荟萃分析。
Clin Psychol Rev. 2022 Aug;96:102179. doi: 10.1016/j.cpr.2022.102179. Epub 2022 Jun 9.
2
Guided internet-based transdiagnostic individually tailored Cognitive Behavioral Therapy for symptoms of depression and/or anxiety in college students: A randomized controlled trial.针对大学生抑郁和/或焦虑症状的基于互联网的指导性跨诊断个性化认知行为疗法:一项随机对照试验。
Behav Res Ther. 2022 Mar;150:104028. doi: 10.1016/j.brat.2021.104028. Epub 2022 Jan 4.
3
一项针对创伤的网络和移动引导式干预的经验:一项关于青少年观点的定性研究。
Eur J Psychotraumatol. 2025 Dec;16(1):2480040. doi: 10.1080/20008066.2025.2480040. Epub 2025 Mar 27.
4
Current status and influencing factors of test anxiety of senior one students in Yanji, China: a cross-sectional study.中国延吉市高一学生考试焦虑的现状及影响因素:一项横断面研究
Front Psychol. 2024 Jul 23;15:1414215. doi: 10.3389/fpsyg.2024.1414215. eCollection 2024.
COVID-19 and mental health among at-risk university students: A prospective study into risk and protective factors.
COVID-19 与高危大学生的心理健康:风险和保护因素的前瞻性研究。
Int J Methods Psychiatr Res. 2022 Mar;31(1):e1901. doi: 10.1002/mpr.1901. Epub 2021 Dec 21.
4
Online computer or therapist-guided cognitive behavioral therapy in university students with anxiety and/or depression: study protocol of a randomised controlled trial.在线计算机或治疗师指导的认知行为疗法在有焦虑和/或抑郁的大学生中的应用:一项随机对照试验的研究方案。
BMJ Open. 2021 Nov 26;11(11):e049554. doi: 10.1136/bmjopen-2021-049554.
5
Dynamics of Identity Development in Adolescence: A Decade in Review.青少年身份发展的动态:十年回顾。
J Res Adolesc. 2021 Dec;31(4):908-927. doi: 10.1111/jora.12678.
6
Internet-Based Cognitive Behavioral Therapy for Depression: A Systematic Review and Individual Patient Data Network Meta-analysis.基于互联网的抑郁症认知行为疗法:系统评价和个体患者数据网络荟萃分析。
JAMA Psychiatry. 2021 Apr 1;78(4):361-371. doi: 10.1001/jamapsychiatry.2020.4364.
7
Transdiagnostic Internet-delivered cognitive behaviour therapy with therapist support offered once-weekly or once-weekly supplemented with therapist support within one-business-day: Pragmatic randomized controlled trial.跨诊断互联网认知行为疗法,每周提供一次治疗师支持,或每周一次并在一个工作日内补充治疗师支持:实用随机对照试验。
Internet Interv. 2020 Aug 31;22:100347. doi: 10.1016/j.invent.2020.100347. eCollection 2020 Dec.
8
Sources of Stress and Their Associations With Mental Disorders Among College Students: Results of the World Health Organization World Mental Health Surveys International College Student Initiative.大学生的压力源及其与精神障碍的关联:世界卫生组织世界心理健康调查国际大学生倡议的结果
Front Psychol. 2020 Jul 30;11:1759. doi: 10.3389/fpsyg.2020.01759. eCollection 2020.
9
The effect of e-mental health interventions on academic performance in university and college students: A meta-analysis of randomized controlled trials.电子心理健康干预对大学生学业成绩的影响:随机对照试验的荟萃分析
Internet Interv. 2020 Apr 23;20:100321. doi: 10.1016/j.invent.2020.100321. eCollection 2020 Apr.
10
The importance of physical and mental health in explaining health-related academic role impairment among college students.身心健康在解释大学生与健康相关的学业角色受损方面的重要性。
J Psychiatr Res. 2020 Apr;123:54-61. doi: 10.1016/j.jpsychires.2020.01.009. Epub 2020 Jan 29.