Wang Qiuyu, Zhang Sai, Jiang Jiayi, Chen Shaojuan, Ramakrishna Seeram, Zhao Wenwen, Yang Fan, Wu Shaohua
College of Textiles & Clothing, Qingdao University, Qingdao 266071, China.
College of Textile and Clothing, Dezhou University, Dezhou 253023, China.
Regen Biomater. 2024 Jun 4;11:rbae063. doi: 10.1093/rb/rbae063. eCollection 2024.
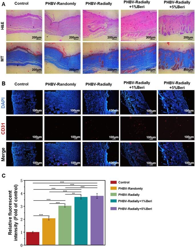
A dressing patch made of radially oriented poly(3-hydroxybutyrate-co-3-hydroxyvalerate) (PHBV) nanofibers was successfully manufactured with a modified electrospinning strategy. The as-electrospun PHBV radially oriented nanofiber dressing patch exhibited uniform and bead-free nanofibrous morphology and innovative radially oriented arrangement, which was demonstrated to possess obviously improved mechanical property, increased surface hydrophilicity and enhanced biological properties compared to the PHBV nanofiber dressing patch control with traditionally randomly oriented pattern. Interestingly, it was found that the radially oriented pattern could induce the cell migration from the periphery to the center along the radially oriented nanofibers in a rapid manner. To further improve the biofunction of PHBV radially oriented nanofiber dressing patch, berberine (Beri, an isoquinoline alkaloid) with two different concentrations were encapsulated into PHBV nanofibers during electrospinning, which were found to present a sustained drug release behavior for nearly one month. Importantly, the addition of Beri could impart the dressing patch with excellent anti-inflammatory property by significantly inhibiting the secretion of pro-inflammatory factors of M1 macrophages, and also showed an additive influence on promoting the proliferation of human dermal fibroblasts (HDFs), as well as inhibiting the growth of , and compared with the Beri-free dressing patch. In the animal studies, the electrospun PHBV radially oriented nanofiber dressing patch loading with high Beri content was found to obviously accelerate the healing process of diabetic mouse full-thickness skin wound with shortened healing time (100% wound closure rate after 18 days' treatment) and improved healing quality (improved collagen deposition, enhanced re-epithelialization and neovascularization and increased hair follicles). In all, this study reported an innovative therapeutic strategy integrating the excellent physical cues of electrospun PHBV radially oriented nanofiber dressing patch with the multiple biological cues of Beri for the effective treatment of hard-to-heal diabetic wounds.
采用改良的静电纺丝策略成功制备了由径向取向的聚(3-羟基丁酸酯-共-3-羟基戊酸酯)(PHBV)纳米纤维制成的敷料贴片。静电纺丝后的PHBV径向取向纳米纤维敷料贴片呈现出均匀且无珠的纳米纤维形态以及创新的径向取向排列,与传统随机取向模式的PHBV纳米纤维敷料贴片对照相比,其机械性能明显提高,表面亲水性增加,生物学性能增强。有趣的是,发现径向取向模式能够诱导细胞沿着径向取向的纳米纤维从周边快速向中心迁移。为了进一步改善PHBV径向取向纳米纤维敷料贴片的生物功能,在静电纺丝过程中将两种不同浓度的黄连素(Beri,一种异喹啉生物碱)包封到PHBV纳米纤维中,发现其呈现出近一个月的持续药物释放行为。重要的是,添加Beri可通过显著抑制M1巨噬细胞促炎因子的分泌,赋予敷料贴片优异的抗炎特性,并且与不含Beri的敷料贴片相比,在促进人皮肤成纤维细胞(HDFs)增殖以及抑制金黄色葡萄球菌、大肠杆菌和白色念珠菌生长方面也显示出相加作用。在动物研究中,发现负载高含量Beri的静电纺丝PHBV径向取向纳米纤维敷料贴片明显加速了糖尿病小鼠全层皮肤伤口的愈合过程,愈合时间缩短(治疗18天后伤口闭合率达100%),愈合质量提高(胶原沉积改善、再上皮化和新血管形成增强以及毛囊增多)。总之,本研究报道了一种创新的治疗策略,将静电纺丝PHBV径向取向纳米纤维敷料贴片的优异物理线索与Beri的多种生物学线索相结合,用于有效治疗难愈合的糖尿病伤口。