Suppr超能文献

单细胞和批量RNA测序数据的整合表明,CYTOR是皮肤黑色素瘤的一个潜在预后和免疫治疗反应标志物。

Integration of single-cell and bulk RNA sequencing data reveals that CYTOR is a potential prognostic and immunotherapeutic response marker for skin cutaneous melanoma.

作者信息

Zhang Ming, Ju Yikun, Xue Lei, Zhao Xueheng, Xu Xuezheng, Wu Geng, Bo Hao, Qin Zailong

机构信息

The First People's Hospital of Lianyungang, The First Affiliated Hospital of Kangda College of Nanjing Medical University, The Affiliated Lianyungang Hospital of Xuzhou Medical University, Lianyungang, 220005, China.

Department of Burn and Plastic Surgery, The Second Xiangya Hospital, Central South University, Changsha, 410011, China.

出版信息

J Cancer. 2024 May 28;15(12):3890-3902. doi: 10.7150/jca.94823. eCollection 2024.

Abstract

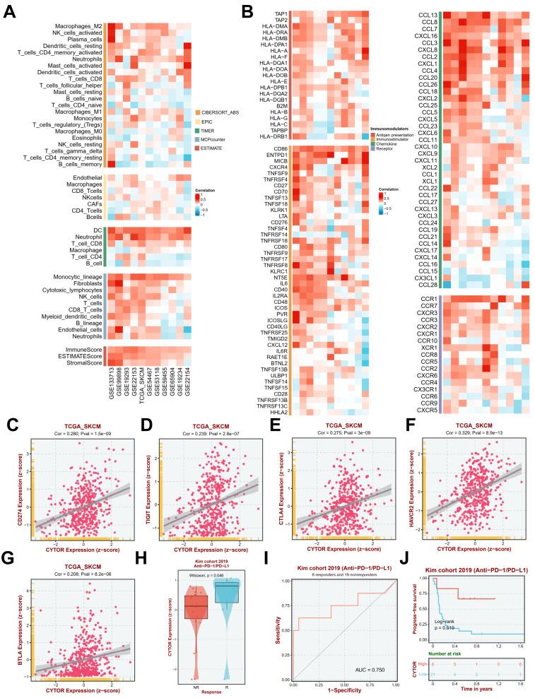
Skin cutaneous melanoma (SKCM) is a highly malignant tumor that is prone to immune escape and distant metastasis. Immunotherapy is considered to be the best treatment for patients with SKCM. However, not all patients benefit from it. We observed a significant differential expression of the lncRNA CYTOR in patients with SKCM based on single-cell and bulk RNA sequencing data mining results. The results showed that compared to normal tissue lncRNA CYTOR expression was significantly upregulated in SKCM tissue. Subsequently, we validated this finding in clinical samples, and we also found that the expression of lncRNA CYTOR in SKCM was higher as it progressed. lncRNA CYTOR was differentially expressed in patients who responded to immunotherapy, suggesting that it may serve as a biomarker to predict the efficacy of SKCM immunotherapy. In-depth analysis revealed that lncRNA CYTOR expression was strongly correlated with immune cell infiltration, immune response, and immune checkpoint expression. Meanwhile, our experiments revealed that CYTOR affects SKCM cell invasion and clone formation and is associated with the activation of the EMT pathway. In summary, our findings illustrate, for the first time, the value of CYTOR as a potential prognostic and immunotherapeutic response marker in SKCM.

摘要

皮肤黑色素瘤(SKCM)是一种高度恶性的肿瘤,易于免疫逃逸和远处转移。免疫疗法被认为是SKCM患者的最佳治疗方法。然而,并非所有患者都能从中受益。基于单细胞和批量RNA测序数据挖掘结果,我们观察到SKCM患者中lncRNA CYTOR存在显著差异表达。结果显示,与正常组织相比,SKCM组织中lncRNA CYTOR表达显著上调。随后,我们在临床样本中验证了这一发现,并且还发现SKCM中lncRNA CYTOR的表达随着病情进展而升高。lncRNA CYTOR在对免疫疗法有反应的患者中差异表达,表明它可能作为预测SKCM免疫疗法疗效的生物标志物。深入分析表明,lncRNA CYTOR表达与免疫细胞浸润、免疫反应和免疫检查点表达密切相关。同时,我们的实验表明CYTOR影响SKCM细胞侵袭和克隆形成,并与EMT途径的激活有关。总之,我们的研究结果首次阐明了CYTOR作为SKCM潜在预后和免疫治疗反应标志物的价值。

https://cdn.ncbi.nlm.nih.gov/pmc/blobs/e632/11190755/584c04d7a373/jcav15p3890g001.jpg

文献AI研究员

20分钟写一篇综述,助力文献阅读效率提升50倍。

立即体验

用中文搜PubMed

大模型驱动的PubMed中文搜索引擎

马上搜索

文档翻译

学术文献翻译模型,支持多种主流文档格式。

立即体验