Institute of Biotechnology, Life Sciences Center, Vilnius University, Vilnius, 10257, Lithuania.
Droplet Genomics, Vilnius, 10257, Lithuania.
Commun Biol. 2024 Jun 28;7(1):780. doi: 10.1038/s42003-024-06478-x.
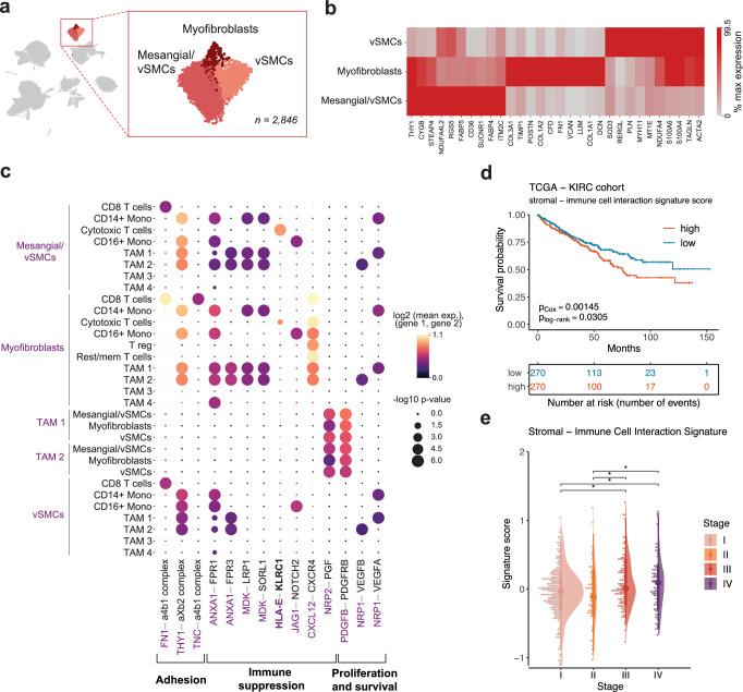
Clear cell renal cell carcinoma (ccRCC) is the most prevalent form of renal cancer, accounting for over 75% of cases. The asymptomatic nature of the disease contributes to late-stage diagnoses and poor survival. Highly vascularized and immune infiltrated microenvironment are prominent features of ccRCC, yet the interplay between vasculature and immune cells, disease progression and response to therapy remains poorly understood. Using droplet-based single-cell RNA sequencing we profile 50,236 transcriptomes from paired tumor and healthy adjacent kidney tissues. Our analysis reveals significant heterogeneity and inter-patient variability of the tumor microenvironment. Notably, we discover a previously uncharacterized vasculature subpopulation associated with epithelial-mesenchymal transition. The cell-cell communication analysis reveals multiple modes of immunosuppressive interactions within the tumor microenvironment, including clinically relevant interactions between tumor vasculature and stromal cells with immune cells. The upregulation of the genes involved in these interactions is associated with worse survival in the TCGA KIRC cohort. Our findings demonstrate the role of tumor vasculature and stromal cell populations in shaping the ccRCC microenvironment and uncover a subpopulation of cells within the tumor vasculature that is associated with an angiogenic phenotype.
透明细胞肾细胞癌 (ccRCC) 是最常见的肾癌形式,占病例的 75%以上。该疾病无症状的特点导致其诊断较晚,生存情况较差。高度血管化和免疫浸润的微环境是 ccRCC 的突出特征,但血管和免疫细胞之间的相互作用、疾病进展和对治疗的反应仍知之甚少。我们使用基于液滴的单细胞 RNA 测序,对配对的肿瘤和健康相邻肾组织中的 50236 个转录组进行了分析。我们的分析揭示了肿瘤微环境的显著异质性和患者间的可变性。值得注意的是,我们发现了一个以前未被描述的与上皮间质转化相关的血管亚群。细胞间通讯分析揭示了肿瘤微环境中多种免疫抑制相互作用的模式,包括肿瘤血管与基质细胞和免疫细胞之间的临床相关相互作用。这些相互作用涉及的基因的上调与 TCGA KIRC 队列中较差的生存相关。我们的研究结果表明肿瘤血管和基质细胞群体在塑造 ccRCC 微环境中的作用,并揭示了肿瘤血管内与血管生成表型相关的细胞亚群。