Suppr超能文献

血管生成相关基因特征可预测肾透明细胞癌的预后并指导治疗策略。

Angiogenesis related gene signatures predict prognosis and guide therapeutic strategies in renal clear cell carcinoma.

作者信息

Zhou Yuhe, Ma Weixiong, Hu Hengda, He Qirui, Yu Chengshuai, Chen Wenpu, Yu Guofeng

机构信息

Department of Urology, Jinshan Branch of the Sixth People's Hospital of Shanghai, 147 Jiankang Road, Jinshan District, Shanghai, China.

出版信息

Sci Rep. 2025 May 16;15(1):17030. doi: 10.1038/s41598-025-02134-4.

Abstract

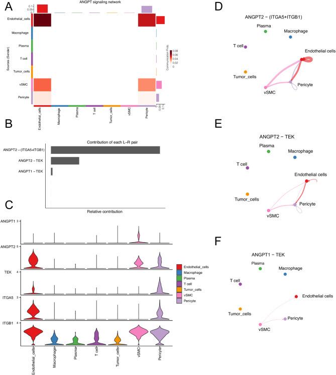
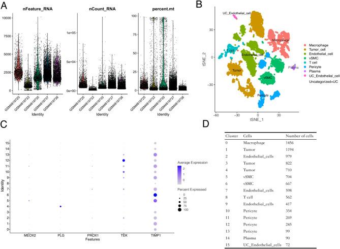
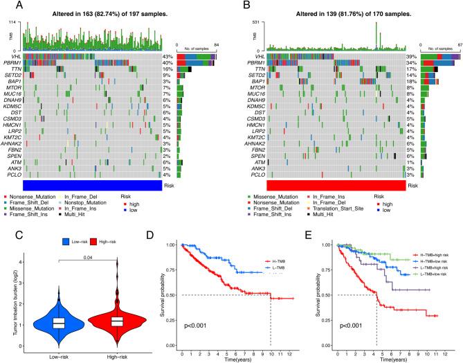
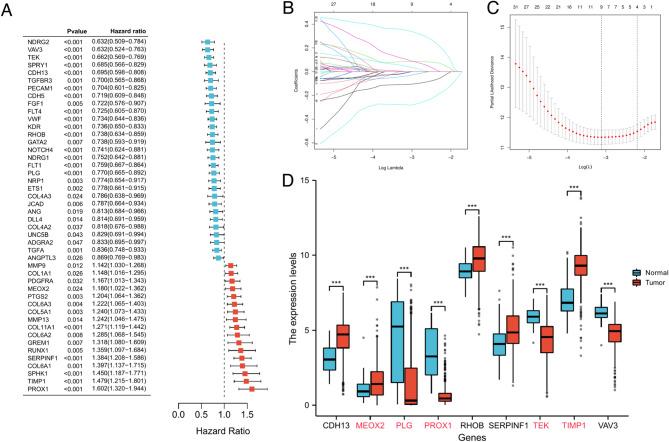
Kidney tumors are hypervascular tumors with crucial antiangiogenic effects in tumor therapy. This study aimed to develop a predictive model for kidney renal clear cell carcinoma (KIRC) by utilizing angiogenesis-related genes to formulate targeted therapy and immunotherapy strategies. Angiogenesis-related genes were screened via the GeneCard and Molecular Signatures Database (MSigDB). The KIRC data downloaded from The Cancer Genome Atlas (TCGA) were randomly divided into an experimental cohort and a validation cohort. In the experimental cohort, a risk score prediction model was constructed through successive analyses via univariate Cox regression, LASSO regression, and multivariate Cox regression. Receiver operating characteristic (ROC) curves were employed to assess the sensitivity of the model's predictions. The model's stability and generalizability were subsequently validated in both the validation cohort and the E-MTAB-1980 cohort. Subsequently, the TCGA-KIRC dataset was stratified into two distinct groups: a localized tumor cohort and a progression/metastasis cohort, based on tumor staging criteria. The efficacy of the prognostic prediction model was evaluated within each subgroup. A nomogram model was developed in conjunction with each independent prognostic factor to accurately predict patient outcomes. Additionally, single-cell and intercellular communication analyses were conducted via KIRC single-cell data obtained from the Gene Expression Omnibus (GEO) database. The effects of immunotherapy and targeted therapy on patients were predicted via prognostic modeling. A total of 260 angiogenesis-related genes were identified through screening in the GeneCards and Molecular Signatures Database(MSigDB). We subsequently developed a risk model comprising five genes: MEOX2, PLG, PROX1, TEK, and TIMP1. Survival analysis indicated that the prognosis for high-risk patients was significantly poorer than that for low-risk patients (P < 0.001), and the model demonstrated satisfactory accuracy in predicting 1-, 3-, and 5-year survival rates. This finding was further validated in both internal and external validation cohorts. The model demonstrated applicability for prognostic predictions in both the localized tumor cohort and the progression/metastasis cohort, with proficiency in forecasting the prognosis of patients diagnosed with metastatic renal cancer. The AUC values for 1, 3, and 5 years were recorded at 0.691, 0.709, and 0.773, respectively. We successfully constructed a nomogram model to facilitate accurate prognostic predictions for patients. Analysis of single-cell data revealed that PLG was expressed predominantly in tumor cell clusters, whereas TEK was highly expressed primarily in pericytes. TIMP1 was found to be highly expressed in vascular smooth muscle cells. In contrast, MEOX2 and PROX1 were highly expressed in specific cell clusters but presented low expression levels across the overall cell population. Cell communication analysis indicated that the modeling gene TEK was involved in the angiogenic pathway, with the interaction between the ligand ANGPT2 and the receptor ITGA5-ITGB1 being particularly prominent in this study. Furthermore, the immune dysfunction and rejection scores for high-risk patients within the non-localized renal cancer cohort were markedly elevated compared to those observed in the low-risk group. In terms of targeted pharmacological intervention, individuals classified in the low-risk group exhibited a heightened sensitivity to sorafenib. The KIRC prognostic prediction model, which is based on five angiogenesis-related genes, demonstrated reliable performance, indicating that high-risk patients have a significantly poorer prognosis than low-risk patients do. The developed nomogram model effectively visualizes and accurately predicts patient prognosis. It is essential to highlight that individuals diagnosed with low-risk metastatic KIRC may experience greater advantages from the administration of immunotherapy and sorafenib.

摘要

肾肿瘤是一种血管丰富的肿瘤,在肿瘤治疗中具有关键的抗血管生成作用。本研究旨在利用血管生成相关基因开发一种肾透明细胞癌(KIRC)的预测模型,以制定靶向治疗和免疫治疗策略。通过基因卡片数据库(GeneCard)和分子特征数据库(MSigDB)筛选血管生成相关基因。从癌症基因组图谱(TCGA)下载的KIRC数据被随机分为实验队列和验证队列。在实验队列中,通过单因素Cox回归、LASSO回归和多因素Cox回归的连续分析构建风险评分预测模型。采用受试者工作特征(ROC)曲线评估模型预测的敏感性。随后在验证队列和E-MTAB-1980队列中验证模型的稳定性和通用性。随后,根据肿瘤分期标准,将TCGA-KIRC数据集分为两个不同的组:局限性肿瘤队列和进展/转移队列。在每个亚组中评估预后预测模型的效能。结合每个独立的预后因素开发了列线图模型,以准确预测患者的预后。此外,通过从基因表达综合数据库(GEO)获得的KIRC单细胞数据进行单细胞和细胞间通讯分析。通过预后建模预测免疫治疗和靶向治疗对患者的影响。通过在基因卡片数据库和分子特征数据库(MSigDB)中筛选,共鉴定出260个血管生成相关基因。随后,我们开发了一个由五个基因组成的风险模型:MEOX2、PLG、PROX1、TEK和TIMP1。生存分析表明,高危患者的预后明显比低危患者差(P < 0.001),并且该模型在预测1年、3年和5年生存率方面表现出令人满意的准确性。这一发现在内外部验证队列中均得到进一步验证。该模型在局限性肿瘤队列和进展/转移队列的预后预测中均显示出适用性,能够熟练预测转移性肾癌患者的预后。1年、3年和5年的AUC值分别为0.691、0.709和0.773。我们成功构建了一个列线图模型,以促进对患者进行准确的预后预测。单细胞数据分析显示,PLG主要在肿瘤细胞簇中表达,而TEK主要在周细胞中高表达。发现TIMP1在血管平滑肌细胞中高表达。相比之下,MEOX2和PROX1在特定细胞簇中高表达,但在整个细胞群体中的表达水平较低。细胞通讯分析表明,建模基因TEK参与血管生成途径,在本研究中配体ANGPT2与受体ITGA5-ITGB1之间的相互作用尤为突出。此外,与低危组相比,非局限性肾癌队列中高危患者的免疫功能障碍和排斥评分明显升高。在靶向药物干预方面,低危组个体对索拉非尼表现出更高的敏感性。基于五个血管生成相关基因的KIRC预后预测模型表现出可靠的性能,表明高危患者的预后明显比低危患者差。开发的列线图模型有效地可视化并准确预测患者预后。必须强调的是,被诊断为低危转移性KIRC的个体可能从免疫治疗和索拉非尼治疗中获得更大益处。

https://cdn.ncbi.nlm.nih.gov/pmc/blobs/e5e8/12084375/f98aba3a1112/41598_2025_2134_Fig1_HTML.jpg

文献AI研究员

20分钟写一篇综述,助力文献阅读效率提升50倍。

立即体验

用中文搜PubMed

大模型驱动的PubMed中文搜索引擎

马上搜索

文档翻译

学术文献翻译模型,支持多种主流文档格式。

立即体验