Materdicine Lab, School of Life Sciences, Shanghai University, Shanghai, 200444, P. R. China.
School of Medicine, Shenzhen Campus of Sun, Yat-Sen University, Shenzhen, 518107, P. R. China.
Adv Sci (Weinh). 2024 Sep;11(36):e2308506. doi: 10.1002/advs.202308506. Epub 2024 Jun 28.
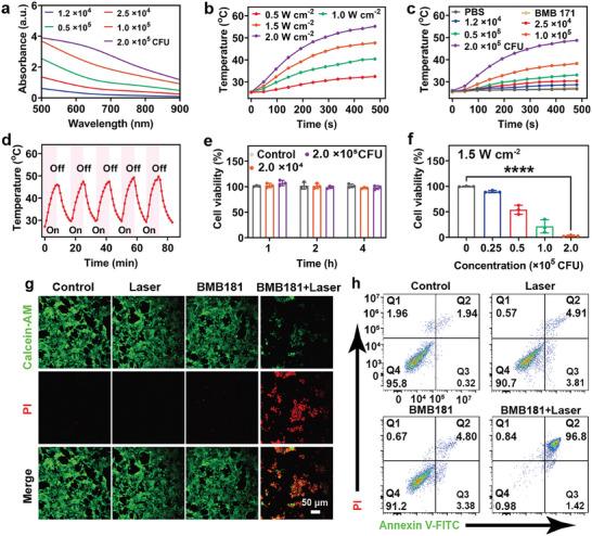
Collaboration between cancer treatment and inflammation management has emerged as an integral facet of comprehensive cancer care. Nevertheless, the development of interventions concurrently targeting both inflammation and cancer has encountered significant challenges stemming from various external factors. Herein, a bioactive agent synthesized by genetically engineering melanin-producing Bacillus thuringiensis (B. thuringiensis) bacteria, simultaneously achieves eco-friendly photothermal agent and efficient reactive oxygen/nitrogen species (RONS) scavenger benefits, perfectly tackling present toughies from inflammation to cancer therapies. The biologically derived melanin exhibits exceptional photothermal-conversion performance, facilitating potent photonic hyperthermia that effectively eradicates tumor cells and tissues, thereby impeding tumor growth. Additionally, the RONS-scavenging properties of melanin produced by B. thuringiensis bacteria contribute to inflammation reduction, augmenting the efficacy of photothermal tumor repression. This study presents a representative paradigm of genetic engineering in B. thuringiensis bacteria to produce functional agents tailored for diverse biomedical applications, encompassing inflammation and cancer therapy.
癌症治疗与炎症管理的合作已成为综合癌症护理的一个重要方面。然而,同时针对炎症和癌症的干预措施的发展遇到了许多来自外部因素的挑战。在此,通过基因工程黑色素产生芽孢杆菌(Bacillus thuringiensis,B. thuringiensis)合成的一种生物活性试剂,同时实现了环保型光热剂和高效活性氧/氮物种(reactive oxygen/nitrogen species,RONS)清除剂的功效,完美解决了从炎症到癌症治疗的现有难题。这种生物衍生的黑色素具有出色的光热转换性能,可实现强大的光热治疗,有效杀灭肿瘤细胞和组织,从而抑制肿瘤生长。此外,B. thuringiensis 细菌产生的黑色素具有清除 RONS 的特性,可减轻炎症,提高光热肿瘤抑制的效果。本研究展示了一种利用基因工程在芽孢杆菌中生产功能制剂的代表性范例,这些制剂可用于各种生物医学应用,包括炎症和癌症治疗。