Suppr超能文献

近红外二区细胞膜破坏纳米薄片通过滞留树突状细胞介导的自级联穿透脑肿瘤免疫治疗。

A Self-Cascade Penetrating Brain Tumor Immunotherapy Mediated by Near-Infrared II Cell Membrane-Disrupting Nanoflakes via Detained Dendritic Cells.

机构信息

Department of Biomedical Engineering and Environmental Sciences, National Tsing Hua University, Hsinchu 300044, Taiwan.

Brain Research Center, National Tsing Hua University, Hsinchu 300044, Taiwan.

出版信息

ACS Nano. 2024 Jul 16;18(28):18712-18728. doi: 10.1021/acsnano.4c06183. Epub 2024 Jul 2.

Abstract

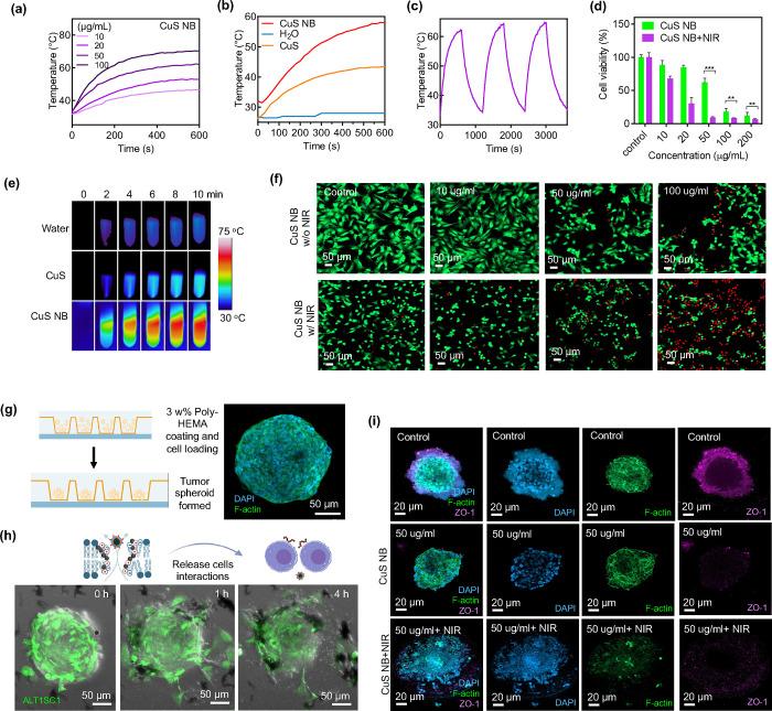
Immunotherapy can potentially suppress the highly aggressive glioblastoma (GBM) by promoting T lymphocyte infiltration. Nevertheless, the immune privilege phenomenon, coupled with the generally low immunogenicity of vaccines, frequently hampers the presence of lymphocytes within brain tumors, particularly in brain tumors. In this study, the membrane-disrupted polymer-wrapped CuS nanoflakes that can penetrate delivery to deep brain tumors via releasing the cell-cell interactions, facilitating the near-infrared II (NIR II) photothermal therapy, and detaining dendritic cells for a self-cascading immunotherapy are developed. By convection-enhanced delivery, membrane-disrupted amphiphilic polymer micelles (poly(methoxypoly(ethylene glycol)-benzoic imine-octadecane, mPEG--C18) with CuS nanoflakes enhances tumor permeability and resides in deep brain tumors. Under low-power NIR II irradiation (0.8 W/cm), the intense heat generated by well-distributed CuS nanoflakes actuates the thermolytic efficacy, facilitating cell apoptosis and the subsequent antigen release. Then, the positively charged polymer after hydrolysis of the benzoic-imine bond serves as an antigen depot, detaining autologous tumor-associated antigens and presenting them to dendritic cells, ensuring sustained immune stimulation. This self-cascading penetrative immunotherapy amplifies the immune response to postoperative brain tumors but also enhances survival outcomes through effective brain immunotherapy.

摘要

免疫疗法可以通过促进 T 淋巴细胞浸润来潜在地抑制高度侵袭性的神经胶质瘤(GBM)。然而,免疫特权现象,再加上疫苗通常较低的免疫原性,经常阻碍淋巴细胞在脑肿瘤中的存在,尤其是在脑肿瘤中。在这项研究中,开发了可以穿透递送至深部脑肿瘤的破坏细胞膜的聚合物包裹的 CuS 纳米薄片,通过释放细胞-细胞相互作用、促进近红外 II(NIR II)光热治疗和保留树突细胞以进行自级联免疫治疗。通过对流增强递送,破坏细胞膜的两亲聚合物胶束(聚(甲氧基聚(乙二醇)-苯并亚胺-十八烷,mPEG-C18)与 CuS 纳米薄片一起增强肿瘤通透性并驻留在深部脑肿瘤中。在低功率 NIR II 照射(0.8 W/cm)下,分布良好的 CuS 纳米薄片产生的强烈热量激活热解效果,促进细胞凋亡和随后的抗原释放。然后,苯并亚胺键水解后的带正电荷的聚合物作为抗原库,保留自体肿瘤相关抗原并将其呈递给树突细胞,以确保持续的免疫刺激。这种自级联穿透性免疫疗法增强了对术后脑肿瘤的免疫反应,并通过有效的脑免疫疗法提高了生存结果。

https://cdn.ncbi.nlm.nih.gov/pmc/blobs/70c0/11256899/87ac981801b1/nn4c06183_0001.jpg

文献AI研究员

20分钟写一篇综述,助力文献阅读效率提升50倍。

立即体验

用中文搜PubMed

大模型驱动的PubMed中文搜索引擎

马上搜索

文档翻译

学术文献翻译模型,支持多种主流文档格式。

立即体验