Suppr超能文献

鉴定活化蛋白-1(AP-1)作为急性胰腺炎中谷胱甘肽过氧化物酶4(GPX4)转录抑制和腺泡细胞铁死亡的关键调节因子。

Identification of AP-1 as a Critical Regulator of Glutathione Peroxidase 4 (GPX4) Transcriptional Suppression and Acinar Cell Ferroptosis in Acute Pancreatitis.

作者信息

Ma Xiaojie, Dong Xiaowu, Xu Yao, Ma Nan, Wei Mei, Xie Xiaochun, Lu Yingying, Cao Wangsen, Lu Guotao, Li Weiqin

机构信息

Department of Critical Care Medicine, Affiliated Jinling Hospital, Medical School of Nanjing University, Nanjing 210016, China.

Department of Critical Care Medicine, Jinling Hospital, Nanjing Medical University, Nanjing 210016, China.

出版信息

Antioxidants (Basel). 2022 Dec 31;12(1):100. doi: 10.3390/antiox12010100.

Abstract

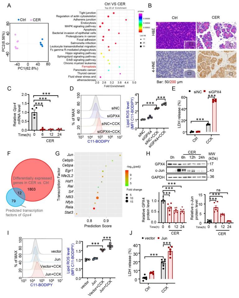
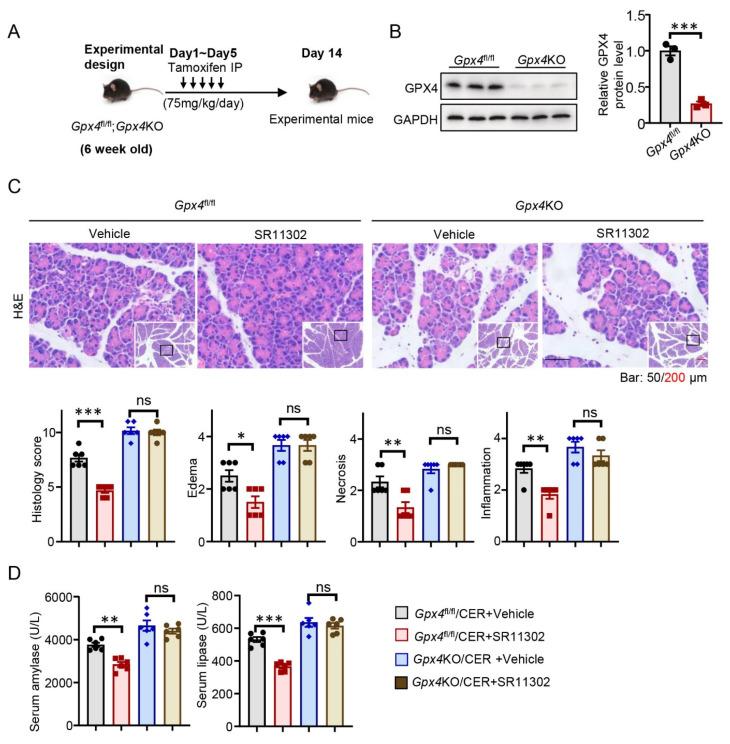
Glutathione peroxidase 4 (GPX4)-dependent ferroptosis in pancreatic acinar cells plays a critical role in acute pancreatitis (AP). However, potential upstream regulators of GPX4 are not well defined. Here, we observed a marked reduction in acinar GPX4 expression and ferroptotic cell death in mice with cerulein-induced AP. To determine the critical factors involved in acinar cell ferroptosis, pancreas transcriptome data from an AP mouse model were analyzed and overlapped with predicted transcription factors of , and an upregulated transcription factor active protein 1 (AP-1) protein, Jun, was identified. The administration of a specific ferroptosis inhibitor liproxstatin-1 alleviated AP pathology and significantly decreased Jun levels. Bioinformatic analysis indicated that the promoter contains a putative AP-1 binding site. Jun binds directly to the promoter and inhibits transcription under pancreatic conditions. AP-1 inhibition by a selective inhibitor SR11302 reversed GPX4 reduction and ameliorated AP pathology in a GPX4-dependent manner. Collectively, our study demonstrates that the downregulation of GPX4 by AP-1 is critical in the aggravation of acinar cell ferroptosis during the progression of AP. Strategies targeting the AP-1/GPX4 axis may be potentially effective for the prevention and treatment of AP.

摘要

胰腺腺泡细胞中依赖谷胱甘肽过氧化物酶4(GPX4)的铁死亡在急性胰腺炎(AP)中起关键作用。然而,GPX4潜在的上游调节因子尚未明确。在此,我们观察到用雨蛙肽诱导AP的小鼠腺泡中GPX4表达显著降低以及铁死亡性细胞死亡。为确定参与腺泡细胞铁死亡的关键因素,我们分析了AP小鼠模型的胰腺转录组数据,并与GPX4的预测转录因子进行比对,鉴定出一种上调的转录因子活性蛋白1(AP-1),即Jun蛋白。给予特异性铁死亡抑制剂liproxstatin-1可减轻AP病理变化,并显著降低Jun水平。生物信息学分析表明,GPX4启动子含有一个假定的AP-1结合位点。在胰腺条件下,Jun直接结合到GPX4启动子并抑制其转录。用选择性抑制剂SR11302抑制AP-1可逆转GPX4的降低,并以依赖GPX4的方式改善AP病理变化。总体而言,我们的研究表明,AP-1介导的GPX4下调在AP进展过程中加重腺泡细胞铁死亡起关键作用。靶向AP-1/GPX4轴的策略可能对AP的预防和治疗具有潜在疗效。

https://cdn.ncbi.nlm.nih.gov/pmc/blobs/799a/9854988/c380157b75dc/antioxidants-12-00100-g001.jpg

文献AI研究员

20分钟写一篇综述,助力文献阅读效率提升50倍。

立即体验

用中文搜PubMed

大模型驱动的PubMed中文搜索引擎

马上搜索

文档翻译

学术文献翻译模型,支持多种主流文档格式。

立即体验