• 文献检索
  • 文档翻译
  • 深度研究
  • 学术资讯
  • Suppr Zotero 插件Zotero 插件
  • 邀请有礼
  • 套餐&价格
  • 历史记录
应用&插件
Suppr Zotero 插件Zotero 插件浏览器插件Mac 客户端Windows 客户端微信小程序
定价
高级版会员购买积分包购买API积分包
服务
文献检索文档翻译深度研究API 文档MCP 服务
关于我们
关于 Suppr公司介绍联系我们用户协议隐私条款
关注我们

Suppr 超能文献

核心技术专利:CN118964589B侵权必究
粤ICP备2023148730 号-1Suppr @ 2026

文献检索

告别复杂PubMed语法,用中文像聊天一样搜索,搜遍4000万医学文献。AI智能推荐,让科研检索更轻松。

立即免费搜索

文件翻译

保留排版,准确专业,支持PDF/Word/PPT等文件格式,支持 12+语言互译。

免费翻译文档

深度研究

AI帮你快速写综述,25分钟生成高质量综述,智能提取关键信息,辅助科研写作。

立即免费体验

基于全氟戊烷的载氧纳米液滴通过代谢重编程减少小胶质细胞活化。

Perfluoropentane-based oxygen-loaded nanodroplets reduce microglial activation through metabolic reprogramming.

作者信息

Luo Wanxian, Xu Chuanhui, Li Linxi, Ji Yunxiang, Wang Yezhong, Li Yingjia, Ye Yongyi

机构信息

Department of Medicine Ultrasonics, Nanfang Hospital, Southern Medical University, Guangzhou, Guangdong Province, China.

Institute of Neuroscience, Department of Neurosurgery, The Second Affiliated Hospital of Guangzhou Medical University, Guangzhou, Guangdong Province, China.

出版信息

Neural Regen Res. 2025 Apr 1;20(4):1178-1191. doi: 10.4103/NRR.NRR-D-23-01299. Epub 2024 Apr 3.

DOI:10.4103/NRR.NRR-D-23-01299
PMID:38989955
原文链接:https://pmc.ncbi.nlm.nih.gov/articles/PMC11438333/
Abstract

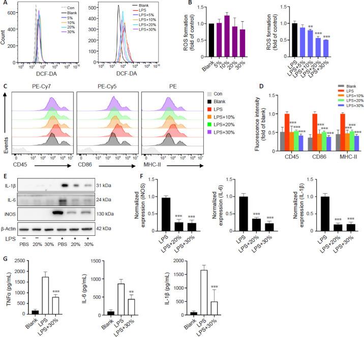
JOURNAL/nrgr/04.03/01300535-202504000-00032/figure1/v/2024-07-06T104127Z/r/image-tiff Microglia, the primary immune cells within the brain, have gained recognition as a promising therapeutic target for managing neurodegenerative diseases within the central nervous system, including Parkinson's disease. Nanoscale perfluorocarbon droplets have been reported to not only possess a high oxygen-carrying capacity, but also exhibit remarkable anti-inflammatory properties. However, the role of perfluoropentane in microglia-mediated central inflammatory reactions remains poorly understood. In this study, we developed perfluoropentane-based oxygen-loaded nanodroplets (PFP-OLNDs) and found that pretreatment with these droplets suppressed the lipopolysaccharide-induced activation of M1-type microglia in vitro and in vivo, and suppressed microglial activation in a mouse model of Parkinson's disease. Microglial suppression led to a reduction in the inflammatory response, oxidative stress, and cell migration capacity in vitro. Consequently, the neurotoxic effects were mitigated, which alleviated neuronal degeneration. Additionally, ultrahigh-performance liquid chromatography-tandem mass spectrometry showed that the anti-inflammatory effects of PFP-OLNDs mainly resulted from the modulation of microglial metabolic reprogramming. We further showed that PFP-OLNDs regulated microglial metabolic reprogramming through the AKT-mTOR-HIF-1α pathway. Collectively, our findings suggest that the novel PFP-OLNDs constructed in this study alleviate microglia-mediated central inflammatory reactions through metabolic reprogramming.

摘要

小胶质细胞是大脑中的主要免疫细胞,已成为治疗包括帕金森病在内的中枢神经系统神经退行性疾病的一个有前景的治疗靶点。据报道,纳米级全氟碳液滴不仅具有高携氧能力,还具有显著的抗炎特性。然而,全氟戊烷在小胶质细胞介导的中枢炎症反应中的作用仍知之甚少。在本研究中,我们开发了基于全氟戊烷的载氧纳米液滴(PFP-OLNDs),并发现用这些液滴预处理可在体外和体内抑制脂多糖诱导的M1型小胶质细胞活化,并在帕金森病小鼠模型中抑制小胶质细胞活化。小胶质细胞的抑制导致体外炎症反应、氧化应激和细胞迁移能力降低。因此,神经毒性作用得到减轻,从而减轻了神经元变性。此外,超高效液相色谱-串联质谱显示,PFP-OLNDs的抗炎作用主要源于对小胶质细胞代谢重编程的调节。我们进一步表明,PFP-OLNDs通过AKT-mTOR-HIF-1α途径调节小胶质细胞代谢重编程。总的来说,我们的研究结果表明,本研究构建的新型PFP-OLNDs通过代谢重编程减轻小胶质细胞介导的中枢炎症反应。

https://cdn.ncbi.nlm.nih.gov/pmc/blobs/0f28/11438333/b0559aa7623a/NRR-20-1178-g010.jpg
https://cdn.ncbi.nlm.nih.gov/pmc/blobs/0f28/11438333/5de5b1154a0e/NRR-20-1178-g002.jpg
https://cdn.ncbi.nlm.nih.gov/pmc/blobs/0f28/11438333/de09e2d754f1/NRR-20-1178-g003.jpg
https://cdn.ncbi.nlm.nih.gov/pmc/blobs/0f28/11438333/e7c2bb80b446/NRR-20-1178-g004.jpg
https://cdn.ncbi.nlm.nih.gov/pmc/blobs/0f28/11438333/942e35547bfc/NRR-20-1178-g005.jpg
https://cdn.ncbi.nlm.nih.gov/pmc/blobs/0f28/11438333/de831a375f77/NRR-20-1178-g006.jpg
https://cdn.ncbi.nlm.nih.gov/pmc/blobs/0f28/11438333/acaba3457893/NRR-20-1178-g007.jpg
https://cdn.ncbi.nlm.nih.gov/pmc/blobs/0f28/11438333/037d94df92bb/NRR-20-1178-g008.jpg
https://cdn.ncbi.nlm.nih.gov/pmc/blobs/0f28/11438333/b254db68f6f7/NRR-20-1178-g009.jpg
https://cdn.ncbi.nlm.nih.gov/pmc/blobs/0f28/11438333/b0559aa7623a/NRR-20-1178-g010.jpg
https://cdn.ncbi.nlm.nih.gov/pmc/blobs/0f28/11438333/5de5b1154a0e/NRR-20-1178-g002.jpg
https://cdn.ncbi.nlm.nih.gov/pmc/blobs/0f28/11438333/de09e2d754f1/NRR-20-1178-g003.jpg
https://cdn.ncbi.nlm.nih.gov/pmc/blobs/0f28/11438333/e7c2bb80b446/NRR-20-1178-g004.jpg
https://cdn.ncbi.nlm.nih.gov/pmc/blobs/0f28/11438333/942e35547bfc/NRR-20-1178-g005.jpg
https://cdn.ncbi.nlm.nih.gov/pmc/blobs/0f28/11438333/de831a375f77/NRR-20-1178-g006.jpg
https://cdn.ncbi.nlm.nih.gov/pmc/blobs/0f28/11438333/acaba3457893/NRR-20-1178-g007.jpg
https://cdn.ncbi.nlm.nih.gov/pmc/blobs/0f28/11438333/037d94df92bb/NRR-20-1178-g008.jpg
https://cdn.ncbi.nlm.nih.gov/pmc/blobs/0f28/11438333/b254db68f6f7/NRR-20-1178-g009.jpg
https://cdn.ncbi.nlm.nih.gov/pmc/blobs/0f28/11438333/b0559aa7623a/NRR-20-1178-g010.jpg

相似文献

1
Perfluoropentane-based oxygen-loaded nanodroplets reduce microglial activation through metabolic reprogramming.基于全氟戊烷的载氧纳米液滴通过代谢重编程减少小胶质细胞活化。
Neural Regen Res. 2025 Apr 1;20(4):1178-1191. doi: 10.4103/NRR.NRR-D-23-01299. Epub 2024 Apr 3.
2
Rosmarinic Acid Regulates Microglial M1/M2 Polarization via the PDPK1/Akt/HIF Pathway Under Conditions of Neuroinflammation.迷迭香酸通过 PDPK1/Akt/HIF 通路调节神经炎症状态下小胶质细胞的 M1/M2 极化。
Inflammation. 2021 Feb;44(1):129-147. doi: 10.1007/s10753-020-01314-w.
3
Protein kinase Cδ upregulation in microglia drives neuroinflammatory responses and dopaminergic neurodegeneration in experimental models of Parkinson's disease.小胶质细胞中蛋白激酶Cδ的上调在帕金森病实验模型中驱动神经炎症反应和多巴胺能神经变性。
Neurobiol Dis. 2016 Sep;93:96-114. doi: 10.1016/j.nbd.2016.04.008. Epub 2016 May 2.
4
2H,3H-decafluoropentane-based nanodroplets: new perspectives for oxygen delivery to hypoxic cutaneous tissues.基于2H,3H-十氟戊烷的纳米液滴:向缺氧皮肤组织输送氧气的新前景。
PLoS One. 2015 Mar 17;10(3):e0119769. doi: 10.1371/journal.pone.0119769. eCollection 2015.
5
A breakdown in microglial metabolic reprogramming causes internalization dysfunction of α-synuclein in a mouse model of Parkinson's disease.α-突触核蛋白内化功能障碍导致帕金森病小鼠模型中小胶质细胞代谢重编程的崩溃。
J Neuroinflammation. 2022 May 22;19(1):113. doi: 10.1186/s12974-022-02484-0.
6
Tumor necrosis factor α-induced protein 8-like-2 controls microglia phenotype via metabolic reprogramming in BV2 microglial cells and responses to neuropathic pain.肿瘤坏死因子 α 诱导蛋白 8 样蛋白 2 通过代谢重编程调控小胶质细胞表型及对神经病理性疼痛的反应。
Int J Biochem Cell Biol. 2024 Apr;169:106541. doi: 10.1016/j.biocel.2024.106541. Epub 2024 Feb 1.
7
Dextran-shelled oxygen-loaded nanodroplets modulate macrophages killing and inflammatory response to Enterococcus faecalis.壳聚糖载氧纳米液滴调节巨噬细胞对粪肠球菌的杀伤作用和炎症反应。
Eur J Pharmacol. 2022 Sep 15;931:175161. doi: 10.1016/j.ejphar.2022.175161. Epub 2022 Aug 11.
8
Role of microglial metabolic reprogramming in Parkinson's disease.小胶质细胞代谢重编程在帕金森病中的作用。
Biochem Pharmacol. 2023 Jul;213:115619. doi: 10.1016/j.bcp.2023.115619. Epub 2023 May 19.
9
The cGAS-STING-interferon regulatory factor 7 pathway regulates neuroinflammation in Parkinson's disease.环鸟苷酸-腺苷酸合成酶-干扰素基因刺激蛋白-干扰素调节因子7信号通路调控帕金森病中的神经炎症。
Neural Regen Res. 2025 Aug 1;20(8):2361-2372. doi: 10.4103/NRR.NRR-D-23-01684. Epub 2024 Jun 3.
10
Levistilide A Exerts a Neuroprotective Effect by Suppressing Glucose Metabolism Reprogramming and Preventing Microglia Polarization Shift: Implications for Parkinson's Disease.左旋千金藤啶碱通过抑制葡萄糖代谢重编程和防止小胶质细胞极化转变发挥神经保护作用:对帕金森病的影响。
Molecules. 2024 Feb 19;29(4):912. doi: 10.3390/molecules29040912.

本文引用的文献

1
LIPID MAPS: update to databases and tools for the lipidomics community.脂质图谱:脂质组学社区数据库和工具的更新。
Nucleic Acids Res. 2024 Jan 5;52(D1):D1677-D1682. doi: 10.1093/nar/gkad896.
2
Perfluoropentane/apatinib-encapsulated metal-organic framework nanoparticles enhanced the microwave ablation of hepatocellular carcinoma.全氟戊烷/阿帕替尼包裹的金属有机框架纳米粒子增强了肝细胞癌的微波消融效果。
Nanoscale Adv. 2023 Aug 1;5(18):4892-4900. doi: 10.1039/d2na00880g. eCollection 2023 Sep 12.
3
Intraperitoneal Injection of Human Ferritin Heavy Chain Attenuates the Atherosclerotic Process in APOE-Knockout Mice.
腹腔注射人铁蛋白重链可减轻载脂蛋白E基因敲除小鼠的动脉粥样硬化进程。
J Cardiovasc Dev Dis. 2023 Jul 19;10(7):309. doi: 10.3390/jcdd10070309.
4
The role of monocytes in optic nerve injury.单核细胞在视神经损伤中的作用。
Neural Regen Res. 2023 Aug;18(8):1666-1671. doi: 10.4103/1673-5374.363825.
5
Thrombin increases the expression of cholesterol 25-hydroxylase in rat astrocytes after spinal cord injury.凝血酶可增加大鼠脊髓损伤后星形胶质细胞中胆固醇25-羟化酶的表达。
Neural Regen Res. 2023 Jun;18(6):1339-1346. doi: 10.4103/1673-5374.357905.
6
Aerobic Glycolysis Induced by mTOR/HIF-1α Promotes Early Brain Injury After Subarachnoid Hemorrhage via Activating M1 Microglia.mTOR/HIF-1α 诱导的有氧糖酵解通过激活 M1 小胶质细胞促进蛛网膜下腔出血后的早期脑损伤。
Transl Stroke Res. 2024 Feb;15(1):1-15. doi: 10.1007/s12975-022-01105-5. Epub 2022 Nov 17.
7
Parkinson's disease: connecting mitochondria to inflammasomes.帕金森病:连接线粒体与炎症小体。
Trends Immunol. 2022 Nov;43(11):877-885. doi: 10.1016/j.it.2022.09.010. Epub 2022 Oct 11.
8
Vagus nerve stimulation is a potential treatment for ischemic stroke.迷走神经刺激是缺血性中风的一种潜在治疗方法。
Neural Regen Res. 2023 Apr;18(4):825-831. doi: 10.4103/1673-5374.350698.
9
Interaction of RAGE with α-synuclein fibrils mediates inflammatory response of microglia.RAGE 与α-突触核蛋白纤维相互作用介导小胶质细胞的炎症反应。
Cell Rep. 2022 Sep 20;40(12):111401. doi: 10.1016/j.celrep.2022.111401.
10
Redox regulation of the immune response.氧化还原调节免疫反应。
Cell Mol Immunol. 2022 Oct;19(10):1079-1101. doi: 10.1038/s41423-022-00902-0. Epub 2022 Sep 2.