Suppr超能文献

利用生物信息学分析和实验验证鉴定骨关节炎中一种新的铁死亡相关基因特征

Identification of a novel disulfidptosis-related gene signature in osteoarthritis using bioinformatics analysis and experimental validation.

作者信息

Wei Mingjie, Shi Xiangwen, Tang Wenbao, Lv Qian, Wu Yipeng, Xu Yongqing

机构信息

Department of Orthopedic Surgery, 920th Hospital of Joint Logistics Support Force of PLA, Kunming, China.

出版信息

Sci Rep. 2025 Jan 8;15(1):1339. doi: 10.1038/s41598-025-85569-z.

Abstract

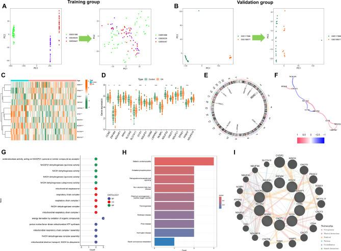
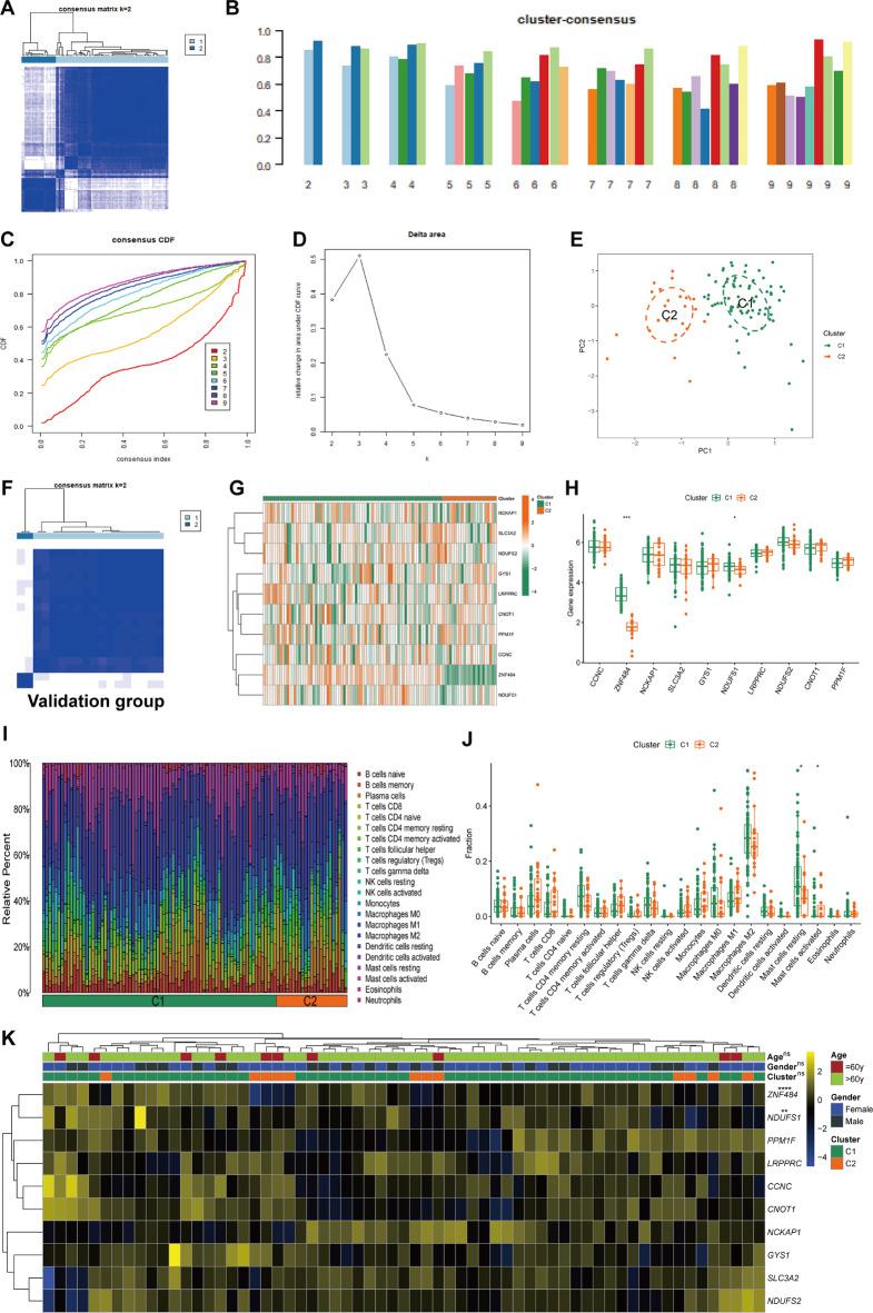
Osteoarthritis (OA) is a degenerative bone disease characterized by the destruction of joint cartilage and synovial inflammation, involving intricate immune regulation processes. Disulfidptosis, a novel form of programmed cell death, has recently been identified; however, the effects and roles of disulfidptosis-related genes (DR-DEGs) in OA remain unclear. We obtained six OA datasets from the GEO database, using four as training sets and two as validation sets. Differential expression analysis was employed to identify DR-DEGs, and unique molecular subtypes of OA were constructed based on these DR-DEGs. Subsequently, the immune microenvironment of OA patients was comprehensively analyzed using the "CIBERSORT" algorithm for immune infiltration. Various machine learning algorithms were utilized to screen characteristic DR-DEGs, and nomogram models and ROC curves were built based on these genes. The scRNA dataset (GSE169454) was used to classify chondrocytes in OA samples into distinct cell types, further exploring the gene distribution and correlation of characteristic DR-DEGs with specific cell subpopulations. Moreover, the expression levels of four characteristic DR-DEGs were validated through OA cell models and rat models. In our study, we identified 10 DR-DEGs with significant differences in expression within OA samples. Based on these DR-DEGs, two distinct molecular subtypes were recognized (cluster 1 and 2). ZNF484 and NDUFS1 were found to be significantly overexpressed in subtype 1, while the infiltration abundance of activated mast cells was markedly elevated in subtype 2. Moreover, significant differences were observed in the infiltration proportions of 11 immune cell types between OA and control samples, with 9 DR-DEGs demonstrating substantial correlations with immune cell infiltration levels. Further analysis of the scRNA dataset revealed that SLC3A2 and NDUFC1 were predominantly expressed in the preHTC subpopulation. All 10 DR-DEGs exhibited notably higher expression in the EC subpopulation across various cell types. The proportion of EC subgroups with high SLC3A2 expression increased, mainly enriching pathways related to inflammation, such as the IL-17 signaling pathway and TGF-beta signaling pathway. Using machine learning, we identified four characteristic DR-DEGs, which, in combination with the nomogram and ROC models, demonstrated promising performance in the diagnosis of OA. Additionally, in vivo validation confirmed a significant elevation of PPM1F expression in OA models. This study identified DR-DEGs as potential biomarkers for the diagnosis and classification of OA and provided a preliminary understanding of their role in the immune microenvironment. However, further experimental and clinical studies are required to validate their diagnostic value and therapeutic potential.

摘要

骨关节炎(OA)是一种退行性骨病,其特征为关节软骨破坏和滑膜炎症,涉及复杂的免疫调节过程。二硫化物诱导细胞焦亡是一种新型程序性细胞死亡形式,最近已被确定;然而,二硫化物诱导细胞焦亡相关基因(DR-DEGs)在OA中的作用和影响仍不清楚。我们从基因表达综合数据库(GEO数据库)中获取了六个OA数据集,其中四个用作训练集,两个用作验证集。采用差异表达分析来识别DR-DEGs,并基于这些DR-DEGs构建OA的独特分子亚型。随后,使用“CIBERSORT”免疫浸润算法全面分析OA患者的免疫微环境。利用各种机器学习算法筛选特征性DR-DEGs,并基于这些基因构建列线图模型和受试者工作特征(ROC)曲线。单细胞RNA测序(scRNA)数据集(GSE169454)用于将OA样本中的软骨细胞分类为不同的细胞类型,进一步探索特征性DR-DEGs的基因分布及其与特定细胞亚群的相关性。此外,通过OA细胞模型和大鼠模型验证了四个特征性DR-DEGs的表达水平。在我们的研究中,我们在OA样本中鉴定出10个表达有显著差异的DR-DEGs。基于这些DR-DEGs,识别出两种不同的分子亚型(簇1和簇2)。发现锌指蛋白484(ZNF484)和线粒体复合物I亚基S1(NDUFS1)在亚型1中显著过表达,而在亚型2中活化肥大细胞的浸润丰度显著升高。此外,在OA样本和对照样本之间观察到11种免疫细胞类型的浸润比例存在显著差异,其中9个DR-DEGs与免疫细胞浸润水平显示出显著相关性。对scRNA数据集的进一步分析表明,溶质载体家族3成员2(SLC3A2)和线粒体复合物I亚基C1(NDUFC1)主要在软骨前体细胞(preHTC)亚群中表达。所有10个DR-DEGs在各种细胞类型的内皮细胞(EC)亚群中均表现出明显更高的表达。SLC3A2高表达的EC亚组比例增加,主要富集与炎症相关的信号通路,如白细胞介素-17信号通路和转化生长因子-β信号通路。利用机器学习,我们鉴定出四个特征性DR-DEGs,它们与列线图和ROC模型相结合,在OA诊断中表现出良好的性能。此外,体内验证证实OA模型中蛋白磷酸酶1F(PPM1F)的表达显著升高。本研究将DR-DEGs确定为OA诊断和分类的潜在生物标志物,并初步了解了它们在免疫微环境中的作用。然而,需要进一步的实验和临床研究来验证它们的诊断价值和治疗潜力。

https://cdn.ncbi.nlm.nih.gov/pmc/blobs/02e8/11711464/1175bc21f1a0/41598_2025_85569_Fig1_HTML.jpg

文献检索

告别复杂PubMed语法,用中文像聊天一样搜索,搜遍4000万医学文献。AI智能推荐,让科研检索更轻松。

立即免费搜索

文件翻译

保留排版,准确专业,支持PDF/Word/PPT等文件格式,支持 12+语言互译。

免费翻译文档

深度研究

AI帮你快速写综述,25分钟生成高质量综述,智能提取关键信息,辅助科研写作。

立即免费体验