Suppr超能文献

靶向递送抗 miRNA21 通过促进免疫原性细胞死亡使 PD-L1 肿瘤对免疫治疗敏感。

Targeted delivery of anti-miRNA21 sensitizes PD-L1 tumor to immunotherapy by promoting immunogenic cell death.

机构信息

Medicinal Materials Research Center, Biomedical Research Division, Korea Institute of Science and Technology (KIST), Seoul 02792, Republic of Korea.

Department of Life Sciences, Korea University, Seoul 02841, Republic of Korea.

出版信息

Theranostics. 2024 Jun 17;14(10):3777-3792. doi: 10.7150/thno.97755. eCollection 2024.

Abstract

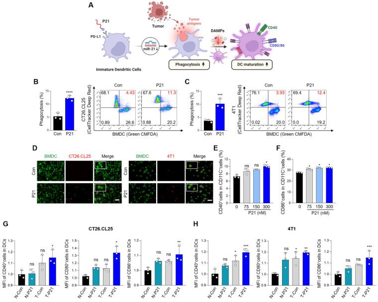
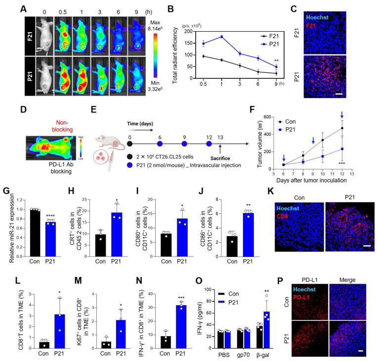
Growing evidence has demonstrated that miRNA-21 (miR-21) upregulation is closely associated with tumor pathogenesis. However, the mechanisms by which miR-21 inhibition modulates the immunosuppressive tumor microenvironment (TME) and improves tumor sensitivity to immune checkpoint blockade therapies remain largely unexplored. In this study, we demonstrate the precise delivery of anti-miR-21 using a PD-L1-targeting peptide conjugate (P21) to the PD-L1 TME. Investigating miR-21 inhibition mechanisms involved conducting quantitative real-time PCR, western blot, flow cytometry, and confocal microscopy analyses. The antitumor efficacy and immune profile of P21 monotherapy, or combined with anti-PD-L1 immune checkpoint inhibitors, were assessed in mouse models bearing CT26.CL25 tumors and 4T1 breast cancer. Inhibition of oncogenic miR-21 in cancer cells by P21 efficiently activates tumor suppressor genes, inducing autophagy and endoplasmic reticulum stress. Subsequent cell-death-associated immune activation (immunogenic cell death) is initiated via the release of damage-associated molecular patterns. The results also illustrated that the immunogenic cell death triggered by P21 could effectively sensitize the immunosuppressive TME. That is, P21 enhances CD8 T cell infiltration in tumor tissues by conferring immunogenicity to dying cancer cells and promoting dendritic cell maturation. Meanwhile, combining P21 with an anti-PD-L1 immune checkpoint inhibitor elicits a highly potent antitumor effect in a CT26.CL25 tumor-bearing mouse model and 4T1 metastatic tumor model. Collectively, we have clarified a miR-21-related immunogenic cell death mechanism through the precise delivery of anti-miR-21 to the PD-L1 TME. These findings highlight the potential of miR-21 as a target for immunotherapeutic interventions.

摘要

越来越多的证据表明,miRNA-21(miR-21)的上调与肿瘤发病机制密切相关。然而,miR-21 抑制如何调节免疫抑制性肿瘤微环境(TME)并提高肿瘤对免疫检查点阻断治疗的敏感性,其机制在很大程度上仍未得到探索。在这项研究中,我们展示了使用 PD-L1 靶向肽缀合物(P21)精确递送至 PD-L1 TME 的抗 miR-21。通过定量实时 PCR、western blot、流式细胞术和共聚焦显微镜分析研究了 miR-21 抑制机制。在携带 CT26.CL25 肿瘤和 4T1 乳腺癌的小鼠模型中,评估了 P21 单药治疗或与抗 PD-L1 免疫检查点抑制剂联合治疗的抗肿瘤疗效和免疫特征。P21 通过抑制肿瘤细胞中的致癌 miR-21 有效地激活肿瘤抑制基因,诱导自噬和内质网应激。随后通过释放损伤相关分子模式启动细胞死亡相关的免疫激活(免疫原性细胞死亡)。结果还表明,P21 触发的免疫原性细胞死亡可以有效地敏化免疫抑制性 TME。也就是说,P21 通过赋予垂死癌细胞免疫原性并促进树突状细胞成熟,增强肿瘤组织中 CD8 T 细胞的浸润。同时,将 P21 与抗 PD-L1 免疫检查点抑制剂联合使用可在 CT26.CL25 荷瘤小鼠模型和 4T1 转移性肿瘤模型中产生高度有效的抗肿瘤作用。总之,我们通过将抗 miR-21 精确递送至 PD-L1 TME,阐明了一种与 miR-21 相关的免疫原性细胞死亡机制。这些发现强调了 miR-21 作为免疫治疗干预靶点的潜力。

https://cdn.ncbi.nlm.nih.gov/pmc/blobs/42fb/11234275/e3bfc9333910/thnov14p3777g001.jpg

文献检索

告别复杂PubMed语法,用中文像聊天一样搜索,搜遍4000万医学文献。AI智能推荐,让科研检索更轻松。

立即免费搜索

文件翻译

保留排版,准确专业,支持PDF/Word/PPT等文件格式,支持 12+语言互译。

免费翻译文档

深度研究

AI帮你快速写综述,25分钟生成高质量综述,智能提取关键信息,辅助科研写作。

立即免费体验