• 文献检索
  • 文档翻译
  • 深度研究
  • 学术资讯
  • Suppr Zotero 插件Zotero 插件
  • 邀请有礼
  • 套餐&价格
  • 历史记录
应用&插件
Suppr Zotero 插件Zotero 插件浏览器插件Mac 客户端Windows 客户端微信小程序
定价
高级版会员购买积分包购买API积分包
服务
文献检索文档翻译深度研究API 文档MCP 服务
关于我们
关于 Suppr公司介绍联系我们用户协议隐私条款
关注我们

Suppr 超能文献

核心技术专利:CN118964589B侵权必究
粤ICP备2023148730 号-1Suppr @ 2026

文献检索

告别复杂PubMed语法,用中文像聊天一样搜索,搜遍4000万医学文献。AI智能推荐,让科研检索更轻松。

立即免费搜索

文件翻译

保留排版,准确专业,支持PDF/Word/PPT等文件格式,支持 12+语言互译。

免费翻译文档

深度研究

AI帮你快速写综述,25分钟生成高质量综述,智能提取关键信息,辅助科研写作。

立即免费体验

靶向 IL-33 重编程肿瘤微环境,并增强抗 PD-L1 免疫治疗的抗肿瘤反应。

Targeting IL-33 reprograms the tumor microenvironment and potentiates antitumor response to anti-PD-L1 immunotherapy.

机构信息

Department of Biological Medicines & Shanghai Engineering Research Center of Immunotherapeutics, Fudan University School of Pharmacy, Shanghai, China.

College of Literature, Science, and the Arts, University of Michigan, Ann Arbor, Michigan, USA.

出版信息

J Immunother Cancer. 2024 Sep 3;12(9):e009236. doi: 10.1136/jitc-2024-009236.

DOI:10.1136/jitc-2024-009236
PMID:39231544
原文链接:https://pmc.ncbi.nlm.nih.gov/articles/PMC11409265/
Abstract

BACKGROUND

The main challenge against patients with cancer to derive benefits from immune checkpoint inhibitors targeting PD-1/PD-L1 appears to be the immunosuppressive tumor microenvironment (TME), in which IL-33/ST2 signal fulfills critical functions. However, whether IL-33 limits the therapeutic efficacy of anti-PD-L1 remains uncertain.

METHODS

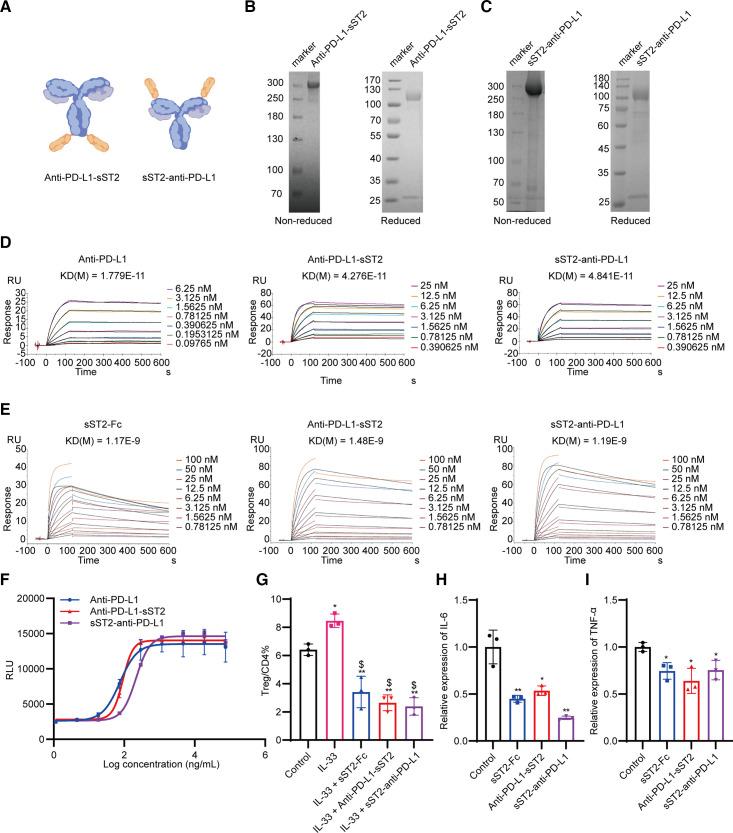
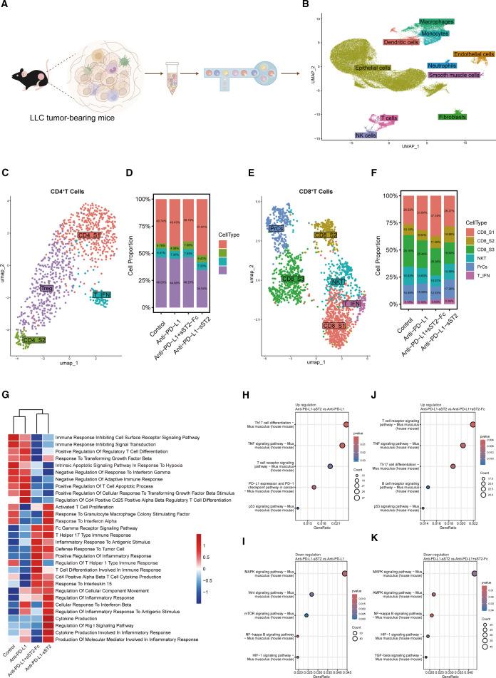
Molecular mechanisms of IL-33/ST2 signal on anti-PD-L1 treatment lewis lung carcinoma tumor model were assessed by RNA-seq, ELISA, WB and immunofluorescence (IF). A sST2-Fc fusion protein was constructed for targeting IL-33 and combined with anti-PD-L1 antibody for immunotherapy in colon and lung tumor models. On this basis, bifunctional fusion proteins were generated for PD-L1-targeted blocking of IL-33 in tumors. The underlying mechanisms of dual targeting of IL-33 and PD-L1 revealed by RNA-seq, scRNA-seq, FACS, IF and WB.

RESULTS

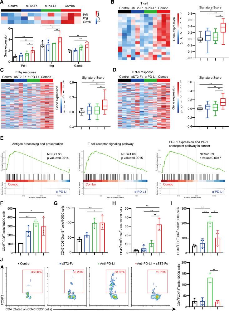
After anti-PD-L1 administration, tumor-infiltrating ST2 regulatory T cells (Tregs) were elevated. Blocking IL-33/ST2 signal with sST2-Fc fusion protein potentiated antitumor efficacy of PD-L1 antibody by enhancing T cell responses in tumor models. Bifunctional fusion protein anti-PD-L1-sST2 exhibited enhanced antitumor efficacy compared with combination therapy, not only inhibited tumor progression and extended the survival, but also provided long-term protective antitumor immunity. Mechanistically, the superior antitumor activity of targeting IL-33 and PD-L1 originated from reducing immunosuppressive factors, such as Tregs and exhausted CD8 T cells while increasing tumor-infiltrating cytotoxic T lymphocyte cells.

CONCLUSIONS

In this study, we demonstrated that IL-33/ST2 was involved in the immunosuppression mechanism of PD-L1 antibody therapy, and blockade by sST2-Fc or anti-PD-L1-sST2 could remodel the inflammatory TME and induce potent antitumor effect, highlighting the potential therapeutic strategies for the tumor treatment by simultaneously targeting IL-33 and PD-L1.

摘要

背景

针对 PD-1/PD-L1 的免疫检查点抑制剂在癌症患者中获益的主要挑战似乎是免疫抑制性肿瘤微环境 (TME),其中 IL-33/ST2 信号发挥关键作用。然而,IL-33 是否限制抗 PD-L1 的治疗效果尚不确定。

方法

通过 RNA-seq、ELISA、WB 和免疫荧光 (IF) 评估 IL-33/ST2 信号对抗 PD-L1 治疗 Lewis 肺癌肿瘤模型的分子机制。构建 sST2-Fc 融合蛋白以靶向 IL-33,并将其与抗 PD-L1 抗体结合用于结肠和肺癌肿瘤模型的免疫治疗。在此基础上,生成用于肿瘤中 IL-33 靶向阻断的 PD-L1 双功能融合蛋白。通过 RNA-seq、scRNA-seq、FACS、IF 和 WB 揭示了双重靶向 IL-33 和 PD-L1 的潜在机制。

结果

抗 PD-L1 给药后,肿瘤浸润性 ST2 调节性 T 细胞 (Treg) 升高。用 sST2-Fc 融合蛋白阻断 IL-33/ST2 信号通过增强肿瘤模型中的 T 细胞反应增强了 PD-L1 抗体的抗肿瘤疗效。与联合治疗相比,双功能融合蛋白抗 PD-L1-sST2 表现出增强的抗肿瘤疗效,不仅抑制肿瘤进展和延长生存时间,而且提供长期保护性抗肿瘤免疫。从机制上讲,靶向 IL-33 和 PD-L1 的抗肿瘤活性源于减少免疫抑制因子,如 Tregs 和耗竭的 CD8 T 细胞,同时增加肿瘤浸润性细胞毒性 T 淋巴细胞细胞。

结论

在这项研究中,我们证明了 IL-33/ST2 参与了 PD-L1 抗体治疗的免疫抑制机制,sST2-Fc 或抗 PD-L1-sST2 的阻断可以重塑炎症性 TME 并诱导强大的抗肿瘤作用,突出了同时靶向 IL-33 和 PD-L1 的肿瘤治疗的潜在治疗策略。

https://cdn.ncbi.nlm.nih.gov/pmc/blobs/1944/11409265/a17489d5a950/jitc-12-9-g007.jpg
https://cdn.ncbi.nlm.nih.gov/pmc/blobs/1944/11409265/3d68808468dd/jitc-12-9-g001.jpg
https://cdn.ncbi.nlm.nih.gov/pmc/blobs/1944/11409265/38afca283931/jitc-12-9-g002.jpg
https://cdn.ncbi.nlm.nih.gov/pmc/blobs/1944/11409265/9681ed78e304/jitc-12-9-g003.jpg
https://cdn.ncbi.nlm.nih.gov/pmc/blobs/1944/11409265/8a0f387a72a5/jitc-12-9-g004.jpg
https://cdn.ncbi.nlm.nih.gov/pmc/blobs/1944/11409265/f21774c4eba7/jitc-12-9-g005.jpg
https://cdn.ncbi.nlm.nih.gov/pmc/blobs/1944/11409265/e0e1abf8846f/jitc-12-9-g006.jpg
https://cdn.ncbi.nlm.nih.gov/pmc/blobs/1944/11409265/a17489d5a950/jitc-12-9-g007.jpg
https://cdn.ncbi.nlm.nih.gov/pmc/blobs/1944/11409265/3d68808468dd/jitc-12-9-g001.jpg
https://cdn.ncbi.nlm.nih.gov/pmc/blobs/1944/11409265/38afca283931/jitc-12-9-g002.jpg
https://cdn.ncbi.nlm.nih.gov/pmc/blobs/1944/11409265/9681ed78e304/jitc-12-9-g003.jpg
https://cdn.ncbi.nlm.nih.gov/pmc/blobs/1944/11409265/8a0f387a72a5/jitc-12-9-g004.jpg
https://cdn.ncbi.nlm.nih.gov/pmc/blobs/1944/11409265/f21774c4eba7/jitc-12-9-g005.jpg
https://cdn.ncbi.nlm.nih.gov/pmc/blobs/1944/11409265/e0e1abf8846f/jitc-12-9-g006.jpg
https://cdn.ncbi.nlm.nih.gov/pmc/blobs/1944/11409265/a17489d5a950/jitc-12-9-g007.jpg

相似文献

1
Targeting IL-33 reprograms the tumor microenvironment and potentiates antitumor response to anti-PD-L1 immunotherapy.靶向 IL-33 重编程肿瘤微环境,并增强抗 PD-L1 免疫治疗的抗肿瘤反应。
J Immunother Cancer. 2024 Sep 3;12(9):e009236. doi: 10.1136/jitc-2024-009236.
2
Functional and mechanistic advantage of the use of a bifunctional anti-PD-L1/IL-15 superagonist.双功能抗 PD-L1/IL-15 超级激动剂的功能和机制优势。
J Immunother Cancer. 2020 Apr;8(1). doi: 10.1136/jitc-2019-000493.
3
CD122-directed interleukin-2 treatment mechanisms in bladder cancer differ from αPD-L1 and include tissue-selective γδ T cell activation.CD122 定向白细胞介素-2 治疗膀胱癌的机制不同于 αPD-L1,包括组织选择性 γδ T 细胞激活。
J Immunother Cancer. 2021 Apr;9(4). doi: 10.1136/jitc-2020-002051.
4
Dual checkpoint blockade of CD47 and PD-L1 using an affinity-tuned bispecific antibody maximizes antitumor immunity.双 checkpoint 阻断 CD47 和 PD-L1 利用亲和力优化的双特异性抗体最大限度地提高抗肿瘤免疫。
J Immunother Cancer. 2021 Oct;9(10). doi: 10.1136/jitc-2021-003464.
5
Augmenting Anticancer Immunity Through Combined Targeting of Angiogenic and PD-1/PD-L1 Pathways: Challenges and Opportunities.通过联合靶向血管生成和PD-1/PD-L1通路增强抗癌免疫力:挑战与机遇
Front Immunol. 2020 Nov 5;11:598877. doi: 10.3389/fimmu.2020.598877. eCollection 2020.
6
In situ delivery of iPSC-derived dendritic cells with local radiotherapy generates systemic antitumor immunity and potentiates PD-L1 blockade in preclinical poorly immunogenic tumor models.局部放射治疗原位递送 iPSC 来源的树突状细胞可在临床前免疫原性低的肿瘤模型中产生全身抗肿瘤免疫并增强 PD-L1 阻断作用。
J Immunother Cancer. 2021 May;9(5). doi: 10.1136/jitc-2021-002432.
7
Targeted delivery of anti-miRNA21 sensitizes PD-L1 tumor to immunotherapy by promoting immunogenic cell death.靶向递送抗 miRNA21 通过促进免疫原性细胞死亡使 PD-L1 肿瘤对免疫治疗敏感。
Theranostics. 2024 Jun 17;14(10):3777-3792. doi: 10.7150/thno.97755. eCollection 2024.
8
Combination of ultrasound-based mechanical disruption of tumor with immune checkpoint blockade modifies tumor microenvironment and augments systemic antitumor immunity.超声引导下的肿瘤机械破坏联合免疫检查点阻断改变肿瘤微环境并增强全身抗肿瘤免疫。
J Immunother Cancer. 2022 Jan;10(1). doi: 10.1136/jitc-2021-003717.
9
Sensitizing tumors to anti-PD-1 therapy by promoting NK and CD8+ T cells via pharmacological activation of FOXO3.通过药物激活 FOXO3 促进 NK 和 CD8+T 细胞来使肿瘤对抗 PD-1 治疗敏感。
J Immunother Cancer. 2021 Dec;9(12). doi: 10.1136/jitc-2021-002772.
10
Releasing the brakes of tumor immunity with anti-PD-L1 and pushing its accelerator with L19-IL2 cures poorly immunogenic tumors when combined with radiotherapy.用抗 PD-L1 释放肿瘤免疫的刹车,并结合放射治疗用 L19-IL2 推动其加速器,可治愈免疫原性差的肿瘤。
J Immunother Cancer. 2021 Mar;9(3). doi: 10.1136/jitc-2020-001764.

引用本文的文献

1
ARID1A mutation drives gastric tumorigenesis via activating type 2 immune dominant microenvironment.ARID1A突变通过激活2型免疫主导微环境驱动胃癌发生。
iScience. 2025 Jul 15;28(8):113117. doi: 10.1016/j.isci.2025.113117. eCollection 2025 Aug 15.
2
Tumor-associated macrophages remodel the suppressive tumor immune microenvironment and targeted therapy for immunotherapy.肿瘤相关巨噬细胞重塑抑制性肿瘤免疫微环境及免疫治疗的靶向治疗。
J Exp Clin Cancer Res. 2025 May 16;44(1):145. doi: 10.1186/s13046-025-03377-9.
3
The Role of Eosinophils, Eosinophil-Related Cytokines and AI in Predicting Immunotherapy Efficacy in NSCLC Cancer.

本文引用的文献

1
Amphiregulin couples IL1RL1 regulatory T cells and cancer-associated fibroblasts to impede antitumor immunity. Amphiregulin 连接 IL1RL1 调节性 T 细胞和癌相关成纤维细胞,以阻碍抗肿瘤免疫。
Sci Adv. 2023 Aug 25;9(34):eadd7399. doi: 10.1126/sciadv.add7399. Epub 2023 Aug 23.
2
Tozorakimab (MEDI3506): an anti-IL-33 antibody that inhibits IL-33 signalling via ST2 and RAGE/EGFR to reduce inflammation and epithelial dysfunction.托佐拉单抗(MEDI3506):一种抗 IL-33 抗体,通过 ST2 和 RAGE/EGFR 抑制 IL-33 信号传导,从而减少炎症和上皮功能障碍。
Sci Rep. 2023 Jun 17;13(1):9825. doi: 10.1038/s41598-023-36642-y.
3
PD-L1 checkpoint blockade promotes regulatory T cell activity that underlies therapy resistance.
嗜酸性粒细胞、嗜酸性粒细胞相关细胞因子及人工智能在预测非小细胞肺癌免疫治疗疗效中的作用
Biomolecules. 2025 Mar 27;15(4):491. doi: 10.3390/biom15040491.
4
Targeting IL-33 in patients with cancer under immune checkpoint inhibitors for a better antitumor response and prevent thromboembolism?在接受免疫检查点抑制剂治疗的癌症患者中靶向白细胞介素-33以获得更好的抗肿瘤反应并预防血栓栓塞?
J Immunother Cancer. 2025 Feb 6;13(2):e010806. doi: 10.1136/jitc-2024-010806.
5
Identification of a novel immunogenic cell death-related classifier to predict prognosis and optimize precision treatment in hepatocellular carcinoma.鉴定一种新型免疫原性细胞死亡相关分类器以预测肝细胞癌的预后并优化精准治疗
Heliyon. 2025 Jan 7;11(2):e41380. doi: 10.1016/j.heliyon.2024.e41380. eCollection 2025 Jan 30.
PD-L1 检查点阻断促进了调节性 T 细胞的活性,这是治疗抵抗的基础。
Sci Immunol. 2023 May 19;8(83):eabn6173. doi: 10.1126/sciimmunol.abn6173.
4
Targeting CD47 enhanced the antitumor immunity of PD-L1 blockade in B-cell lymphoma.靶向CD47增强了PD-L1阻断在B细胞淋巴瘤中的抗肿瘤免疫力。
Immunotherapy. 2023 Feb;15(3):175-187. doi: 10.2217/imt-2022-0087. Epub 2023 Feb 1.
5
Targeting 4-1BB and PD-L1 induces potent and durable antitumor immunity in B-cell lymphoma.靶向 4-1BB 和 PD-L1 可诱导 B 细胞淋巴瘤产生强大而持久的抗肿瘤免疫。
Front Immunol. 2022 Dec 5;13:1004475. doi: 10.3389/fimmu.2022.1004475. eCollection 2022.
6
IL-33/ST2 signaling promotes constitutive and inductive PD-L1 expression and immune escape in oral squamous cell carcinoma.IL-33/ST2 信号通路促进口腔鳞状细胞癌中 PD-L1 的组成性和诱导性表达及免疫逃逸。
Br J Cancer. 2023 Mar;128(5):833-843. doi: 10.1038/s41416-022-02090-0. Epub 2022 Dec 3.
7
Anti-TGF-β/PD-L1 bispecific antibody promotes T cell infiltration and exhibits enhanced antitumor activity in triple-negative breast cancer.抗 TGF-β/PD-L1 双特异性抗体促进 T 细胞浸润,并在三阴性乳腺癌中表现出增强的抗肿瘤活性。
J Immunother Cancer. 2022 Dec;10(12). doi: 10.1136/jitc-2022-005543.
8
Development of the Novel Bifunctional Fusion Protein BR102 That Simultaneously Targets PD-L1 and TGF-β for Anticancer Immunotherapy.新型双功能融合蛋白BR102的研发,该蛋白同时靶向程序性死亡受体配体1(PD-L1)和转化生长因子-β(TGF-β)用于抗癌免疫治疗。
Cancers (Basel). 2022 Oct 10;14(19):4964. doi: 10.3390/cancers14194964.
9
Inhibition of PCSK9 enhances the antitumor effect of PD-1 inhibitor in colorectal cancer by promoting the infiltration of CD8 T cells and the exclusion of Treg cells.抑制 PCSK9 可通过促进 CD8 T 细胞浸润和排除 Treg 细胞来增强 PD-1 抑制剂在结直肠癌中的抗肿瘤作用。
Front Immunol. 2022 Aug 8;13:947756. doi: 10.3389/fimmu.2022.947756. eCollection 2022.
10
Gasdermin D-mediated release of IL-33 from senescent hepatic stellate cells promotes obesity-associated hepatocellular carcinoma.Gasdermin D 介导的衰老肝星状细胞中 IL-33 的释放促进肥胖相关肝细胞癌。
Sci Immunol. 2022 Jun 24;7(72):eabl7209. doi: 10.1126/sciimmunol.abl7209.