Suppr超能文献

对 中的 / 基因家族的全基因组分析为其对乙烯和茉莉酸甲酯处理的表达模式提供了见解。

Genome-Wide Analysis of the / Gene Family in Provides Insights into Its Expression Patterns in Response to Ethylene and Methyl Jasmonate Treatments.

机构信息

Key Laboratory of Xinjiang Phytomedicine Resource and Utilization of Ministry of Education, Xinjiang Production and Construction Corps Key Laboratory of Oasis Town and Mountain-basin System Ecology, College of Life Sciences, Shihezi University, Shihezi 832003, China.

School of Natural Sciences, Massey University, Tennent Drive, Palmerston North 4474, New Zealand.

出版信息

Int J Mol Sci. 2024 Jun 22;25(13):6864. doi: 10.3390/ijms25136864.

Abstract

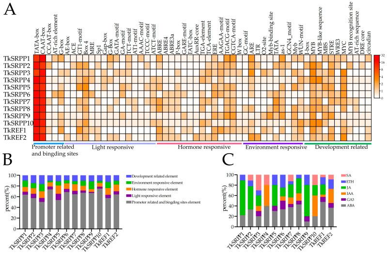
(TKS) is a model plant and a potential rubber-producing crop for the study of natural rubber (NR) biosynthesis. The precise analysis of the NR biosynthesis mechanism is an important theoretical basis for improving rubber yield. The small rubber particle protein (SRPP) and rubber elongation factor (REF) are located in the membrane of rubber particles and play crucial roles in rubber biosynthesis. However, the specific functions of the / gene family in the rubber biosynthesis mechanism have not been fully resolved. In this study, we performed a genome-wide identification of the 10 and 2 genes' family members of Russian dandelion and a comprehensive investigation on the evolution of the ethylene/methyl jasmonate-induced expression of the SRPP/REF gene family in TKS. Based on phylogenetic analysis, 12 TkSRPP/REFs proteins were divided into five subclades. Our study revealed one functional domain and 10 motifs in these proteins. The / protein sequences all contain typical REF structural domains and belong to the same superfamily. Members of this family are most closely related to the orthologous species and share the same distribution pattern of / genes in and , both of which belong to the family Asteraceae. Collinearity analysis showed that segmental duplication events played a key role in the expansion of the gene family. The expression levels of most / members were significantly increased in different tissues of after induction with ethylene and methyl jasmonate. These results will provide a theoretical basis for the selection of candidate genes for the molecular breeding of and the precise resolution of the mechanism of natural rubber production.

摘要

(TKS) 是一种模式植物,也是一种有潜力的产胶作物,可用于研究天然橡胶 (NR) 的生物合成。精确分析 NR 生物合成机制是提高橡胶产量的重要理论基础。小橡胶粒子蛋白 (SRPP) 和橡胶延伸因子 (REF) 位于橡胶粒子的膜上,在橡胶生物合成中发挥着关键作用。然而,/基因家族在橡胶生物合成机制中的具体功能尚未完全阐明。在这项研究中,我们对俄罗斯蒲公英的 10 个和 2 个 基因家族成员进行了全基因组鉴定,并对 TKS 中乙烯/茉莉酸甲酯诱导的 SRPP/REF 基因家族的进化进行了综合研究。基于系统发育分析,将 12 个 TkSRPP/REF 蛋白分为五个亚簇。本研究揭示了这些蛋白中的一个功能域和 10 个基序。/蛋白序列均包含典型的 REF 结构域,属于同一超家族。该家族成员与同源物种 最为密切相关,与 和 中的 /基因具有相同的分布模式,它们都属于菊科。共线性分析表明,片段复制事件在 / 基因家族的扩张中起关键作用。乙烯和茉莉酸甲酯诱导后,大多数 / 成员在 不同组织中的表达水平显著增加。这些结果将为 分子育种中候选基因的选择和天然橡胶产生机制的精确解析提供理论依据。

https://cdn.ncbi.nlm.nih.gov/pmc/blobs/b189/11241686/eb77a65a389f/ijms-25-06864-g001.jpg

文献检索

告别复杂PubMed语法,用中文像聊天一样搜索,搜遍4000万医学文献。AI智能推荐,让科研检索更轻松。

立即免费搜索

文件翻译

保留排版,准确专业,支持PDF/Word/PPT等文件格式,支持 12+语言互译。

免费翻译文档

深度研究

AI帮你快速写综述,25分钟生成高质量综述,智能提取关键信息,辅助科研写作。

立即免费体验