• 文献检索
  • 文档翻译
  • 深度研究
  • 学术资讯
  • Suppr Zotero 插件Zotero 插件
  • 邀请有礼
  • 套餐&价格
  • 历史记录
应用&插件
Suppr Zotero 插件Zotero 插件浏览器插件Mac 客户端Windows 客户端微信小程序
定价
高级版会员购买积分包购买API积分包
服务
文献检索文档翻译深度研究API 文档MCP 服务
关于我们
关于 Suppr公司介绍联系我们用户协议隐私条款
关注我们

Suppr 超能文献

核心技术专利:CN118964589B侵权必究
粤ICP备2023148730 号-1Suppr @ 2026

文献检索

告别复杂PubMed语法,用中文像聊天一样搜索,搜遍4000万医学文献。AI智能推荐,让科研检索更轻松。

立即免费搜索

文件翻译

保留排版,准确专业,支持PDF/Word/PPT等文件格式,支持 12+语言互译。

免费翻译文档

深度研究

AI帮你快速写综述,25分钟生成高质量综述,智能提取关键信息,辅助科研写作。

立即免费体验

内脏脂肪对骨质疏松症影响的结构方程模型分析

Structural equation model analysis of the effect of visceral fat on osteoporosis.

作者信息

Tong Min, Li Yuanyuan, Rong Kai, Sun Qi, Dai Jianghong, Huang Yifei

机构信息

The Second Spine Department, Traditional Chinese Medicine Affiliated Hospital of Xinjiang Medical University, No. 116 Huanghe Road, Urumqi, 830000, China.

School of Public Health, Xinjiang Medical University, Urumqi, 830011, China.

出版信息

J Orthop Surg Res. 2024 Jul 16;19(1):408. doi: 10.1186/s13018-024-04888-5.

DOI:10.1186/s13018-024-04888-5
PMID:39014367
原文链接:https://pmc.ncbi.nlm.nih.gov/articles/PMC11253341/
Abstract

BACKGROUND

Osteoporosis is a considerable public health challenge in Moyu County, Xinjiang. Here, we evaluated the influencing factors of osteoporosis in this region.

METHODS

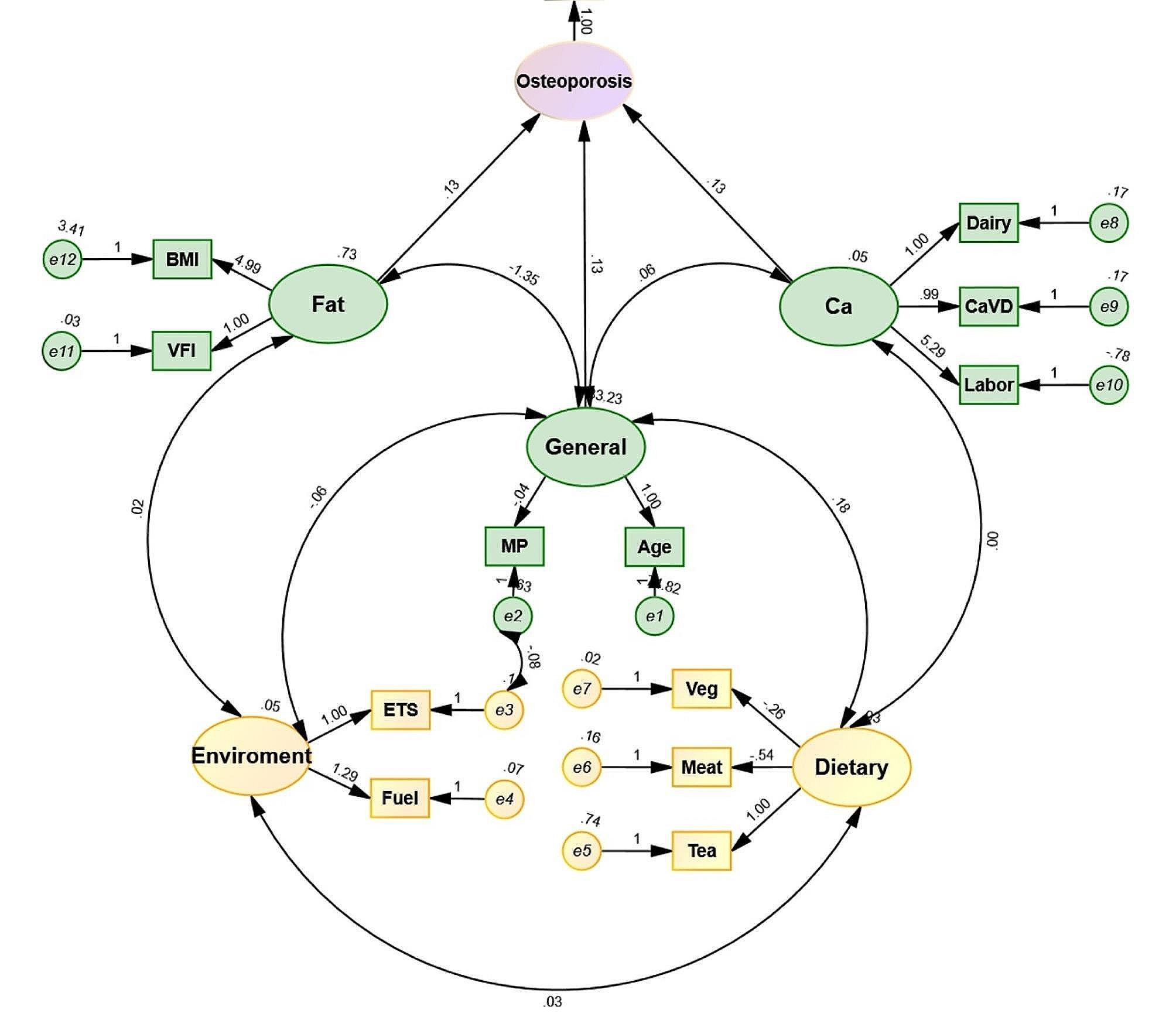
We recruited 7,761 participants and randomized them into normal and osteoporotic populations based on T-score. The effects of general conditions, body composition, calcium sources and exercise, respiratory exposure, and daily diet on osteoporosis were analyzed. Furthermore, a structural equation model was constructed to uncover the direct and indirect influencing factors of osteoporosis.

RESULTS

Among the participants, 1,803 (23.23%) had normal bone mass while 1,496 (19.28%) had osteoporosis. The univariate analysis showed significant differences in the general conditions, body composition, calcium sources and exercise, respiratory exposure, and daily diet. Stratification based on age (45 years) and body mass index (BMI) (18.5 kg/m) showed variations in the body composition between the two groups; however, the visceral fat differed significantly. Logistic regression analysis affirmed the association of visceral fat index as it was included in all equations, except for age and female menopause. The structural equation exhibited that the general conditions, body composition, and, calcium sources, and exercise were direct factors of osteoporosis, while respiratory exposure and daily diet were indirect factors. The standardized path coefficient was highest in general conditions, followed by body composition, and lastly, calcium sources and exercise.

CONCLUSION

Obesity, besides age and female menopause, is also an influencing factor of osteoporosis. The visceral fat index plays a vital role in osteoporosis. Our findings may provide experimental evidence for early prevention and treatment of osteoporosis.

摘要

背景

骨质疏松症是新疆墨玉县面临的一项重大公共卫生挑战。在此,我们评估了该地区骨质疏松症的影响因素。

方法

我们招募了7761名参与者,并根据T值将他们随机分为正常人群和骨质疏松人群。分析了一般状况、身体成分、钙源与运动、呼吸暴露及日常饮食对骨质疏松症的影响。此外,构建了结构方程模型以揭示骨质疏松症的直接和间接影响因素。

结果

在参与者中,1803人(23.23%)骨量正常,1496人(19.28%)患有骨质疏松症。单因素分析显示,在一般状况、身体成分、钙源与运动、呼吸暴露及日常饮食方面存在显著差异。按年龄(45岁)和体重指数(BMI)(18.5kg/m²)分层显示,两组之间身体成分存在差异;然而,内脏脂肪差异显著。逻辑回归分析证实了内脏脂肪指数的关联性,因为除年龄和女性绝经外,它在所有方程中均有体现。结构方程表明,一般状况、身体成分、钙源与运动是骨质疏松症的直接因素,而呼吸暴露和日常饮食是间接因素。标准化路径系数在一般状况中最高,其次是身体成分,最后是钙源与运动。

结论

除年龄和女性绝经外,肥胖也是骨质疏松症的一个影响因素。内脏脂肪指数在骨质疏松症中起着至关重要的作用。我们的研究结果可能为骨质疏松症的早期预防和治疗提供实验依据。

https://cdn.ncbi.nlm.nih.gov/pmc/blobs/6874/11253341/808ffcc4df4a/13018_2024_4888_Fig3_HTML.jpg
https://cdn.ncbi.nlm.nih.gov/pmc/blobs/6874/11253341/a7fa5bcc1954/13018_2024_4888_Fig1_HTML.jpg
https://cdn.ncbi.nlm.nih.gov/pmc/blobs/6874/11253341/d4d6d4e338ce/13018_2024_4888_Fig2_HTML.jpg
https://cdn.ncbi.nlm.nih.gov/pmc/blobs/6874/11253341/808ffcc4df4a/13018_2024_4888_Fig3_HTML.jpg
https://cdn.ncbi.nlm.nih.gov/pmc/blobs/6874/11253341/a7fa5bcc1954/13018_2024_4888_Fig1_HTML.jpg
https://cdn.ncbi.nlm.nih.gov/pmc/blobs/6874/11253341/d4d6d4e338ce/13018_2024_4888_Fig2_HTML.jpg
https://cdn.ncbi.nlm.nih.gov/pmc/blobs/6874/11253341/808ffcc4df4a/13018_2024_4888_Fig3_HTML.jpg

相似文献

1
Structural equation model analysis of the effect of visceral fat on osteoporosis.内脏脂肪对骨质疏松症影响的结构方程模型分析
J Orthop Surg Res. 2024 Jul 16;19(1):408. doi: 10.1186/s13018-024-04888-5.
2
The relationship between osteoporosis and body composition in pre- and postmenopausal women from different ethnic groups in China.中国不同种族绝经前后女性骨质疏松症与身体成分之间的关系。
Ethn Health. 2017 Jun;22(3):295-310. doi: 10.1080/13557858.2016.1244758. Epub 2016 Oct 21.
3
Relationship between body composition and age, menopause and its effects on bone mineral density at segmental regions in Central Southern Chinese postmenopausal elderly women with and without osteoporosis.中国中南地区绝经后骨质疏松及非骨质疏松老年女性体成分与年龄、绝经及其对各部位骨密度的影响的关系。
Arch Gerontol Geriatr. 2011 Sep-Oct;53(2):e192-7. doi: 10.1016/j.archger.2010.09.002. Epub 2010 Sep 28.
4
Visceral abdominal fat is correlated with whole-body fat and physical activity among 8-y-old children at risk of obesity.在有肥胖风险的8岁儿童中,腹部内脏脂肪与全身脂肪及身体活动相关。
Am J Clin Nutr. 2007 Jan;85(1):46-53. doi: 10.1093/ajcn/85.1.46.
5
Effect of exercise training intensity on abdominal visceral fat and body composition.运动训练强度对腹部内脏脂肪和身体成分的影响。
Med Sci Sports Exerc. 2008 Nov;40(11):1863-72. doi: 10.1249/MSS.0b013e3181801d40.
6
Bone mineral density and body composition in underweight and normal elderly subjects.体重过轻和正常老年受试者的骨矿物质密度及身体成分
Osteoporos Int. 2000;11(12):1043-50. doi: 10.1007/s001980070026.
7
Relation of body composition, fat mass, and serum lipids to osteoporotic fractures and bone mineral density in Chinese men and women.中国男性和女性的身体成分、脂肪量及血脂与骨质疏松性骨折和骨密度的关系
Am J Clin Nutr. 2006 Jan;83(1):146-54. doi: 10.1093/ajcn/83.1.146.
8
Aged-Related Changes in Body Composition and Association between Body Composition with Bone Mass Density by Body Mass Index in Chinese Han Men over 50-year-old.50岁以上中国汉族男性身体成分的年龄相关变化及身体成分与骨密度按体重指数的关联
PLoS One. 2015 Jun 19;10(6):e0130400. doi: 10.1371/journal.pone.0130400. eCollection 2015.
9
Association of body composition with bone mineral density in northern Chinese men by different criteria for obesity.采用不同肥胖标准对中国北方男性身体成分与骨密度的相关性研究
J Endocrinol Invest. 2015 Mar;38(3):323-31. doi: 10.1007/s40618-014-0167-5. Epub 2014 Sep 25.
10
Effects of dietary intake and life style on bone density in patients with diabetes mellitus type 2.饮食摄入和生活方式对2型糖尿病患者骨密度的影响。
Ann Nutr Metab. 2004;48(3):141-5. doi: 10.1159/000078376. Epub 2004 May 6.

引用本文的文献

1
The role of body composition and visceral fat in osteoporosis subtype differentiation: Insights from bioelectrical impedance analysis.身体成分和内脏脂肪在骨质疏松症亚型分化中的作用:生物电阻抗分析的见解
J Orthop. 2025 Jun 18;65:276-282. doi: 10.1016/j.jor.2025.06.014. eCollection 2025 Jul.

本文引用的文献

1
Association between physical activity, sedentary behavior patterns with bone health among Chinese older women.中国老年女性体力活动和久坐行为模式与骨骼健康的关系。
Bone. 2024 Apr;181:117025. doi: 10.1016/j.bone.2024.117025. Epub 2024 Jan 23.
2
Discovering the Physio-Pathological Mechanisms of Interaction between Bone Mineral Density, Muscle Mass, and Visceral Adipose Tissue in Female Older Adults through Structural Equation Modeling.通过结构方程模型探索老年女性骨密度、肌肉量和内脏脂肪组织之间相互作用的生理病理机制。
J Clin Med. 2023 Mar 15;12(6):2269. doi: 10.3390/jcm12062269.
3
Preventing Osteoporosis, Sarcopenia and Obesity to Care about Quality of Life.
预防骨质疏松症、肌肉减少症和肥胖症以关注生活质量。
Ann Geriatr Med Res. 2023 Mar;27(1):87-90. doi: 10.4235/agmr.22.0158. Epub 2023 Feb 27.
4
Osteoporosis.骨质疏松症。
Med Clin North Am. 2023 Mar;107(2):213-225. doi: 10.1016/j.mcna.2022.10.013. Epub 2023 Jan 5.
5
Obese visceral fat tissue inflammation: from protective to detrimental?肥胖内脏脂肪组织炎症:从保护到有害?
BMC Med. 2022 Dec 27;20(1):494. doi: 10.1186/s12916-022-02672-y.
6
Exercise for osteoporosis: A literature review of pathology and mechanism.骨质疏松症的运动疗法:病理学与发病机制的文献回顾。
Front Immunol. 2022 Sep 9;13:1005665. doi: 10.3389/fimmu.2022.1005665. eCollection 2022.
7
Current Status of the Diagnosis and Management of Osteoporosis.骨质疏松症的诊断与管理现状。
Int J Mol Sci. 2022 Aug 21;23(16):9465. doi: 10.3390/ijms23169465.
8
Obesity and Bone Health: A Complex Relationship.肥胖与骨骼健康:复杂的关系。
Int J Mol Sci. 2022 Jul 27;23(15):8303. doi: 10.3390/ijms23158303.
9
Corrigendum: Bone and Lean Mass Loss and Cognitive Impairment for Healthy Elder Adults: Analysis of the Nutrition and Health Survey in Taiwan 2013-2016 and a Validation Study With Structural Equation Modeling.勘误:健康老年人的骨量和瘦体重流失与认知障碍:2013 - 2016年台湾营养与健康调查分析及结构方程模型验证研究
Front Nutr. 2022 Apr 29;8:839017. doi: 10.3389/fnut.2021.839017. eCollection 2021.
10
Cohort profile: The Xinjiang Multiethnic Cohort (XMC) study.队列研究简介:新疆多民族队列研究(XMC 研究)。
BMJ Open. 2022 May 11;12(5):e048242. doi: 10.1136/bmjopen-2020-048242.