Suppr超能文献

耐力训练运动员的心房颤动:范围综述

Atrial Fibrillation in Endurance Training Athletes: Scoping Review.

作者信息

Lobo Henrique M, Naves Ícaro G, Marçal Silvia Botelho, Canzi Camila Cassia, Rodrigues Amanda Braun Sabino, Menezes Antonio S

机构信息

Medical and Life Sciences School, Pontifical Catholic University of Goiás, 74175-120 Goiânia, Goiás, Brazil.

Internal Medicine Department, Medicine Faculty, Federal University of Goiás, 74690-900 Goiânia, Goiás, Brazil.

出版信息

Rev Cardiovasc Med. 2023 May 26;24(6):155. doi: 10.31083/j.rcm2406155. eCollection 2023 Jun.

Abstract

BACKGROUND

Moderate regular physical activity is indicated to avoid atrial fibrillation (AF), whereas athletes should be counseled that long-lasting vigorous sports engagement may cause AF, according to the 2016 European Society of Cardiology (ESC) recommendations for AF treatment. Exercise and AF are complex.

OBJECTIVES

To evaluate the relationship between Endurance training and AF, in addition to the starting point/trigger by which Endurance Training causes impairment of cardiac function and AF, considering the time and intensity of Endurance training.

MATERIALS AND METHODS

We synthesized evidence from articles published in the PubMed, EMBASE, and SciELO databases using their respective Boolean operators. A total of 112 original articles related to AF and endurance athletes published up to the year 2023 were reviewed.

RESULTS

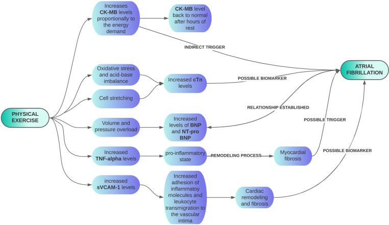
Our study verified multiples aspects of the genesis of AF in athletes, such as cardiac adaptations to exercise, disturbances in cardiac injury biomarkers, sex differences in cardiac adaptations and their role in AF risk, and the relationship between body composition (height, weight, and physical fitness) and AF pathogenesis.

CONCLUSIONS

Variations in cardiac structure (increased atrial thickness and size in addition to myocardial fibrosis) and significant increases in vagal tone (sinus bradycardia and imbalances in sympathetic and parasympathetic activation) shorten the refractory period shortening in athletes, induce the onset of re-entrance mechanisms, and serve as ectopic triggers that can lead to AF.

摘要

背景

根据2016年欧洲心脏病学会(ESC)房颤治疗指南,适度的规律体育活动有助于预防房颤,而对于运动员,应告知其长期剧烈运动可能导致房颤。运动与房颤的关系较为复杂。

目的

考虑耐力训练的时间和强度,评估耐力训练与房颤之间的关系,以及耐力训练导致心脏功能受损和房颤的起始点/触发因素。

材料与方法

我们使用各自的布尔运算符,综合了发表在PubMed、EMBASE和SciELO数据库中的文章证据。共回顾了截至2023年发表的112篇与房颤和耐力运动员相关的原创文章。

结果

我们的研究验证了运动员房颤发生的多个方面,如心脏对运动的适应、心脏损伤生物标志物的紊乱、心脏适应中的性别差异及其在房颤风险中的作用,以及身体成分(身高、体重和体能)与房颤发病机制之间的关系。

结论

心脏结构的变化(心房厚度和大小增加以及心肌纤维化)和迷走神经张力的显著增加(窦性心动过缓以及交感和副交感神经激活失衡)缩短了运动员的不应期,诱发折返机制的发生,并作为异位触发因素导致房颤。

https://cdn.ncbi.nlm.nih.gov/pmc/blobs/bd9d/11264108/da27a55b0a36/2153-8174-24-6-155-g1.jpg

文献检索

告别复杂PubMed语法,用中文像聊天一样搜索,搜遍4000万医学文献。AI智能推荐,让科研检索更轻松。

立即免费搜索

文件翻译

保留排版,准确专业,支持PDF/Word/PPT等文件格式,支持 12+语言互译。

免费翻译文档

深度研究

AI帮你快速写综述,25分钟生成高质量综述,智能提取关键信息,辅助科研写作。

立即免费体验