• 文献检索
  • 文档翻译
  • 深度研究
  • 学术资讯
  • Suppr Zotero 插件Zotero 插件
  • 邀请有礼
  • 套餐&价格
  • 历史记录
应用&插件
Suppr Zotero 插件Zotero 插件浏览器插件Mac 客户端Windows 客户端微信小程序
定价
高级版会员购买积分包购买API积分包
服务
文献检索文档翻译深度研究API 文档MCP 服务
关于我们
关于 Suppr公司介绍联系我们用户协议隐私条款
关注我们

Suppr 超能文献

核心技术专利:CN118964589B侵权必究
粤ICP备2023148730 号-1Suppr @ 2026

文献检索

告别复杂PubMed语法,用中文像聊天一样搜索,搜遍4000万医学文献。AI智能推荐,让科研检索更轻松。

立即免费搜索

文件翻译

保留排版,准确专业,支持PDF/Word/PPT等文件格式,支持 12+语言互译。

免费翻译文档

深度研究

AI帮你快速写综述,25分钟生成高质量综述,智能提取关键信息,辅助科研写作。

立即免费体验

PHF8 促进 DNA 双链断裂修复后的转录恢复。

PHF8 facilitates transcription recovery following DNA double-strand break repair.

机构信息

School of Biomedical Sciences, LKS Faculty of Medicine, The University of Hong Kong, Hong Kong S.A.R.

Department of Occupational and Environmental Health, School of Public Health, Cheeloo College of Medicine, Shandong University, Jinan, Shandong, China.

出版信息

Nucleic Acids Res. 2024 Sep 23;52(17):10297-10310. doi: 10.1093/nar/gkae661.

DOI:10.1093/nar/gkae661
PMID:39087553
原文链接:https://pmc.ncbi.nlm.nih.gov/articles/PMC11417394/
Abstract

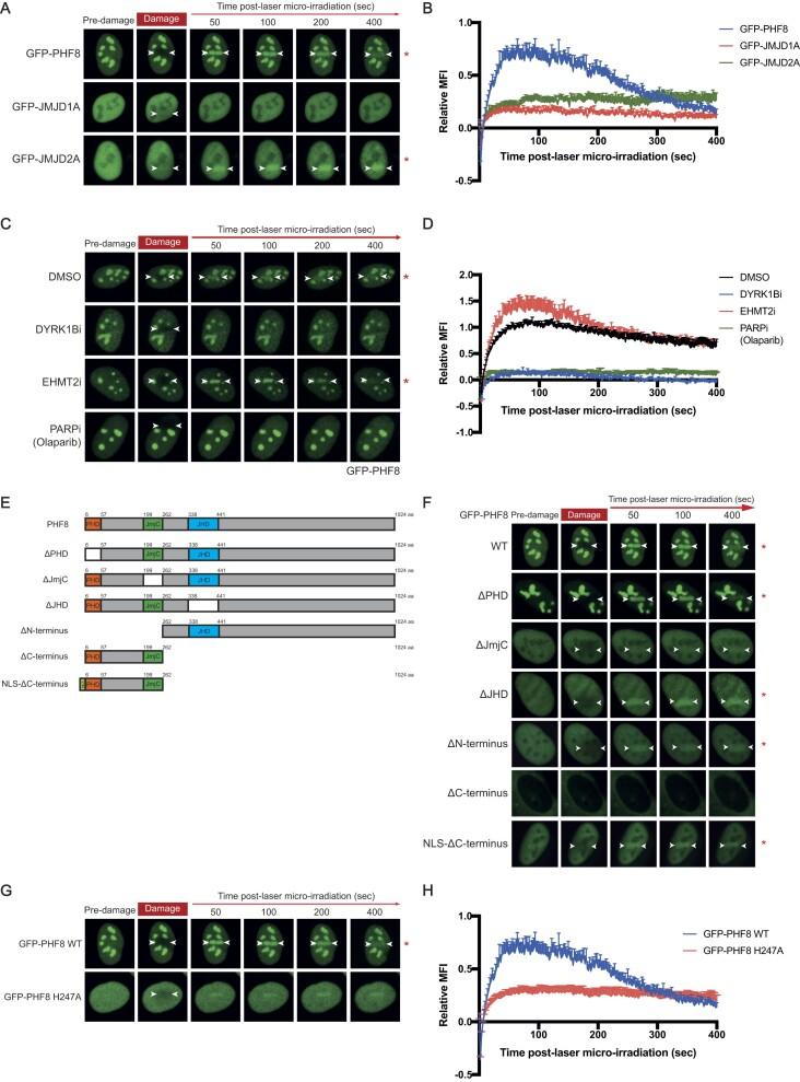
Transient halting of transcription activity on the damaged chromatin facilitates DNA double-strand break (DSB) repair. However, the molecular mechanisms that facilitate transcription recovery following DSB repair remain largely undefined. Notably, failure to restore gene expression in a timely manner can compromise transcriptome signatures and may impose deleterious impacts on cell identity and cell fate. Here, we report PHF8 as the major demethylase that reverses transcriptionally repressive epigenetic modification laid down by the DYRK1B-EHMT2 pathway. We found that PHF8 concentrates at laser-induced DNA damage tracks in a DYRK1B-dependent manner and promotes timely resolution of local H3K9me2 to facilitate the resumption of transcription. Moreover, PHF8 also assists in the recovery of ribosomal DNA (rDNA) transcription following the repair of nucleolar DSBs. Taken together, our findings uncover PHF8 as a key mediator that coordinates transcription activities during the recovery phase of DSB responses.

摘要

转录活性在受损染色质上的瞬时暂停有助于 DNA 双链断裂 (DSB) 的修复。然而,在 DSB 修复后促进转录恢复的分子机制在很大程度上仍未得到明确。值得注意的是,如果不能及时恢复基因表达,可能会损害转录组特征,并可能对细胞身份和细胞命运产生有害影响。在这里,我们报告 PHF8 是主要的去甲基酶,可逆转由 DYRK1B-EHMT2 途径建立的转录抑制性表观遗传修饰。我们发现 PHF8 以 DYRK1B 依赖的方式集中在激光诱导的 DNA 损伤轨迹上,并促进局部 H3K9me2 的及时解决,以促进转录的恢复。此外,PHF8 还协助修复核仁 DSB 后核糖体 DNA (rDNA) 的转录恢复。总之,我们的研究结果揭示了 PHF8 作为一个关键的调节剂,在 DSB 反应的恢复阶段协调转录活性。

https://cdn.ncbi.nlm.nih.gov/pmc/blobs/244b/11417394/c13fdaa648a9/gkae661fig7.jpg
https://cdn.ncbi.nlm.nih.gov/pmc/blobs/244b/11417394/5dd2c4aed857/gkae661figgra1.jpg
https://cdn.ncbi.nlm.nih.gov/pmc/blobs/244b/11417394/14ea00ae17d0/gkae661fig1.jpg
https://cdn.ncbi.nlm.nih.gov/pmc/blobs/244b/11417394/b7662e211edc/gkae661fig2.jpg
https://cdn.ncbi.nlm.nih.gov/pmc/blobs/244b/11417394/06c16c5f658e/gkae661fig3.jpg
https://cdn.ncbi.nlm.nih.gov/pmc/blobs/244b/11417394/3baa0f01708f/gkae661fig4.jpg
https://cdn.ncbi.nlm.nih.gov/pmc/blobs/244b/11417394/5e4c48259adf/gkae661fig5.jpg
https://cdn.ncbi.nlm.nih.gov/pmc/blobs/244b/11417394/a5a52ca78215/gkae661fig6.jpg
https://cdn.ncbi.nlm.nih.gov/pmc/blobs/244b/11417394/c13fdaa648a9/gkae661fig7.jpg
https://cdn.ncbi.nlm.nih.gov/pmc/blobs/244b/11417394/5dd2c4aed857/gkae661figgra1.jpg
https://cdn.ncbi.nlm.nih.gov/pmc/blobs/244b/11417394/14ea00ae17d0/gkae661fig1.jpg
https://cdn.ncbi.nlm.nih.gov/pmc/blobs/244b/11417394/b7662e211edc/gkae661fig2.jpg
https://cdn.ncbi.nlm.nih.gov/pmc/blobs/244b/11417394/06c16c5f658e/gkae661fig3.jpg
https://cdn.ncbi.nlm.nih.gov/pmc/blobs/244b/11417394/3baa0f01708f/gkae661fig4.jpg
https://cdn.ncbi.nlm.nih.gov/pmc/blobs/244b/11417394/5e4c48259adf/gkae661fig5.jpg
https://cdn.ncbi.nlm.nih.gov/pmc/blobs/244b/11417394/a5a52ca78215/gkae661fig6.jpg
https://cdn.ncbi.nlm.nih.gov/pmc/blobs/244b/11417394/c13fdaa648a9/gkae661fig7.jpg

相似文献

1
PHF8 facilitates transcription recovery following DNA double-strand break repair.PHF8 促进 DNA 双链断裂修复后的转录恢复。
Nucleic Acids Res. 2024 Sep 23;52(17):10297-10310. doi: 10.1093/nar/gkae661.
2
Screen identifies DYRK1B network as mediator of transcription repression on damaged chromatin.屏幕识别 DYRK1B 网络作为受损染色质转录抑制的介质。
Proc Natl Acad Sci U S A. 2020 Jul 21;117(29):17019-17030. doi: 10.1073/pnas.2002193117. Epub 2020 Jul 1.
3
A DYRK1B-dependent pathway suppresses rDNA transcription in response to DNA damage.一个依赖于 DYRK1B 的途径会在 DNA 受到损伤时抑制 rDNA 转录。
Nucleic Acids Res. 2021 Feb 22;49(3):1485-1496. doi: 10.1093/nar/gkaa1290.
4
Timely double-strand break repair and pathway choice in pericentromeric heterochromatin depend on the histone demethylase dKDM4A.及时的双链断裂修复和着丝粒异染色质中的途径选择依赖于组蛋白去甲基化酶 dKDM4A。
Genes Dev. 2019 Jan 1;33(1-2):103-115. doi: 10.1101/gad.317537.118. Epub 2018 Dec 21.
5
Cyclin E-CDK2 protein phosphorylates plant homeodomain finger protein 8 (PHF8) and regulates its function in the cell cycle.细胞周期蛋白E - 细胞周期蛋白依赖性激酶2蛋白使植物同源结构域指蛋白8(PHF8)磷酸化,并在细胞周期中调节其功能。
J Biol Chem. 2015 Feb 13;290(7):4075-85. doi: 10.1074/jbc.M114.602532. Epub 2014 Dec 29.
6
MST2 kinase suppresses rDNA transcription in response to DNA damage by phosphorylating nucleolar histone H2B.MST2 激酶通过磷酸化核仁组蛋白 H2B 来抑制 DNA 损伤后的 rDNA 转录。
EMBO J. 2018 Aug 1;37(15). doi: 10.15252/embj.201798760. Epub 2018 May 22.
7
Stabilization of histone demethylase PHF8 by USP7 promotes breast carcinogenesis.USP7介导的组蛋白去甲基化酶PHF8的稳定促进乳腺癌发生。
J Clin Invest. 2016 Jun 1;126(6):2205-20. doi: 10.1172/JCI85747. Epub 2016 May 16.
8
Proteomic dissection of LPS-inducible, PHF8-dependent secretome reveals novel roles of PHF8 in TLR4-induced acute inflammation and T cell proliferation.对脂多糖诱导的、依赖PHF8的分泌蛋白组进行蛋白质组学剖析,揭示了PHF8在Toll样受体4诱导的急性炎症和T细胞增殖中的新作用。
Sci Rep. 2016 Apr 26;6:24833. doi: 10.1038/srep24833.
9
A PHF8 homolog in C. elegans promotes DNA repair via homologous recombination.秀丽隐杆线虫中的一种PHF8同源物通过同源重组促进DNA修复。
PLoS One. 2015 Apr 8;10(4):e0123865. doi: 10.1371/journal.pone.0123865. eCollection 2015.
10
PHF8 is a histone H3K9me2 demethylase regulating rRNA synthesis.PHF8 是一种组蛋白 H3K9me2 去甲基化酶,调节 rRNA 合成。
Cell Res. 2010 Jul;20(7):794-801. doi: 10.1038/cr.2010.75. Epub 2010 Jun 8.

引用本文的文献

1
From silence to symphony: transcriptional repression and recovery in response to DNA damage.从沉默到交响乐:DNA损伤应答中的转录抑制与恢复
Transcription. 2024 Jun-Oct;15(3-5):161-175. doi: 10.1080/21541264.2024.2406717. Epub 2024 Oct 1.

本文引用的文献

1
A DYRK1B-dependent pathway suppresses rDNA transcription in response to DNA damage.一个依赖于 DYRK1B 的途径会在 DNA 受到损伤时抑制 rDNA 转录。
Nucleic Acids Res. 2021 Feb 22;49(3):1485-1496. doi: 10.1093/nar/gkaa1290.
2
Role of H3K9 demethylases in DNA double-strand break repair.H3K9去甲基化酶在DNA双链断裂修复中的作用。
J Cancer Biol. 2020;1(1):10-15. doi: 10.46439/cancerbiology.1.003.
3
Screen identifies DYRK1B network as mediator of transcription repression on damaged chromatin.屏幕识别 DYRK1B 网络作为受损染色质转录抑制的介质。
Proc Natl Acad Sci U S A. 2020 Jul 21;117(29):17019-17030. doi: 10.1073/pnas.2002193117. Epub 2020 Jul 1.
4
Perfecting DNA double-strand break repair on transcribed chromatin.完善转录染色质上的 DNA 双链断裂修复。
Essays Biochem. 2020 Oct 26;64(5):705-719. doi: 10.1042/EBC20190094.
5
A Snapshot on the Cis Chromatin Response to DNA Double-Strand Breaks.DNA 双链断裂的顺式染色质反应概述。
Trends Genet. 2019 May;35(5):330-345. doi: 10.1016/j.tig.2019.02.003. Epub 2019 Mar 18.
6
Ribosomal biogenesis as an emerging target of neurodevelopmental pathologies.核糖体生物发生作为神经发育病理学的一个新兴靶点。
J Neurochem. 2019 Feb;148(3):325-347. doi: 10.1111/jnc.14576. Epub 2018 Nov 12.
7
Phf8 histone demethylase deficiency causes cognitive impairments through the mTOR pathway.PHF8组蛋白去甲基化酶缺乏通过mTOR途径导致认知障碍。
Nat Commun. 2018 Jan 9;9(1):114. doi: 10.1038/s41467-017-02531-y.
8
A damaged genome's transcriptional landscape through multilayered expression profiling around in situ-mapped DNA double-strand breaks.通过在原位映射的 DNA 双链断裂处进行多层次表达谱分析来研究受损基因组的转录景观。
Nat Commun. 2017 May 31;8:15656. doi: 10.1038/ncomms15656.
9
Express or repress? The transcriptional dilemma of damaged chromatin.表达还是抑制?受损染色质的转录困境。
FEBS J. 2017 Jul;284(14):2133-2147. doi: 10.1111/febs.14048. Epub 2017 Mar 16.
10
Stabilization of histone demethylase PHF8 by USP7 promotes breast carcinogenesis.USP7介导的组蛋白去甲基化酶PHF8的稳定促进乳腺癌发生。
J Clin Invest. 2016 Jun 1;126(6):2205-20. doi: 10.1172/JCI85747. Epub 2016 May 16.