Suppr超能文献

连接组蛋白 H5 与核小体结合及染色质纤维紧缩的结构基础。

Structural basis for linker histone H5-nucleosome binding and chromatin fiber compaction.

机构信息

Key Laboratory of Epigenetic Regulation and Intervention, Institute of Biophysics, Chinese Academy of Sciences, Beijing, China.

University of Chinese Academy of Sciences, Beijing, China.

出版信息

Cell Res. 2024 Oct;34(10):707-724. doi: 10.1038/s41422-024-01009-z. Epub 2024 Aug 5.

Abstract

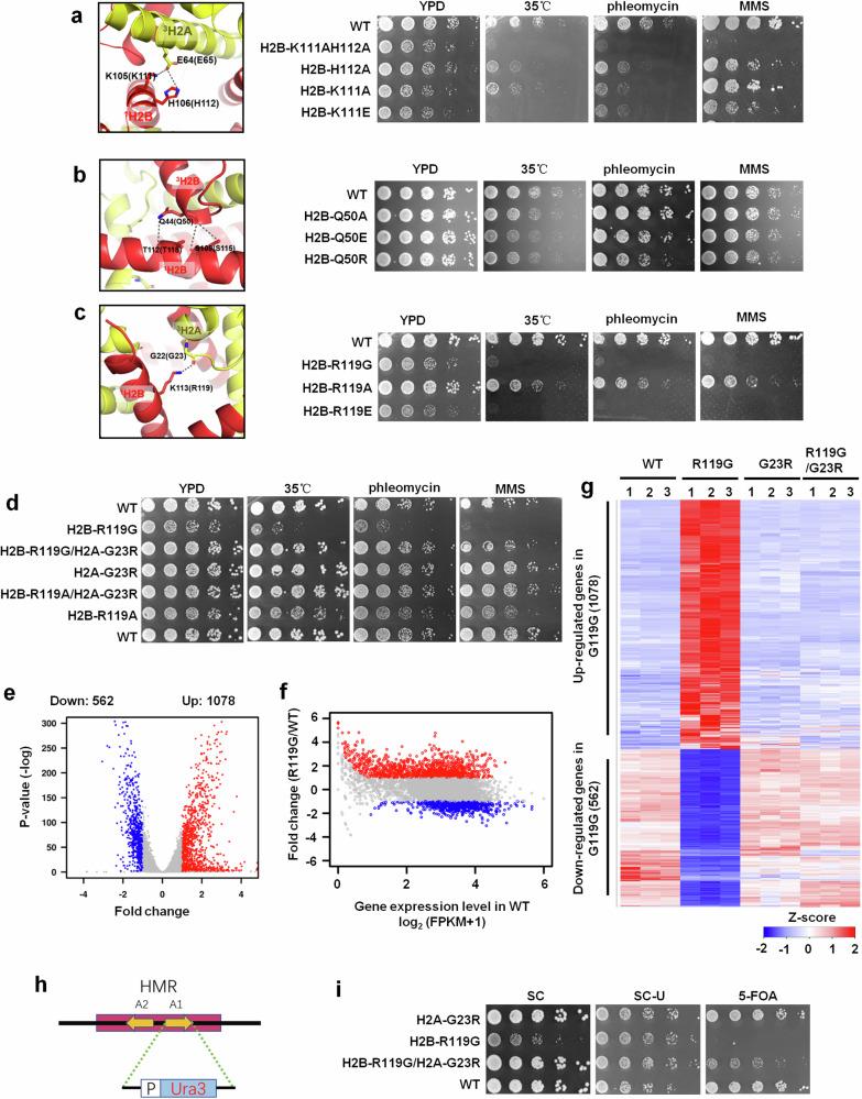
The hierarchical packaging of chromatin fibers plays a critical role in gene regulation. The 30-nm chromatin fibers, a central-level structure bridging nucleosomal arrays to higher-order organizations, function as the first level of transcriptional dormant chromatin. The dynamics of 30-nm chromatin fiber play a crucial role in biological processes related to DNA. Here, we report a 3.6-angstrom resolution cryogenic electron microscopy structure of H5-bound dodecanucleosome, i.e., the chromatin fiber reconstituted in the presence of linker histone H5, which shows a two-start left-handed double helical structure twisted by tetranucleosomal units. An atomic structural model of the H5-bound chromatin fiber, including an intact chromatosome, is built, which provides structural details of the full-length linker histone H5, including its N-terminal domain and an HMG-motif-like C-terminal domain. The chromatosome structure shows that H5 binds the nucleosome off-dyad through a three-contact mode in the chromatin fiber. More importantly, the H5-chromatin structure provides a fine molecular basis for the intra-tetranucleosomal and inter-tetranucleosomal interactions. In addition, we systematically validated the physiological functions and structural characteristics of the tetranucleosomal unit through a series of genetic and genomic studies in Saccharomyces cerevisiae and in vitro biophysical experiments. Furthermore, our structure reveals that multiple structural asymmetries of histone tails confer a polarity to the chromatin fiber. These findings provide structural and mechanistic insights into how a nucleosomal array folds into a higher-order chromatin fiber with a polarity in vitro and in vivo.

摘要

染色质纤维的层级包装在基因调控中起着关键作用。30nm 染色质纤维作为连接核小体阵列到更高阶结构的中心级结构,充当转录休眠染色质的第一级。30nm 染色质纤维的动力学在与 DNA 相关的生物学过程中起着至关重要的作用。在这里,我们报告了 H5 结合十二聚体核小体的 3.6 埃分辨率低温电子显微镜结构,即在连接组蛋白 H5 存在下重新组装的染色质纤维,其显示出由四聚体单元扭曲的双螺旋结构。构建了 H5 结合染色质纤维的原子结构模型,包括完整的染色质小体,提供了全长连接组蛋白 H5 的结构细节,包括其 N 端结构域和 HMG 基序样 C 端结构域。染色质小体结构表明 H5 通过在染色质纤维中的三接触模式结合核小体的非双联体。更重要的是,H5-染色质结构为四聚体单元内和单元间的相互作用提供了精细的分子基础。此外,我们通过酿酒酵母中的一系列遗传和基因组研究以及体外生物物理实验,系统地验证了四聚体单元的生理功能和结构特征。此外,我们的结构揭示了组蛋白尾部的多种结构不对称性赋予了染色质纤维极性。这些发现为核小体阵列在体外和体内折叠成具有极性的高阶染色质纤维的方式提供了结构和机制见解。

https://cdn.ncbi.nlm.nih.gov/pmc/blobs/3c07/11442585/39364bd1b5c0/41422_2024_1009_Fig1_HTML.jpg

文献检索

告别复杂PubMed语法,用中文像聊天一样搜索,搜遍4000万医学文献。AI智能推荐,让科研检索更轻松。

立即免费搜索

文件翻译

保留排版,准确专业,支持PDF/Word/PPT等文件格式,支持 12+语言互译。

免费翻译文档

深度研究

AI帮你快速写综述,25分钟生成高质量综述,智能提取关键信息,辅助科研写作。

立即免费体验