Suppr超能文献

二甲双胍通过激活 AMPK 通路增强内源性神经干细胞增殖、神经元分化,并抑制脊髓损伤后的铁死亡。

Metformin enhances endogenous neural stem cells proliferation, neuronal differentiation, and inhibits ferroptosis through activating AMPK pathway after spinal cord injury.

机构信息

Department of Orthopedics, Tianjin Medical University General Hospital, Tianjin, China.

International Science and Technology Cooperation Base of Spinal Cord lnjury, Tianjin, China.

出版信息

J Transl Med. 2024 Aug 5;22(1):723. doi: 10.1186/s12967-024-05436-9.

Abstract

BACKGROUND

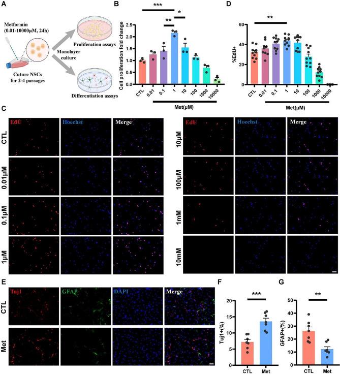
Inadequate nerve regeneration and an inhibitory local microenvironment are major obstacles to the repair of spinal cord injury (SCI). The activation and differentiation fate regulation of endogenous neural stem cells (NSCs) represent one of the most promising repair approaches. Metformin has been extensively studied for its antioxidative, anti-inflammatory, anti-aging, and autophagy-regulating properties in central nervous system diseases. However, the effects of metformin on endogenous NSCs remains to be elucidated.

METHODS

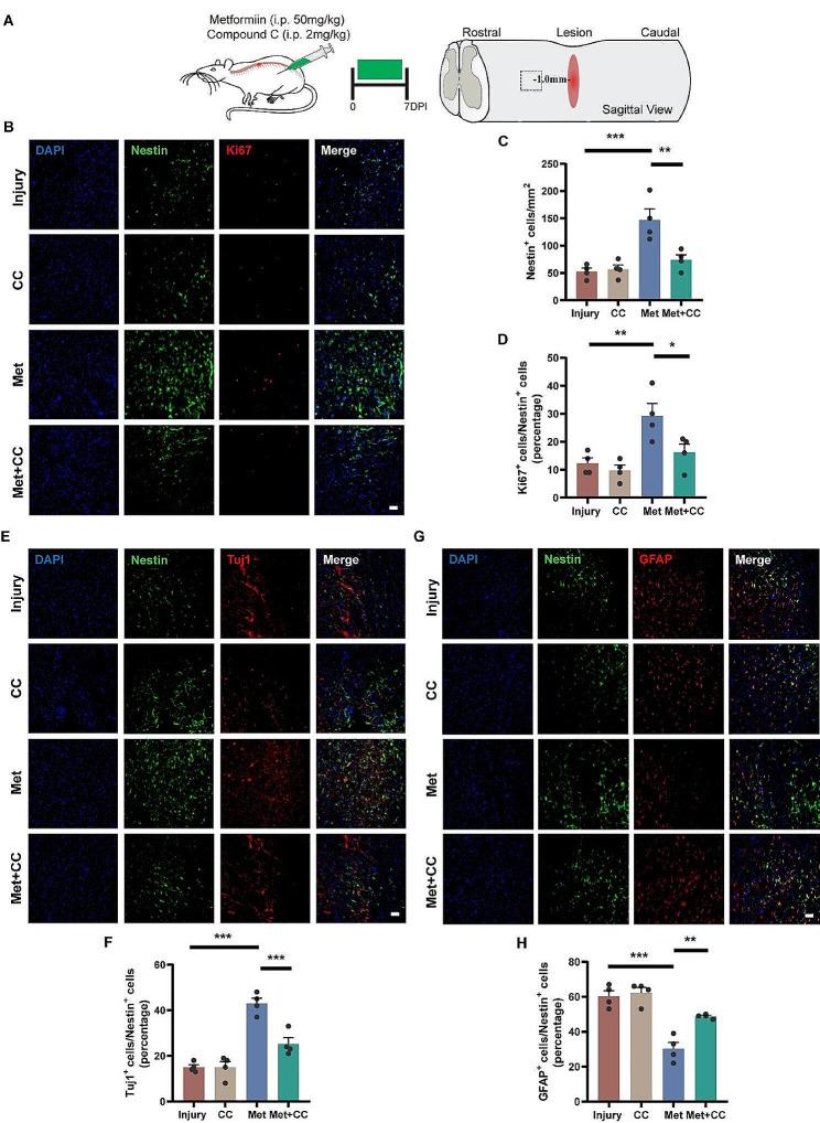
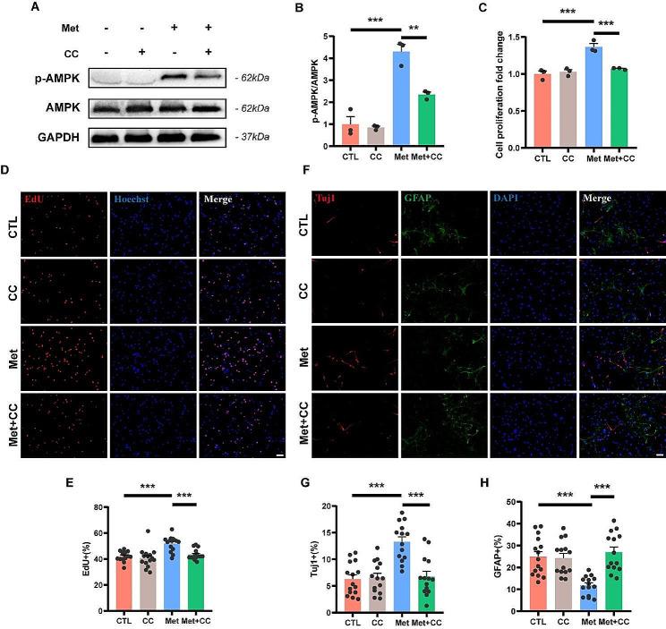
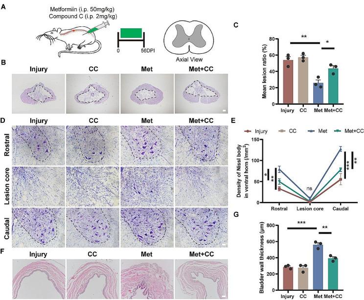
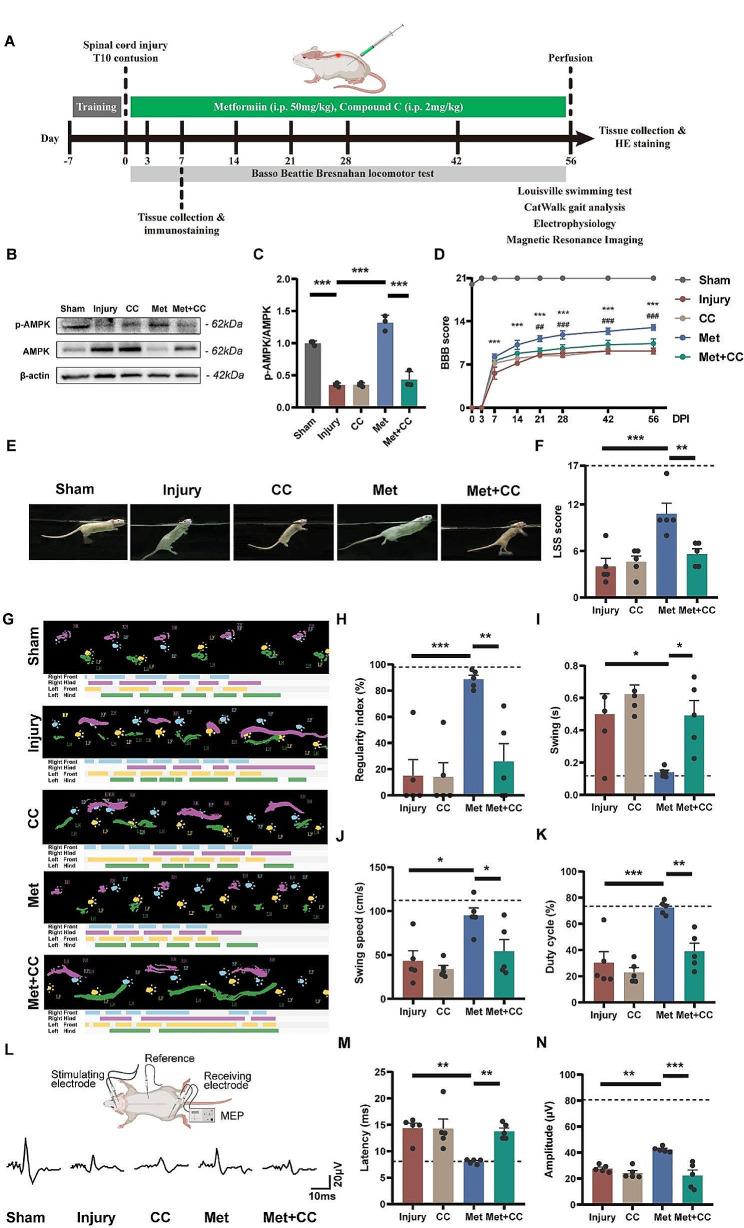
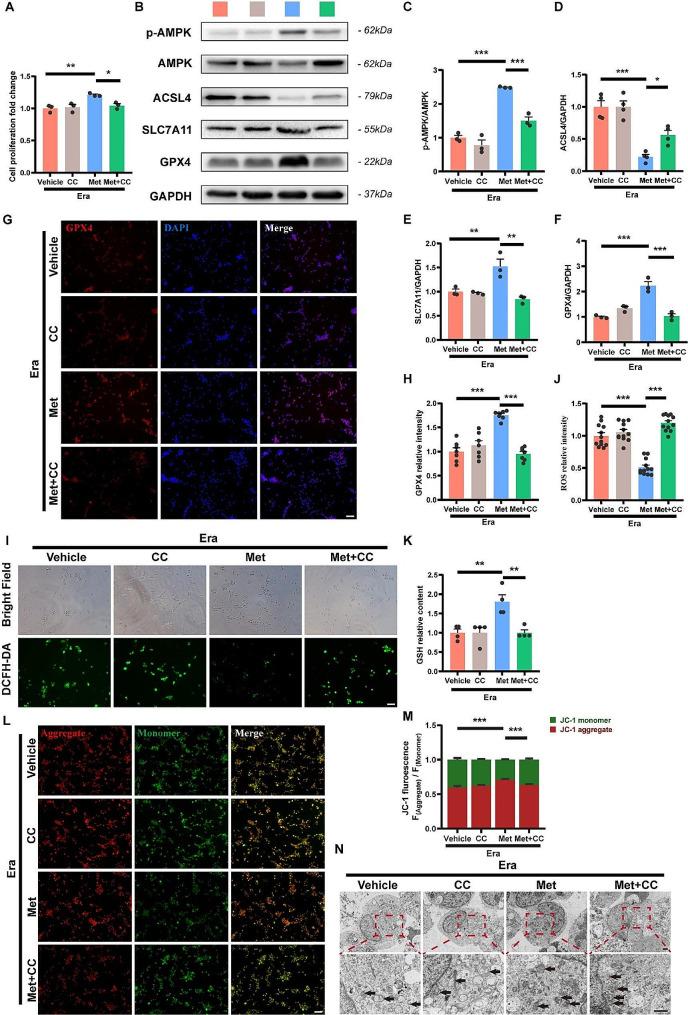
The proliferation and differentiation abilities of NSCs were evaluated using CCK-8 assay, EdU/Ki67 staining and immunofluorescence staining. Changes in the expression of key proteins related to ferroptosis in NSCs were detected using Western Blot and immunofluorescence staining. The levels of reactive oxygen species, glutathione and tissue iron were measured using corresponding assay kits. Changes in mitochondrial morphology and membrane potential were observed using transmission electron microscopy and JC-1 fluorescence probe. Locomotor function recovery after SCI in rats was assessed through BBB score, LSS score, CatWalk gait analysis, and electrophysiological testing. The expression of the AMPK pathway was examined using Western Blot.

RESULTS

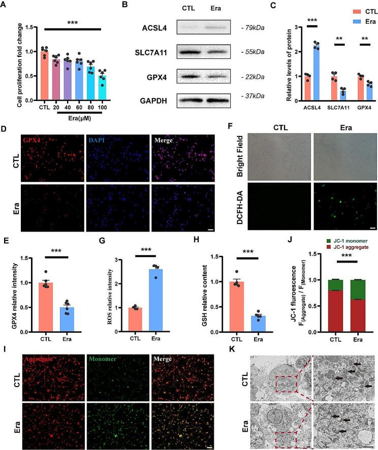
Metformin promoted the proliferation and neuronal differentiation of NSCs both in vitro and in vivo. Furthermore, a ferroptosis model of NSCs using erastin treatment was established in vitro, and metformin treatment could reverse the changes in the expression of key ferroptosis-related proteins, increase glutathione synthesis, reduce reactive oxygen species production and improve mitochondrial membrane potential and morphology. Moreover, metformin administration improved locomotor function recovery and histological outcomes following SCI in rats. Notably, all the above beneficial effects of metformin were completely abolished upon addition of compound C, a specific inhibitor of AMP-activated protein kinase (AMPK).

CONCLUSION

Metformin, driven by canonical AMPK-dependent regulation, promotes proliferation and neuronal differentiation of endogenous NSCs while inhibiting ferroptosis, thereby facilitating recovery of locomotor function following SCI. Our study further elucidates the protective mechanism of metformin in SCI, providing new mechanistic insights for its candidacy as a therapeutic agent for SCI.

摘要

背景

神经再生不足和抑制性局部微环境是脊髓损伤(SCI)修复的主要障碍。内源性神经干细胞(NSCs)的激活和分化命运调控是最有前途的修复方法之一。二甲双胍在中枢神经系统疾病中的抗氧化、抗炎、抗衰老和自噬调节作用已得到广泛研究。然而,二甲双胍对内源性 NSCs 的影响仍有待阐明。

方法

通过 CCK-8 测定、EdU/Ki67 染色和免疫荧光染色评估 NSCs 的增殖和分化能力。通过 Western Blot 和免疫荧光染色检测 NSCs 中与铁死亡相关的关键蛋白表达的变化。使用相应的测定试剂盒测量活性氧、谷胱甘肽和组织铁的水平。使用透射电子显微镜和 JC-1 荧光探针观察线粒体形态和膜电位的变化。通过 BBB 评分、LSS 评分、CatWalk 步态分析和电生理测试评估 SCI 后大鼠的运动功能恢复情况。使用 Western Blot 检测 AMPK 通路的表达。

结果

二甲双胍在体外和体内均促进 NSCs 的增殖和神经元分化。此外,在体外建立了 NSCs 的铁死亡模型,用 erastin 处理,二甲双胍治疗可逆转关键铁死亡相关蛋白表达的变化,增加谷胱甘肽合成,减少活性氧的产生,改善线粒体膜电位和形态。此外,二甲双胍给药可改善 SCI 后大鼠的运动功能恢复和组织学结果。值得注意的是,在添加 AMP 激活蛋白激酶(AMPK)的特异性抑制剂 compound C 后,二甲双胍的所有上述有益作用均完全被消除。

结论

二甲双胍通过经典的 AMPK 依赖性调节,促进内源性 NSCs 的增殖和神经元分化,同时抑制铁死亡,从而促进 SCI 后运动功能的恢复。我们的研究进一步阐明了二甲双胍在 SCI 中的保护机制,为其作为 SCI 治疗药物的候选提供了新的机制见解。

https://cdn.ncbi.nlm.nih.gov/pmc/blobs/587c/11302024/e3ca73f1d352/12967_2024_5436_Fig1_HTML.jpg

文献检索

告别复杂PubMed语法,用中文像聊天一样搜索,搜遍4000万医学文献。AI智能推荐,让科研检索更轻松。

立即免费搜索

文件翻译

保留排版,准确专业,支持PDF/Word/PPT等文件格式,支持 12+语言互译。

免费翻译文档

深度研究

AI帮你快速写综述,25分钟生成高质量综述,智能提取关键信息,辅助科研写作。

立即免费体验