Suppr超能文献

Cxcr4a调节斑马鱼心脏祖细胞的发育和心律。

Cxcr4a regulates heart progenitor development and cardiac rhythm in zebrafish.

作者信息

Chen Bingyu, Ran Qin, Chen Xin, Deng Zhilin, Zhou Rong, Zhang Yu, Liu Min, Li Botong, Huang Shuying, Wang Peijian, Huang Sizhou

机构信息

Sichuan Integrated Medicine Hospital, Chengdu, 610041, Sichuan, China.

Development and Regeneration Key Laboratory of Sichuan Province, Department of Anatomy and Histology and Embryology, School of Basic Medical Sciences, Chengdu Medical College, Chengdu, 610500, China.

出版信息

Biochem Biophys Rep. 2024 Jul 13;39:101782. doi: 10.1016/j.bbrep.2024.101782. eCollection 2024 Sep.

Abstract

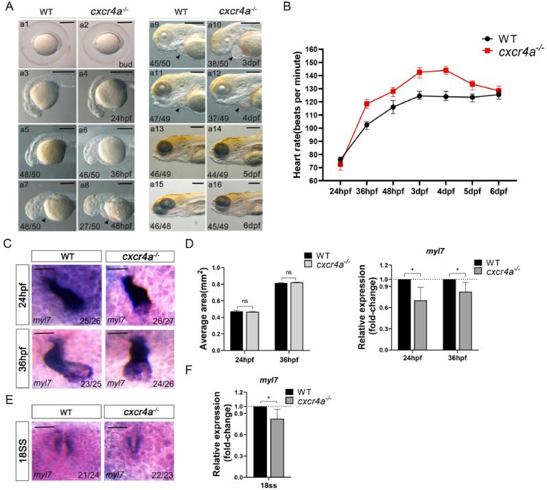
is involved in multiple organ development including coronary vasculature formation and heart left-right (LR) patterning, whether it is involved in heart progenitor determination and cardiac rhythm regulation is not addressed. Here we showed that in mutants, from 2 days post fertilization (dpf) to 4dpf the embryos transiently displayed pericardial edema and increased cardiac rhythm. While from 5dpf, the heart phenotype disappeared. Detailed analysis demonstrated that, at 36hpf and 48hpf, even though there was no distinct difference in the heart size between mutants and controls, the expression of was decreased. Further data showed that, the heart progenitors were decreased at 18SS(Somite Stage). Mechanically, RNA-seq, RT-qPCR and experiments showed that the retinoic acid (RA) signaling was upregulated, and the up-regulation of RA signaling may mediate the role of in regulating heart progenitor development. In addition, we also identified that low dose of RA treatment accelerated the cardiac rhythm, being similar to that in mutants. Decreasing RA signaling partially restored the rapid cardiac rhythm in mutants, implying the possibility that RA signaling partially mediates the role of in regulating cardiac rhythm. In conclusion, our study identified simultaneously regulates heart progenitor determination and cardiac rhythm.

摘要

参与包括冠状动脉血管形成和心脏左右模式化在内的多个器官发育,但其是否参与心脏祖细胞的确定和心律调节尚未得到探讨。在此我们表明,在突变体中,从受精后2天(dpf)到4dpf,胚胎短暂出现心包水肿并心律增加。而从5dpf开始,心脏表型消失。详细分析表明,在36hpf和48hpf时,尽管突变体和对照之间心脏大小没有明显差异,但的表达降低。进一步的数据显示,在18体节期(SS)心脏祖细胞减少。机制上,RNA测序、实时定量聚合酶链反应(RT-qPCR)和实验表明视黄酸(RA)信号上调,且RA信号的上调可能介导在调节心脏祖细胞发育中的作用。此外,我们还发现低剂量的RA处理会加速心律,类似于突变体中的情况。降低RA信号部分恢复了突变体中的快速心律,这意味着RA信号可能部分介导在调节心律中的作用。总之,我们的研究确定同时调节心脏祖细胞的确定和心律。

https://cdn.ncbi.nlm.nih.gov/pmc/blobs/9d5a/11300898/2dfb0242a50e/gr1.jpg

文献AI研究员

20分钟写一篇综述,助力文献阅读效率提升50倍。

立即体验

用中文搜PubMed

大模型驱动的PubMed中文搜索引擎

马上搜索

文档翻译

学术文献翻译模型,支持多种主流文档格式。

立即体验