Suppr超能文献

鸢尾素通过激活 GSK-3β/β-catenin 通路促进头发生长和毛发周期的转变。

Irisin promotes hair growth and hair cycle transition by activating the GSK-3β/β-catenin pathway.

机构信息

Department of Dermatology, College of Medicine, Chung-Ang University, Seoul, Korea.

Department of Medicine, Graduate School, Chung-Ang University, Seoul, Korea.

出版信息

Exp Dermatol. 2024 Aug;33(8):e15155. doi: 10.1111/exd.15155.

Abstract

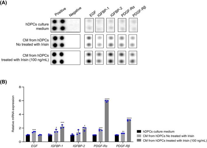
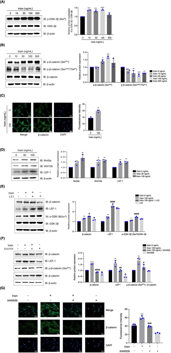
Hair loss affects men and women of all ages. Myokines, which are mainly secreted by skeletal muscles during exercise, have numerous health benefits. VEGF, IGF-1, FGF and irisin are reprehensive myokines. Although VEGF, IGF-1 and FGF are positively associated with hair growth, few studies have researched the effects of irisin on hair growth. Here, we investigated whether irisin promotes hair growth using in vitro, ex vivo and in vivo patch assays, as well as mouse models. We show that irisin increases proliferation, alkaline phosphatase (ALP) activity and mitochondrial membrane potential in human dermal papilla cells (hDPCs). Irisin activated the Wnt/β-catenin signalling pathway, thereby upregulating Wnt5a, Wnt10b and LEF-1, which play an important role in hair growth. Moreover, irisin enhanced human hair shaft elongation. In vivo, patch assays revealed that irisin promotes the generation of new hair follicles, accelerates entry into the anagen phase, and significantly increases hair growth in C57BL/6 mice. However, XAV939, a Wnt/β-catenin signalling inhibitor, suppressed the irisin-mediated increase in hair shaft and hair growth. These results indicate that irisin increases hair growth via the Wnt/β-catenin pathway and highlight its therapeutic potential in hair loss treatment.

摘要

脱发影响各个年龄段的男性和女性。肌因子主要在运动时由骨骼肌分泌,具有多种健康益处。VEGF、IGF-1、FGF 和鸢尾素是代表性的肌因子。虽然 VEGF、IGF-1 和 FGF 与毛发生长呈正相关,但很少有研究探讨鸢尾素对毛发生长的影响。在这里,我们使用体外、离体和体内贴片测定以及小鼠模型研究了鸢尾素是否促进毛发生长。我们表明,鸢尾素增加了人真皮乳头细胞(hDPC)的增殖、碱性磷酸酶(ALP)活性和线粒体膜电位。鸢尾素激活了 Wnt/β-catenin 信号通路,从而上调了在毛发生长中起重要作用的 Wnt5a、Wnt10b 和 LEF-1。此外,鸢尾素增强了人类头发轴的伸长。在体内,贴片测定显示鸢尾素促进了新毛囊的生成,加速了进入生长期,并显著增加了 C57BL/6 小鼠的毛发生长。然而,Wnt/β-catenin 信号抑制剂 XAV939 抑制了鸢尾素介导的头发轴和毛发生长的增加。这些结果表明,鸢尾素通过 Wnt/β-catenin 通路增加毛发生长,并强调了其在脱发治疗中的治疗潜力。

https://cdn.ncbi.nlm.nih.gov/pmc/blobs/ce1e/11605494/cfdd20497aaf/EXD-33-e15155-g006.jpg

文献AI研究员

20分钟写一篇综述,助力文献阅读效率提升50倍。

立即体验

用中文搜PubMed

大模型驱动的PubMed中文搜索引擎

马上搜索

文档翻译

学术文献翻译模型,支持多种主流文档格式。

立即体验