Suppr超能文献

伴侣蛋白 CcmS 与羧化体外壳蛋白 CcmK1 的分子相互作用介导β-羧化体的组装。

Molecular interactions of the chaperone CcmS and carboxysome shell protein CcmK1 that mediate β-carboxysome assembly.

机构信息

MOE Key Laboratory of Evolution and Marine Biodiversity, Frontiers Science Center for Deep Ocean Multispheres and Earth System & College of Marine Life Sciences, Ocean University of China, Qingdao 266003, China.

Joint Research Center for Marine Microbial Science and Technology, Shandong University and Ocean University of China, Qingdao 266071, China.

出版信息

Plant Physiol. 2024 Nov 4;196(3):1778-1787. doi: 10.1093/plphys/kiae438.

Abstract

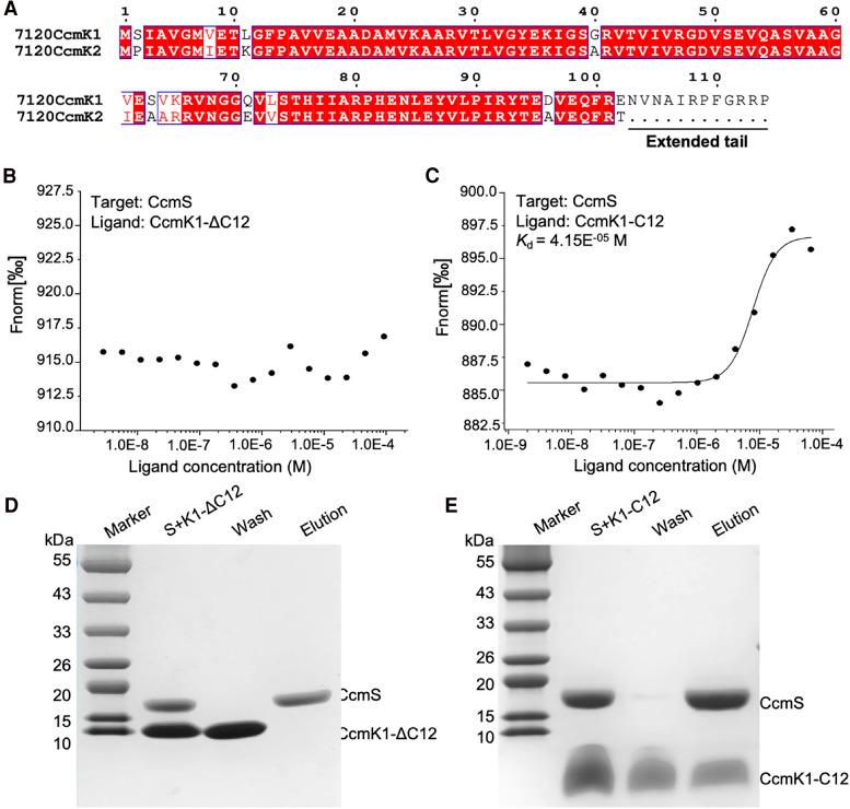
The carboxysome is a natural proteinaceous organelle for carbon fixation in cyanobacteria and chemoautotrophs. It comprises hundreds of protein homologs that self-assemble to form a polyhedral shell structure to sequester cargo enzymes, ribulose 1,5-bisphosphate carboxylase/oxygenase (Rubisco), and carbonic anhydrases. How these protein components assemble to construct a functional carboxysome is a central question in not only understanding carboxysome structure and function but also synthetic engineering of carboxysomes for biotechnological applications. Here, we determined the structure of the chaperone protein CcmS, which has recently been identified to be involved in β-carboxysome assembly, and its interactions with β-carboxysome proteins. The crystal structure at 1.99 Å resolution reveals CcmS from Nostoc sp. PCC 7120 forms a homodimer, and each CcmS monomer consists of five α-helices and four β-sheets. Biochemical assays indicate that CcmS specifically interacts with the C-terminal extension of the carboxysome shell protein CcmK1, but not the shell protein homolog CcmK2 or the carboxysome scaffolding protein CcmM. Moreover, we solved the structure of a stable complex of CcmS and the C-terminus of CcmK1 at 1.67 Å resolution and unveiled how the CcmS dimer interacts with the C-terminus of CcmK1. These findings allowed us to propose a model to illustrate CcmS-mediated β-carboxysome assembly by interacting with CcmK1 at the outer shell surface. Collectively, our study provides detailed insights into the accessory factors that drive and regulate carboxysome assembly, thereby improving our knowledge of carboxysome structure, function, and bioengineering.

摘要

羧基体是蓝细菌和化能自养生物进行碳固定的天然蛋白细胞器。它由数百种蛋白同源物组成,这些蛋白同源物自我组装形成多面壳状结构,以隔离货物酶、核酮糖 1,5-二磷酸羧化酶/加氧酶(Rubisco)和碳酸酐酶。这些蛋白成分如何组装形成功能性羧基体,不仅是理解羧基体结构和功能的核心问题,也是为生物技术应用合成工程羧基体的关键。在这里,我们确定了最近被鉴定为参与β-羧基体组装的伴侣蛋白 CcmS 的结构及其与β-羧基体蛋白的相互作用。1.99 Å分辨率的晶体结构揭示来自 Nostoc sp. PCC 7120 的 CcmS 形成同源二聚体,每个 CcmS 单体由五个α-螺旋和四个β-折叠组成。生化分析表明,CcmS 特异性地与羧基体壳蛋白 CcmK1 的 C 端延伸相互作用,但不与壳蛋白同源物 CcmK2 或羧基体支架蛋白 CcmM 相互作用。此外,我们以 1.67 Å分辨率解决了 CcmS 和 CcmK1 C 端稳定复合物的结构,并揭示了 CcmS 二聚体如何与 CcmK1 C 端相互作用。这些发现使我们能够提出一个模型来解释 CcmS 通过与外壳表面的 CcmK1 相互作用介导β-羧基体的组装。总的来说,我们的研究提供了关于驱动和调节羧基体组装的辅助因子的详细见解,从而提高了我们对羧基体结构、功能和生物工程的认识。

https://cdn.ncbi.nlm.nih.gov/pmc/blobs/18e2/11635287/49a2ad97072a/kiae438f1.jpg

文献检索

告别复杂PubMed语法,用中文像聊天一样搜索,搜遍4000万医学文献。AI智能推荐,让科研检索更轻松。

立即免费搜索

文件翻译

保留排版,准确专业,支持PDF/Word/PPT等文件格式,支持 12+语言互译。

免费翻译文档

深度研究

AI帮你快速写综述,25分钟生成高质量综述,智能提取关键信息,辅助科研写作。

立即免费体验