• 文献检索
  • 文档翻译
  • 深度研究
  • 学术资讯
  • Suppr Zotero 插件Zotero 插件
  • 邀请有礼
  • 套餐&价格
  • 历史记录
应用&插件
Suppr Zotero 插件Zotero 插件浏览器插件Mac 客户端Windows 客户端微信小程序
定价
高级版会员购买积分包购买API积分包
服务
文献检索文档翻译深度研究API 文档MCP 服务
关于我们
关于 Suppr公司介绍联系我们用户协议隐私条款
关注我们

Suppr 超能文献

核心技术专利:CN118964589B侵权必究
粤ICP备2023148730 号-1Suppr @ 2026

文献检索

告别复杂PubMed语法,用中文像聊天一样搜索,搜遍4000万医学文献。AI智能推荐,让科研检索更轻松。

立即免费搜索

文件翻译

保留排版,准确专业,支持PDF/Word/PPT等文件格式,支持 12+语言互译。

免费翻译文档

深度研究

AI帮你快速写综述,25分钟生成高质量综述,智能提取关键信息,辅助科研写作。

立即免费体验

差异肺基因表达鉴定出 Zscan2 和 Bag6 作为实验性 COPD 模型中的新组织修复因子。

Differential lung gene expression identified Zscan2 and Bag6 as novel tissue repair players in an experimental COPD model.

机构信息

Respiratory Research Unit, Health Research Institute-Fundación Jimenez Diaz University Hospital, Madrid, Spain.

Molecular Genetics Department, Ramón y Cajal University Hospital-IRYCIS, Madrid, Spain.

出版信息

PLoS One. 2024 Aug 22;19(8):e0309166. doi: 10.1371/journal.pone.0309166. eCollection 2024.

DOI:10.1371/journal.pone.0309166
PMID:39172905
原文链接:https://pmc.ncbi.nlm.nih.gov/articles/PMC11340952/
Abstract

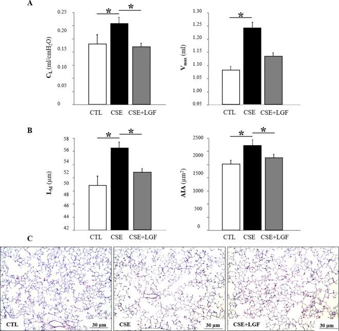
Chronic obstructive pulmonary disease is a common chronic lung disease with an ever-increasing incidence. Despite years of drug research and approvals, we are still not able to halt progress or restore normal lung function. Our previous studies have demonstrated that liver growth factor-LGF has an effect on the repair of the affected tissue in a mouse model of cigarette smoke exposure, but by what pathways it achieves this is unknown. The present study aimed to identify differentially expressed genes between emphysematous mice treated with LGF to identify potential therapeutic targets for the treatment of pulmonary emphysema. The emphysema mouse model was induced by prolonged exposure to cigarette smoke. To determine the gene expression profile of the lung in smokers treated or not with LGF, lung messenger RNA gene expression was assessed with the Agilent Array platform. We carried out differentially expressed gene analysis, functional enrichment and validated in treated mouse lung samples. The treated group significantly improved lung function (35%) and emphysema level (20%), consistent with our previous published studies. Microarray analysis demonstrated 290 differentially expressed genes in total (2.0-fold over or lower expressed). Injury repair-associated genes and pathways were further enhanced in the lung of LGF treated mice. The expression trends of two genes (Zscan2 and Bag6) were different in emphysematous lungs treated with LGF compared to untreated lungs. Therefore, Zscan2 and Bag6 genes could play a role in regulating inflammation and the immune response in the lung that undergoes partial lung regeneration. However, further studies are necessary to demonstrate this causal relationship.

摘要

慢性阻塞性肺疾病是一种常见的慢性肺部疾病,其发病率不断增加。尽管经过多年的药物研究和批准,我们仍然无法阻止病情进展或恢复正常的肺功能。我们之前的研究表明,肝生长因子-LGF 对香烟烟雾暴露的小鼠模型中受影响组织的修复有作用,但它通过什么途径实现这一点尚不清楚。本研究旨在确定接受 LGF 治疗的肺气肿小鼠之间的差异表达基因,以鉴定治疗肺气肿的潜在治疗靶点。通过长期暴露于香烟烟雾来诱导肺气肿小鼠模型。为了确定接受或不接受 LGF 治疗的吸烟者的肺部基因表达谱,使用 Agilent Array 平台评估肺信使 RNA 基因表达。我们进行了差异表达基因分析、功能富集,并在处理后的小鼠肺样本中进行了验证。治疗组的肺功能(约 35%)和肺气肿水平(约 20%)显著改善,与我们之前发表的研究结果一致。微阵列分析显示,总共存在 290 个差异表达基因(表达上调或下调 2 倍)。损伤修复相关基因和途径在 LGF 治疗的小鼠肺部进一步增强。与未治疗的肺部相比,接受 LGF 治疗的肺气肿肺部中两个基因(Zscan2 和 Bag6)的表达趋势不同。因此,Zscan2 和 Bag6 基因可能在调节肺部分再生过程中的炎症和免疫反应中发挥作用。然而,需要进一步的研究来证明这种因果关系。

https://cdn.ncbi.nlm.nih.gov/pmc/blobs/2b5c/11340952/5cce26ebd5f4/pone.0309166.g009.jpg
https://cdn.ncbi.nlm.nih.gov/pmc/blobs/2b5c/11340952/b0b86a609053/pone.0309166.g001.jpg
https://cdn.ncbi.nlm.nih.gov/pmc/blobs/2b5c/11340952/3c08f9505f52/pone.0309166.g002.jpg
https://cdn.ncbi.nlm.nih.gov/pmc/blobs/2b5c/11340952/30e36f180ea6/pone.0309166.g003.jpg
https://cdn.ncbi.nlm.nih.gov/pmc/blobs/2b5c/11340952/38790866264a/pone.0309166.g004.jpg
https://cdn.ncbi.nlm.nih.gov/pmc/blobs/2b5c/11340952/574cc084af35/pone.0309166.g005.jpg
https://cdn.ncbi.nlm.nih.gov/pmc/blobs/2b5c/11340952/de5275bb8185/pone.0309166.g006.jpg
https://cdn.ncbi.nlm.nih.gov/pmc/blobs/2b5c/11340952/9619a54e116f/pone.0309166.g007.jpg
https://cdn.ncbi.nlm.nih.gov/pmc/blobs/2b5c/11340952/4fb9dd24562a/pone.0309166.g008.jpg
https://cdn.ncbi.nlm.nih.gov/pmc/blobs/2b5c/11340952/5cce26ebd5f4/pone.0309166.g009.jpg
https://cdn.ncbi.nlm.nih.gov/pmc/blobs/2b5c/11340952/b0b86a609053/pone.0309166.g001.jpg
https://cdn.ncbi.nlm.nih.gov/pmc/blobs/2b5c/11340952/3c08f9505f52/pone.0309166.g002.jpg
https://cdn.ncbi.nlm.nih.gov/pmc/blobs/2b5c/11340952/30e36f180ea6/pone.0309166.g003.jpg
https://cdn.ncbi.nlm.nih.gov/pmc/blobs/2b5c/11340952/38790866264a/pone.0309166.g004.jpg
https://cdn.ncbi.nlm.nih.gov/pmc/blobs/2b5c/11340952/574cc084af35/pone.0309166.g005.jpg
https://cdn.ncbi.nlm.nih.gov/pmc/blobs/2b5c/11340952/de5275bb8185/pone.0309166.g006.jpg
https://cdn.ncbi.nlm.nih.gov/pmc/blobs/2b5c/11340952/9619a54e116f/pone.0309166.g007.jpg
https://cdn.ncbi.nlm.nih.gov/pmc/blobs/2b5c/11340952/4fb9dd24562a/pone.0309166.g008.jpg
https://cdn.ncbi.nlm.nih.gov/pmc/blobs/2b5c/11340952/5cce26ebd5f4/pone.0309166.g009.jpg

相似文献

1
Differential lung gene expression identified Zscan2 and Bag6 as novel tissue repair players in an experimental COPD model.差异肺基因表达鉴定出 Zscan2 和 Bag6 作为实验性 COPD 模型中的新组织修复因子。
PLoS One. 2024 Aug 22;19(8):e0309166. doi: 10.1371/journal.pone.0309166. eCollection 2024.
2
Liver growth factor treatment reverses emphysema previously established in a cigarette smoke exposure mouse model.肝生长因子治疗可逆转先前在香烟烟雾暴露小鼠模型中建立的肺气肿。
Am J Physiol Lung Cell Mol Physiol. 2014 Nov 1;307(9):L718-26. doi: 10.1152/ajplung.00293.2013. Epub 2014 Aug 29.
3
Retinoic acid-related orphan receptor-α is induced in the setting of DNA damage and promotes pulmonary emphysema.视黄酸相关孤儿受体-α在 DNA 损伤的情况下被诱导,并促进肺气肿的发生。
Am J Respir Crit Care Med. 2012 Sep 1;186(5):412-9. doi: 10.1164/rccm.201111-2023OC. Epub 2012 Jun 28.
4
Transcriptomic Analysis of Lung Tissue from Cigarette Smoke-Induced Emphysema Murine Models and Human Chronic Obstructive Pulmonary Disease Show Shared and Distinct Pathways.香烟烟雾诱导的肺气肿小鼠模型和人类慢性阻塞性肺疾病肺组织的转录组学分析显示出共同和不同的途径。
Am J Respir Cell Mol Biol. 2017 Jul;57(1):47-58. doi: 10.1165/rcmb.2016-0328OC.
5
A Regulatory Role of Chemokine Receptor CXCR3 in the Pathogenesis of Chronic Obstructive Pulmonary Disease and Emphysema.趋化因子受体 CXCR3 在慢性阻塞性肺疾病和肺气肿发病机制中的调节作用。
Inflammation. 2021 Jun;44(3):985-998. doi: 10.1007/s10753-020-01393-9. Epub 2021 Jan 7.
6
Klotho expression is reduced in COPD airway epithelial cells: effects on inflammation and oxidant injury.慢性阻塞性肺疾病气道上皮细胞中klotho表达降低:对炎症和氧化损伤的影响。
Clin Sci (Lond). 2015 Dec;129(12):1011-23. doi: 10.1042/CS20150273. Epub 2015 Jul 10.
7
Mitochondrial iron chelation ameliorates cigarette smoke-induced bronchitis and emphysema in mice.线粒体铁螯合改善香烟烟雾诱导的小鼠支气管炎和肺气肿。
Nat Med. 2016 Feb;22(2):163-74. doi: 10.1038/nm.4021. Epub 2016 Jan 11.
8
Increased S100A4 expression in the vasculature of human COPD lungs and murine model of smoke-induced emphysema.人类慢性阻塞性肺疾病(COPD)肺部及烟雾诱导的小鼠肺气肿模型血管中S100A4表达增加。
Respir Res. 2015 Oct 20;16:127. doi: 10.1186/s12931-015-0284-5.
9
Vitamin E isoform γ-tocotrienol protects against emphysema in cigarette smoke-induced COPD.维生素 E 异构体 γ-生育三烯酚可预防香烟烟雾引起的 COPD 肺气肿。
Free Radic Biol Med. 2017 Sep;110:332-344. doi: 10.1016/j.freeradbiomed.2017.06.023. Epub 2017 Jul 3.
10
Cigarette smoke-induced autophagy impairment accelerates lung aging, COPD-emphysema exacerbations and pathogenesis.香烟烟雾引起的自噬功能障碍加速肺衰老、COPD-肺气肿恶化和发病机制。
Am J Physiol Cell Physiol. 2018 Jan 1;314(1):C73-C87. doi: 10.1152/ajpcell.00110.2016. Epub 2016 Jul 13.

引用本文的文献

1
Exploring ENPP5 as a diagnostic biomarker for sepsis: a comprehensive bioinformatics analysis.探索ENPP5作为脓毒症的诊断生物标志物:一项全面的生物信息学分析
BMC Infect Dis. 2025 Jul 1;25(1):831. doi: 10.1186/s12879-025-11152-6.

本文引用的文献

1
Germline variants of the genes involved in NF-kB activation are associated with the risk of COPD and lung cancer development.涉及 NF-kB 激活的基因的种系变异与 COPD 和肺癌发展的风险相关。
Acta Pharm. 2023 Jun 12;73(2):243-256. doi: 10.2478/acph-2023-0019. Print 2023 Jun 1.
2
Integrative analysis of the expression profiles of whole coding and non-coding RNA transcriptomes and construction of the competing endogenous RNA networks for chronic obstructive pulmonary disease.慢性阻塞性肺疾病全编码和非编码RNA转录组表达谱的综合分析及竞争性内源性RNA网络的构建
Front Genet. 2023 Jan 30;14:1050783. doi: 10.3389/fgene.2023.1050783. eCollection 2023.
3
BAG6 negatively regulates the RLR signaling pathway by targeting VISA/MAVS.
BAG6 通过靶向 VISA/MAVS 负调控 RLR 信号通路。
Front Immunol. 2022 Aug 15;13:972184. doi: 10.3389/fimmu.2022.972184. eCollection 2022.
4
The Novel Regulatory Role of the lncRNA-miRNA-mRNA Axis in Chronic Inflammatory Airway Diseases.lncRNA-miRNA-mRNA轴在慢性炎症性气道疾病中的新型调控作用
Front Mol Biosci. 2022 Jun 13;9:927549. doi: 10.3389/fmolb.2022.927549. eCollection 2022.
5
Comprehensive identification of RNA transcripts and construction of RNA network in chronic obstructive pulmonary disease.慢性阻塞性肺疾病中 RNA 转录本的综合鉴定和 RNA 网络的构建。
Respir Res. 2022 Jun 11;23(1):154. doi: 10.1186/s12931-022-02069-8.
6
A novel high throughput screen to identify candidate molecular networks that regulate spermatogenic stem cell functions†.一种新型高通量筛选方法,用于鉴定调控精原干细胞功能的候选分子网络。
Biol Reprod. 2022 Jun 13;106(6):1175-1190. doi: 10.1093/biolre/ioac048.
7
Cigarette Smoke Directly Promotes Pulmonary Arterial Remodeling and Kv7.4 Channel Dysfunction.香烟烟雾直接促进肺动脉重构和 Kv7.4 通道功能障碍。
Am J Respir Crit Care Med. 2021 May 15;203(10):1290-1305. doi: 10.1164/rccm.201911-2238OC.
8
Liver Growth Factor "LGF" as a Therapeutic Agent for Alzheimer's Disease.肝生长因子“LGF”作为治疗阿尔茨海默病的药物。
Int J Mol Sci. 2020 Dec 2;21(23):9201. doi: 10.3390/ijms21239201.
9
Global Initiative for the Diagnosis, Management, and Prevention of Chronic Obstructive Lung Disease. The 2020 GOLD Science Committee Report on COVID-19 and Chronic Obstructive Pulmonary Disease.全球慢性阻塞性肺疾病诊断、管理和预防倡议。2020 年 GOLD 科学委员会关于 COVID-19 和慢性阻塞性肺疾病的报告。
Am J Respir Crit Care Med. 2021 Jan 1;203(1):24-36. doi: 10.1164/rccm.202009-3533SO.
10
Early detection of skeletal muscle bioenergetic deficit by magnetic resonance spectroscopy in cigarette smoke-exposed mice.通过磁共振波谱法在香烟暴露小鼠中早期检测骨骼肌生物能量缺陷。
PLoS One. 2020 Jun 22;15(6):e0234606. doi: 10.1371/journal.pone.0234606. eCollection 2020.