• 文献检索
  • 文档翻译
  • 深度研究
  • 学术资讯
  • Suppr Zotero 插件Zotero 插件
  • 邀请有礼
  • 套餐&价格
  • 历史记录
应用&插件
Suppr Zotero 插件Zotero 插件浏览器插件Mac 客户端Windows 客户端微信小程序
定价
高级版会员购买积分包购买API积分包
服务
文献检索文档翻译深度研究API 文档MCP 服务
关于我们
关于 Suppr公司介绍联系我们用户协议隐私条款
关注我们

Suppr 超能文献

核心技术专利:CN118964589B侵权必究
粤ICP备2023148730 号-1Suppr @ 2026

文献检索

告别复杂PubMed语法,用中文像聊天一样搜索,搜遍4000万医学文献。AI智能推荐,让科研检索更轻松。

立即免费搜索

文件翻译

保留排版,准确专业,支持PDF/Word/PPT等文件格式,支持 12+语言互译。

免费翻译文档

深度研究

AI帮你快速写综述,25分钟生成高质量综述,智能提取关键信息,辅助科研写作。

立即免费体验

透明质酸在 3D 仿生支架中的应用支持球体的形成和肿瘤干细胞的培养。

The use of hyaluronic acid in a 3D biomimetic scaffold supports spheroid formation and the culture of cancer stem cells.

机构信息

Biotechnology Department, Istanbul University Institute of Graduate Studies in Sciences, Istanbul, Turkey.

Cancer and Stem Cell Research Center, Faculty of Medicine, Maltepe University, Istanbul, Turkey.

出版信息

Sci Rep. 2024 Aug 22;14(1):19560. doi: 10.1038/s41598-024-69047-6.

DOI:10.1038/s41598-024-69047-6
PMID:39174579
原文链接:https://pmc.ncbi.nlm.nih.gov/articles/PMC11341551/
Abstract

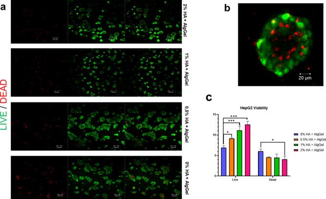
Three-dimensional (3D) bioprinting culture models capable of reproducing the pathological architecture of diseases are increasingly advancing. In this study, 3D scaffolds were created using extrusion-based bioprinting method with alginate, gelatin, and hyaluronic acid to investigate the effects of hyaluronic acid on the physical properties of the bioscaffold as well as on the formation of liver cancer spheroids. Conformational analysis, rheological characterization, and swelling-degradation tests were performed to characterize the scaffolds. After generating spheroids from hepatocellular carcinoma cells on the 3D scaffolds, cell viability and proliferation assays were performed. Flow cytometry and immunofluorescence microscopy were used into examine the expression of albumin, CD44, and E-cadherin to demonstrate functional capability and maturation levels of the spheroid-forming cells. The results show that hyaluronic acid in the scaffolds correlates with spheroid formation and provides high survival rates. It is also associated with an increase in CD44 expression and a decrease in E-cadherin, while there is no significant change in the albumin expression in the cells. Overall, the findings demonstrate that hyaluronic acid in a 3D hydrogel scaffold supports spheroid formation and may induce stemness. We present a promising 3D scaffold model for enhancing liver cancer spheroid formation and mimicking solid tumors. This model also has the potential for further studies to examine stem cell properties in 3D models.

摘要

越来越多能够重现疾病病理结构的三维(3D)生物打印培养模型正在不断发展。在这项研究中,我们使用基于挤压的生物打印方法,用藻酸盐、明胶和透明质酸创建 3D 支架,以研究透明质酸对生物支架物理性质以及肝癌球体形成的影响。我们对支架进行了构象分析、流变学特性和溶胀降解测试。在 3D 支架上生成肝癌细胞球体后,进行了细胞活力和增殖检测。我们使用流式细胞术和免疫荧光显微镜检查白蛋白、CD44 和 E-钙黏蛋白的表达,以证明球体形成细胞的功能能力和成熟水平。结果表明,支架中的透明质酸与球体形成相关,并提供了较高的存活率。它还与 CD44 表达的增加和 E-钙黏蛋白的减少相关,而细胞中白蛋白的表达没有明显变化。总的来说,这些发现表明 3D 水凝胶支架中的透明质酸支持球体形成,并可能诱导干细胞特性。我们提出了一种有前途的 3D 支架模型,用于增强肝癌球体的形成并模拟实体瘤。该模型还有可能进一步研究 3D 模型中的干细胞特性。

https://cdn.ncbi.nlm.nih.gov/pmc/blobs/2224/11341551/807f28f20cd5/41598_2024_69047_Fig8_HTML.jpg
https://cdn.ncbi.nlm.nih.gov/pmc/blobs/2224/11341551/490ec4ea8b63/41598_2024_69047_Fig1_HTML.jpg
https://cdn.ncbi.nlm.nih.gov/pmc/blobs/2224/11341551/f2b87904974a/41598_2024_69047_Fig2_HTML.jpg
https://cdn.ncbi.nlm.nih.gov/pmc/blobs/2224/11341551/b72e5dd50e65/41598_2024_69047_Fig3_HTML.jpg
https://cdn.ncbi.nlm.nih.gov/pmc/blobs/2224/11341551/7ef27f987e49/41598_2024_69047_Fig4_HTML.jpg
https://cdn.ncbi.nlm.nih.gov/pmc/blobs/2224/11341551/dc767b3716bc/41598_2024_69047_Fig5_HTML.jpg
https://cdn.ncbi.nlm.nih.gov/pmc/blobs/2224/11341551/3c1999d52612/41598_2024_69047_Fig6_HTML.jpg
https://cdn.ncbi.nlm.nih.gov/pmc/blobs/2224/11341551/9568a38c31fb/41598_2024_69047_Fig7_HTML.jpg
https://cdn.ncbi.nlm.nih.gov/pmc/blobs/2224/11341551/807f28f20cd5/41598_2024_69047_Fig8_HTML.jpg
https://cdn.ncbi.nlm.nih.gov/pmc/blobs/2224/11341551/490ec4ea8b63/41598_2024_69047_Fig1_HTML.jpg
https://cdn.ncbi.nlm.nih.gov/pmc/blobs/2224/11341551/f2b87904974a/41598_2024_69047_Fig2_HTML.jpg
https://cdn.ncbi.nlm.nih.gov/pmc/blobs/2224/11341551/b72e5dd50e65/41598_2024_69047_Fig3_HTML.jpg
https://cdn.ncbi.nlm.nih.gov/pmc/blobs/2224/11341551/7ef27f987e49/41598_2024_69047_Fig4_HTML.jpg
https://cdn.ncbi.nlm.nih.gov/pmc/blobs/2224/11341551/dc767b3716bc/41598_2024_69047_Fig5_HTML.jpg
https://cdn.ncbi.nlm.nih.gov/pmc/blobs/2224/11341551/3c1999d52612/41598_2024_69047_Fig6_HTML.jpg
https://cdn.ncbi.nlm.nih.gov/pmc/blobs/2224/11341551/9568a38c31fb/41598_2024_69047_Fig7_HTML.jpg
https://cdn.ncbi.nlm.nih.gov/pmc/blobs/2224/11341551/807f28f20cd5/41598_2024_69047_Fig8_HTML.jpg

相似文献

1
The use of hyaluronic acid in a 3D biomimetic scaffold supports spheroid formation and the culture of cancer stem cells.透明质酸在 3D 仿生支架中的应用支持球体的形成和肿瘤干细胞的培养。
Sci Rep. 2024 Aug 22;14(1):19560. doi: 10.1038/s41598-024-69047-6.
2
Microporous cellulosic scaffold as a spheroid culture system modulates chemotherapeutic responses and stemness in hepatocellular carcinoma.微孔纤维素支架作为球体培养系统调节肝癌的化疗反应和干性。
J Cell Biochem. 2019 Apr;120(4):5244-5255. doi: 10.1002/jcb.27799. Epub 2018 Oct 9.
3
3D culture of alginate-hyaluronic acid hydrogel supports the stemness of human mesenchymal stem cells.藻酸盐-透明质酸水凝胶的 3D 培养支持人骨髓间充质干细胞的干性。
Sci Rep. 2024 Feb 23;14(1):4436. doi: 10.1038/s41598-024-54912-1.
4
Three-dimensional constructs using hyaluronan cell carrier as a tool for the study of cancer stem cells.使用透明质酸细胞载体的三维构建体作为研究癌症干细胞的工具。
J Biomed Mater Res B Appl Biomater. 2015 Aug;103(6):1249-57. doi: 10.1002/jbm.b.33304. Epub 2014 Oct 28.
5
Engineering bioprintable alginate/gelatin composite hydrogels with tunable mechanical and cell adhesive properties to modulate tumor spheroid growth kinetics.工程生物可打印的藻酸盐/明胶复合水凝胶,具有可调的机械和细胞黏附性能,以调节肿瘤球体生长动力学。
Biofabrication. 2019 Dec 31;12(1):015024. doi: 10.1088/1758-5090/ab3a5c.
6
Bioprintable Alginate/Gelatin Hydrogel 3D In Vitro Model Systems Induce Cell Spheroid Formation.可生物打印的藻酸盐/明胶水凝胶3D体外模型系统诱导细胞球状体形成。
J Vis Exp. 2018 Jul 2(137):57826. doi: 10.3791/57826.
7
Cancer stem cells as a therapeutic target in 3D tumor models of human chondrosarcoma: An encouraging future for proline rich polypeptide‑1.癌症干细胞作为人软骨肉瘤 3D 肿瘤模型中的治疗靶点:富含脯氨酸多肽-1 的美好未来。
Mol Med Rep. 2020 Nov;22(5):3747-3758. doi: 10.3892/mmr.2020.11480. Epub 2020 Sep 2.
8
Characterisation of hyaluronic acid methylcellulose hydrogels for 3D bioprinting.用于 3D 生物打印的透明质酸甲基纤维素水凝胶的特性研究。
J Mech Behav Biomed Mater. 2018 Jan;77:389-399. doi: 10.1016/j.jmbbm.2017.09.031. Epub 2017 Sep 28.
9
Assessment of hydrogels for bioprinting of endothelial cells.水凝胶在血管内皮细胞生物打印中的评估。
J Biomed Mater Res A. 2018 Apr;106(4):935-947. doi: 10.1002/jbm.a.36291. Epub 2017 Nov 29.
10
Ready to go 3D? A semi-automated protocol for microwell spheroid arrays to increase scalability and throughput of 3D cell culture testing.准备好进入3D时代了吗?一种用于微孔球体阵列的半自动方案,以提高3D细胞培养测试的可扩展性和通量。
Toxicol Mech Methods. 2020 Oct;30(8):590-604. doi: 10.1080/15376516.2020.1800881. Epub 2020 Aug 26.

引用本文的文献

1
Bottom-up Biomaterial strategies for creating tailored stem cells in regenerative medicine.用于在再生医学中创建定制干细胞的自下而上生物材料策略。
Front Bioeng Biotechnol. 2025 May 20;13:1581292. doi: 10.3389/fbioe.2025.1581292. eCollection 2025.

本文引用的文献

1
CD44: A New Prognostic Marker in Colorectal Cancer?CD44:结直肠癌的一种新的预后标志物?
Cancers (Basel). 2024 Apr 19;16(8):1569. doi: 10.3390/cancers16081569.
2
CD44 Intracellular Domain: A Long Tale of a Short Tail.CD44细胞内结构域:短尾的漫长故事
Cancers (Basel). 2023 Oct 18;15(20):5041. doi: 10.3390/cancers15205041.
3
Synthesis and evaluation of alginate, gelatin, and hyaluronic acid hybrid hydrogels for tissue engineering applications.用于组织工程应用的藻酸盐、明胶和透明质酸杂化水凝胶的合成与评价。
Int J Biol Macromol. 2023 Apr 1;233:123438. doi: 10.1016/j.ijbiomac.2023.123438. Epub 2023 Jan 26.
4
A Study of the Printability of Alginate-Based Bioinks by 3D Bioprinting for Articular Cartilage Tissue Engineering.基于藻酸盐的生物墨水用于关节软骨组织工程的3D生物打印可印刷性研究
Polymers (Basel). 2022 Jan 17;14(2):354. doi: 10.3390/polym14020354.
5
CD44: A Multifunctional Mediator of Cancer Progression.CD44:癌症进展的多功能介质。
Biomolecules. 2021 Dec 9;11(12):1850. doi: 10.3390/biom11121850.
6
Hyaluronic Acid Hydrogels Crosslinked in Physiological Conditions: Synthesis and Biomedical Applications.在生理条件下交联的透明质酸水凝胶:合成与生物医学应用
Biomedicines. 2021 Aug 30;9(9):1113. doi: 10.3390/biomedicines9091113.
7
Applications of Biopolymers for Drugs and Probiotics Delivery.生物聚合物在药物和益生菌递送中的应用。
Polymers (Basel). 2021 Aug 15;13(16):2729. doi: 10.3390/polym13162729.
8
Printable alginate/gelatin hydrogel reinforced with carbon nanofibers as electrically conductive scaffolds for tissue engineering.用碳纳米纤维增强的可打印藻酸盐/明胶水凝胶作为用于组织工程的导电支架。
Mater Sci Eng C Mater Biol Appl. 2021 Mar;122:111927. doi: 10.1016/j.msec.2021.111927. Epub 2021 Feb 3.
9
Alginate hydrogel: The influence of the hardening on the rheological behaviour.藻酸盐水凝胶:硬化对流变行为的影响。
J Mech Behav Biomed Mater. 2021 Apr;116:104341. doi: 10.1016/j.jmbbm.2021.104341. Epub 2021 Jan 19.
10
Cancer Cell CD44 Mediates Macrophage/Monocyte-Driven Regulation of Head and Neck Cancer Stem Cells.肿瘤细胞 CD44 介导巨噬细胞/单核细胞对头颈部癌症干细胞的调控作用。
Cancer Res. 2020 Oct 1;80(19):4185-4198. doi: 10.1158/0008-5472.CAN-20-1079. Epub 2020 Aug 14.