Suppr超能文献

用于斑马鱼和类器官长期成像的长工作距离高采集效率三光子显微镜

Long-working-distance high-collection-efficiency three-photon microscopy for long-term imaging of zebrafish and organoids.

作者信息

Deng Peng, Liu Shoupei, Zhao Yaoguang, Zhang Xinxin, Kong Yufei, Liu Linlin, Xiao Yujie, Yang Shasha, Hu Jiahao, Su Jixiong, Xuan Ang, Xu Jinhong, Li Huijuan, Su Xiaoman, Wu Jingchuan, Jiang Yuli, Mu Yu, Shao Zhicheng, Kong Cihang, Li Bo

机构信息

Department of Neurosurgery, Huashan Hospital, MOE Frontiers Center for Brain Science, State Key Laboratory of Medical Neurobiology, Institutes for Translational Brain Research, Fudan University, Shanghai 200032, China.

Institute of Neuroscience, State Key Laboratory of Neuroscience, Center for Excellence in Brain Science and Intelligence Technology, Chinese Academy of Sciences, Shanghai 200031, China.

出版信息

iScience. 2024 Jul 19;27(8):110554. doi: 10.1016/j.isci.2024.110554. eCollection 2024 Aug 16.

Abstract

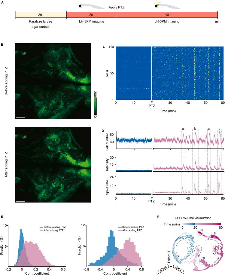
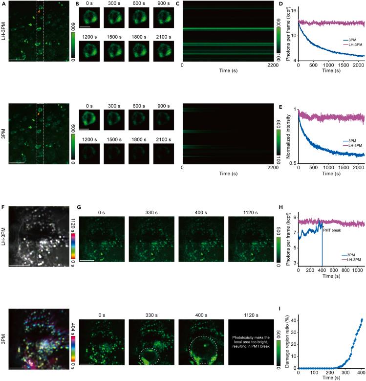
Zebrafish and organoids, crucial for complex biological studies, necessitate an imaging system with deep tissue penetration, sample protection from environmental interference, and ample operational space. Traditional three-photon microscopy is constrained by short-working-distance objectives and falls short. Our long-working-distance high-collection-efficiency three-photon microscopy (LH-3PM) addresses these challenges, achieving a 58% fluorescence collection efficiency at a 20 mm working distance. LH-3PM significantly outperforms existing three-photon systems equipped with the same long working distance objective, enhancing fluorescence collection and dramatically reducing phototoxicity and photobleaching. These improvements facilitate accurate capture of neuronal activity and an enhanced detection of activity spikes, which are vital for comprehensive, long-term imaging. LH-3PM's imaging of epileptic zebrafish not only showed sustained neuron activity over an hour but also highlighted increased neural synchronization and spike numbers, marking a notable shift in neural coding mechanisms. This breakthrough paves the way for new explorations of biological phenomena in small model organisms.

摘要

斑马鱼和类器官对于复杂生物学研究至关重要,这就需要一个具有深层组织穿透能力、能保护样本免受环境干扰且有充足操作空间的成像系统。传统的三光子显微镜受限于短工作距离物镜,存在不足。我们的长工作距离高采集效率三光子显微镜(LH - 3PM)解决了这些挑战,在20毫米工作距离下实现了58%的荧光采集效率。LH - 3PM显著优于配备相同长工作距离物镜的现有三光子系统,提高了荧光采集能力,并大幅降低了光毒性和光漂白。这些改进有助于准确捕捉神经元活动并增强对活动峰值的检测,这对于全面的长期成像至关重要。LH - 3PM对癫痫斑马鱼的成像不仅显示神经元活动持续了一个多小时,还突出了神经同步性和峰值数量的增加,标志着神经编码机制发生了显著变化。这一突破为在小型模式生物中探索生物现象开辟了新道路。

https://cdn.ncbi.nlm.nih.gov/pmc/blobs/6fd1/11342284/60c87df45204/fx1.jpg

文献检索

告别复杂PubMed语法,用中文像聊天一样搜索,搜遍4000万医学文献。AI智能推荐,让科研检索更轻松。

立即免费搜索

文件翻译

保留排版,准确专业,支持PDF/Word/PPT等文件格式,支持 12+语言互译。

免费翻译文档

深度研究

AI帮你快速写综述,25分钟生成高质量综述,智能提取关键信息,辅助科研写作。

立即免费体验