• 文献检索
  • 文档翻译
  • 深度研究
  • 学术资讯
  • Suppr Zotero 插件Zotero 插件
  • 邀请有礼
  • 套餐&价格
  • 历史记录
应用&插件
Suppr Zotero 插件Zotero 插件浏览器插件Mac 客户端Windows 客户端微信小程序
定价
高级版会员购买积分包购买API积分包
服务
文献检索文档翻译深度研究API 文档MCP 服务
关于我们
关于 Suppr公司介绍联系我们用户协议隐私条款
关注我们

Suppr 超能文献

核心技术专利:CN118964589B侵权必究
粤ICP备2023148730 号-1Suppr @ 2026

文献检索

告别复杂PubMed语法,用中文像聊天一样搜索,搜遍4000万医学文献。AI智能推荐,让科研检索更轻松。

立即免费搜索

文件翻译

保留排版,准确专业,支持PDF/Word/PPT等文件格式,支持 12+语言互译。

免费翻译文档

深度研究

AI帮你快速写综述,25分钟生成高质量综述,智能提取关键信息,辅助科研写作。

立即免费体验

整合微生物组和代谢组谱揭示了牙周炎通过口腔-肠道轴对孕早期妇女的影响。

Integrative microbiome and metabolome profiles reveal the impacts of periodontitis via oral-gut axis in first-trimester pregnant women.

机构信息

Division of Periodontology & Implant Dentistry, Faculty of Dentistry, The University of Hong Kong, Hong Kong, China.

Institute of Maternal and Child Medicine & Shenzhen Key Laboratory of Maternal and Child Health and Diseases, Shenzhen Maternity & Child Healthcare Hospital, Shenzhen, China.

出版信息

J Transl Med. 2024 Sep 3;22(1):819. doi: 10.1186/s12967-024-05579-9.

DOI:10.1186/s12967-024-05579-9
PMID:39227984
原文链接:https://pmc.ncbi.nlm.nih.gov/articles/PMC11370083/
Abstract

BACKGROUND

Periodontitis results from host-microbe dysbiosis and the resultant dysregulated immunoinflammatory response. Importantly, it closely links to numerous systemic comorbidities, and perplexingly contributes to adverse pregnancy outcomes (APOs). Currently, there are limited studies on the distal consequences of periodontitis via oral-gut axis in pregnant women. This study investigated the integrative microbiome-metabolome profiles through multi-omics approaches in first-trimester pregnant women and explored the translational potentials.

METHODS

We collected samples of subgingival plaques, saliva, sera and stool from 54 Chinese pregnant women at the first trimester, including 31 maternal periodontitis (Perio) subjects and 23 Non-Perio controls. By integrating 16S rRNA sequencing, untargeted metabolomics and clinical traits, we explored the oral-gut microbial and metabolic connection resulting from periodontitis among early pregnant women.

RESULTS

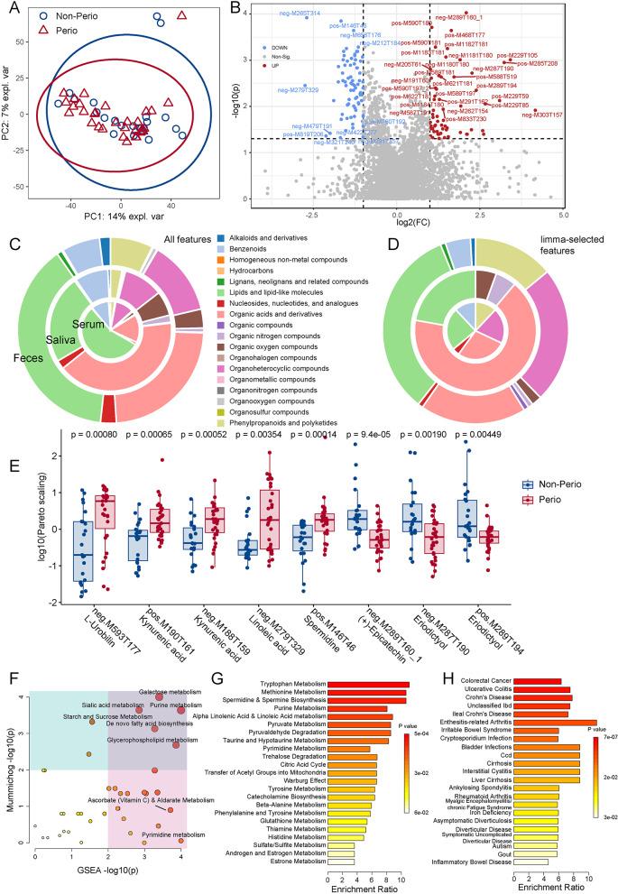
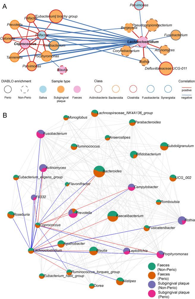
We demonstrated a novel bacterial distinguisher Coprococcus from feces of periodontitis subjects in association with subgingival periodontopathogens, being different from other fecal genera in Lachnospiraceae family. The ratio of fecal Coprococcus to Lachnoclostridium could discriminate between Perio and Non-Perio groups as the ratio of subgingival Porphyromonas to Rothia did. Furthermore, there were differentially abundant fecal metabolic features pivotally enriched in periodontitis subjects like L-urobilin and kynurenic acid. We revealed a periodontitis-oriented integrative network cluster, which was centered with fecal Coprococcus and L-urobilin as well as serum triglyceride.

CONCLUSIONS

The current findings about the notable influence of periodontitis on fecal microbiota and metabolites in first-trimester pregnant women via oral-gut axis signify the importance and translational implications of preconceptional oral/periodontal healthcare for enhancing maternal wellbeing.

摘要

背景

牙周炎是由宿主-微生物失调和由此产生的失调免疫炎症反应引起的。重要的是,它与许多全身性合并症密切相关,并令人费解地导致不良妊娠结局(APOs)。目前,关于口腔-肠道轴在孕妇中通过牙周炎的远端后果的研究有限。本研究通过多组学方法研究了孕早期孕妇的综合微生物组-代谢组谱,并探讨了其转化潜力。

方法

我们收集了 54 名中国孕妇的龈下菌斑、唾液、血清和粪便样本,包括 31 名牙周炎(Perio)孕妇和 23 名非牙周炎(Non-Perio)对照组。通过整合 16S rRNA 测序、非靶向代谢组学和临床特征,我们探讨了早期孕妇牙周炎中口腔-肠道微生物和代谢的联系。

结果

我们在牙周炎患者的粪便中发现了一种新型细菌区分物 Coprococcus,该细菌与龈下牙周病原体有关,与其他lachnospiraceae 家族的粪便属不同。粪便 Coprococcus 与 Lachnoclostridium 的比值可以区分 Perio 和 Non-Perio 组,就像龈下 Porphyromonas 与 Rothia 的比值一样。此外,还有一些差异丰富的粪便代谢特征,如 L-尿胆素和犬尿氨酸,在牙周炎患者中显著富集。我们揭示了一个以牙周炎为导向的综合网络聚类,该聚类以粪便 Coprococcus 和 L-尿胆素以及血清甘油三酯为中心。

结论

本研究发现牙周炎通过口腔-肠道轴对孕早期孕妇粪便微生物群和代谢物有显著影响,这表明孕前口腔/牙周保健对提高母婴健康的重要性和转化意义。

https://cdn.ncbi.nlm.nih.gov/pmc/blobs/114b/11370083/5f20c9805d18/12967_2024_5579_Fig6_HTML.jpg
https://cdn.ncbi.nlm.nih.gov/pmc/blobs/114b/11370083/f1824570038e/12967_2024_5579_Fig1_HTML.jpg
https://cdn.ncbi.nlm.nih.gov/pmc/blobs/114b/11370083/19ea75b530b3/12967_2024_5579_Fig2_HTML.jpg
https://cdn.ncbi.nlm.nih.gov/pmc/blobs/114b/11370083/b41cd9858485/12967_2024_5579_Fig3_HTML.jpg
https://cdn.ncbi.nlm.nih.gov/pmc/blobs/114b/11370083/aa04e4498888/12967_2024_5579_Fig4_HTML.jpg
https://cdn.ncbi.nlm.nih.gov/pmc/blobs/114b/11370083/727253451255/12967_2024_5579_Fig5_HTML.jpg
https://cdn.ncbi.nlm.nih.gov/pmc/blobs/114b/11370083/5f20c9805d18/12967_2024_5579_Fig6_HTML.jpg
https://cdn.ncbi.nlm.nih.gov/pmc/blobs/114b/11370083/f1824570038e/12967_2024_5579_Fig1_HTML.jpg
https://cdn.ncbi.nlm.nih.gov/pmc/blobs/114b/11370083/19ea75b530b3/12967_2024_5579_Fig2_HTML.jpg
https://cdn.ncbi.nlm.nih.gov/pmc/blobs/114b/11370083/b41cd9858485/12967_2024_5579_Fig3_HTML.jpg
https://cdn.ncbi.nlm.nih.gov/pmc/blobs/114b/11370083/aa04e4498888/12967_2024_5579_Fig4_HTML.jpg
https://cdn.ncbi.nlm.nih.gov/pmc/blobs/114b/11370083/727253451255/12967_2024_5579_Fig5_HTML.jpg
https://cdn.ncbi.nlm.nih.gov/pmc/blobs/114b/11370083/5f20c9805d18/12967_2024_5579_Fig6_HTML.jpg

相似文献

1
Integrative microbiome and metabolome profiles reveal the impacts of periodontitis via oral-gut axis in first-trimester pregnant women.整合微生物组和代谢组谱揭示了牙周炎通过口腔-肠道轴对孕早期妇女的影响。
J Transl Med. 2024 Sep 3;22(1):819. doi: 10.1186/s12967-024-05579-9.
2
Pivotal interplays between fecal metabolome and gut microbiome reveal functional signatures in cerebral ischemic stroke.粪便代谢组和肠道微生物组之间的关键相互作用揭示了脑缺血性中风的功能特征。
J Transl Med. 2022 Oct 8;20(1):459. doi: 10.1186/s12967-022-03669-0.
3
High-Throughput Combined Analysis of Saliva Microbiota and Metabolomic Profile in Chinese Periodontitis Patients: A Pilot Study.中国牙周炎患者唾液微生物群和代谢组学特征的高通量联合分析:一项初步研究。
Inflammation. 2024 Jun;47(3):874-890. doi: 10.1007/s10753-023-01948-6. Epub 2023 Dec 26.
4
Alterations in the Gut Microbiome and Metabolisms in Pregnancies with Fetal Growth Restriction.胎儿生长受限妊娠中肠道微生物组和代谢物的改变。
Microbiol Spectr. 2023 Jun 15;11(3):e0007623. doi: 10.1128/spectrum.00076-23. Epub 2023 May 18.
5
Effect of Periodontitis and Periodontal Therapy on Oral and Gut Microbiota.牙周炎和牙周治疗对口腔和肠道微生物群的影响。
J Dent Res. 2024 Apr;103(4):359-368. doi: 10.1177/00220345231222800. Epub 2024 Feb 16.
6
Oral Administration of Porphyromonas gingivalis Alters the Gut Microbiome and Serum Metabolome.牙龈卟啉单胞菌经口给药改变肠道微生物群和血清代谢组。
mSphere. 2018 Oct 17;3(5):e00460-18. doi: 10.1128/mSphere.00460-18.
7
Subgingival Microbiome and Specialized Pro-Resolving Lipid Mediator Pathway Profiles Are Correlated in Periodontal Inflammation.龈下微生物组与牙周炎炎症中特异性促解决脂质介质通路谱相关。
Front Immunol. 2021 Jun 10;12:691216. doi: 10.3389/fimmu.2021.691216. eCollection 2021.
8
The unique composition of Indian gut microbiome, gene catalogue, and associated fecal metabolome deciphered using multi-omics approaches.利用多组学方法解析了印度肠道微生物群的独特组成、基因目录及相关粪便代谢组。
Gigascience. 2019 Mar 1;8(3). doi: 10.1093/gigascience/giz004.
9
Gut Microbiome and Serum Metabolome Alterations Associated with Isolated Dystonia.与孤立性肌张力障碍相关的肠道微生物组和血清代谢组变化。
mSphere. 2021 Aug 25;6(4):e0028321. doi: 10.1128/mSphere.00283-21. Epub 2021 Aug 4.
10
Oral-gut bacterial profiles discriminate between periodontal health and diseases.口腔-肠道细菌谱可区分牙周健康和疾病。
J Periodontal Res. 2022 Dec;57(6):1227-1237. doi: 10.1111/jre.13059. Epub 2022 Oct 19.

引用本文的文献

1
Will gut, oral, and vaginal microbiota influence the outcome of FET or be influenced by FET? A pilot study.肠道、口腔和阴道微生物群会影响冻融胚胎移植(FET)的结果还是会受到FET的影响?一项初步研究。
mBio. 2025 Jul 9;16(7):e0050925. doi: 10.1128/mbio.00509-25. Epub 2025 Jun 17.
2
Microbial dysbiosis in periodontitis and peri-implantitis: pathogenesis, immune responses, and therapeutic.牙周炎和种植体周围炎中的微生物群落失调:发病机制、免疫反应及治疗
Front Cell Infect Microbiol. 2025 Feb 11;15:1517154. doi: 10.3389/fcimb.2025.1517154. eCollection 2025.
3
Oral microbiota shifts following tooth loss affect gut health.

本文引用的文献

1
A prospective study on maternal periodontal diseases and neonatal adverse outcomes.一项关于母亲牙周病与新生儿不良结局的前瞻性研究。
Acta Odontol Scand. 2024 Jun 11;83:348-355. doi: 10.2340/aos.v83.40836.
2
Porphyromonas gingivalis aggravates colitis via a gut microbiota-linoleic acid metabolism-Th17/Treg cell balance axis.牙龈卟啉单胞菌通过肠道微生物群-亚油酸代谢-Th17/Treg 细胞平衡轴加重结肠炎。
Nat Commun. 2024 Feb 22;15(1):1617. doi: 10.1038/s41467-024-45473-y.
3
Spatiotemporal patterns of the pregnancy microbiome and links to reproductive disorders.
牙齿缺失后口腔微生物群的变化会影响肠道健康。
BMC Oral Health. 2025 Feb 10;25(1):213. doi: 10.1186/s12903-025-05581-7.
妊娠微生物组的时空模式及其与生殖障碍的关联。
Sci Bull (Beijing). 2024 May 15;69(9):1275-1285. doi: 10.1016/j.scib.2024.02.001. Epub 2024 Feb 6.
4
Intestinal Translocation of Live Drives Insulin Resistance.活细菌易位引发胰岛素抵抗。
J Dent Res. 2024 Feb;103(2):197-207. doi: 10.1177/00220345231214195. Epub 2024 Jan 7.
5
BilR is a gut microbial enzyme that reduces bilirubin to urobilinogen.BilR 是一种肠道微生物酶,可将胆红素还原为尿胆原。
Nat Microbiol. 2024 Jan;9(1):173-184. doi: 10.1038/s41564-023-01549-x. Epub 2024 Jan 3.
6
Multigroup analysis of compositions of microbiomes with covariate adjustments and repeated measures.多群组分析带有协变量调整和重复测量的微生物组组成。
Nat Methods. 2024 Jan;21(1):83-91. doi: 10.1038/s41592-023-02092-7. Epub 2023 Dec 29.
7
The maternal gut microbiome in pregnancy: implications for the developing immune system.妊娠期间的母体肠道微生物组:对发育中免疫系统的影响。
Nat Rev Gastroenterol Hepatol. 2024 Jan;21(1):35-45. doi: 10.1038/s41575-023-00864-2. Epub 2023 Dec 14.
8
Circulating Metabolites and Dental Traits: A Mendelian Randomization Study.循环代谢物与牙齿特征:一项孟德尔随机化研究。
J Dent Res. 2023 Dec;102(13):1460-1467. doi: 10.1177/00220345231196536. Epub 2023 Oct 21.
9
Impact of dietary interventions on pre-diabetic oral and gut microbiome, metabolites and cytokines.饮食干预对糖尿病前期口腔和肠道微生物组、代谢物和细胞因子的影响。
Nat Commun. 2023 Sep 4;14(1):5384. doi: 10.1038/s41467-023-41042-x.
10
The gut microbiota-induced kynurenic acid recruits GPR35-positive macrophages to promote experimental encephalitis.肠道微生物群诱导的犬尿氨酸酸招募 GPR35 阳性巨噬细胞促进实验性脑炎。
Cell Rep. 2023 Aug 29;42(8):113005. doi: 10.1016/j.celrep.2023.113005. Epub 2023 Aug 16.